Suppr超能文献

小分子直接和间接靶向核心生物钟的致癌和昼夜节律效应。

Oncogenic and Circadian Effects of Small Molecules Directly and Indirectly Targeting the Core Circadian Clock.

机构信息

University of Massachusetts Amherst, Amherst, MA, USA.

出版信息

Integr Cancer Ther. 2020 Jan-Dec;19:1534735420924094. doi: 10.1177/1534735420924094.

Abstract

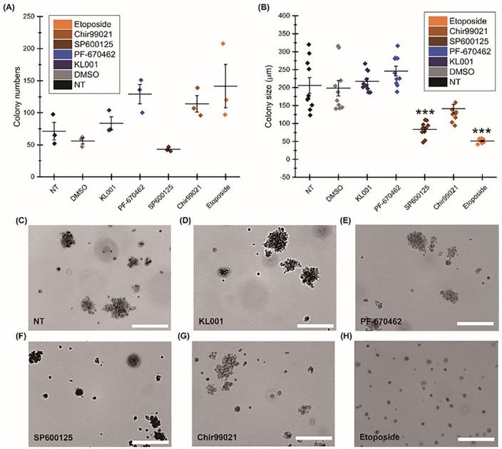
Circadian rhythms are essential for controlling the cell cycle, cellular proliferation, and apoptosis, and hence are tightly linked to cell fate. Several recent studies have used small molecules to affect circadian oscillations; however, their concomitant cellular effects were not assessed, and they have not been compared under similar experimental conditions. In this work, we use five molecules, grouped into direct versus indirect effectors of the circadian clock, to modulate periods in a human osteosarcoma cell line (U2OS) and determine their influences on cellular behaviors, including motility and colony formation. Luciferase reporters, whose expression was driven via - or -promoters, were used to facilitate the visualization and quantitative analysis of circadian oscillations. We show that all molecules increase or decrease the circadian periods of and in a dose-dependent manner, but period length does not correlate with the extent of cell migration or proliferation. Nonetheless, molecules that affected circadian oscillations to a greater degree resulted in substantial influence on cellular behaviors (ie, motility and colony formation), which may also be attributable to noncircadian targets. Furthermore, we find that the ability and extent to which the molecules are able to affect oscillations is independent of whether they are direct or indirect modulators. Because of the numerous connections and feedback between the circadian clock and other pathways, it is important to consider the effects of both in assessing these and other compounds.

摘要

昼夜节律对于控制细胞周期、细胞增殖和细胞凋亡至关重要,因此与细胞命运紧密相关。最近的几项研究使用小分子来影响昼夜节律波动;然而,它们同时对细胞的影响并未得到评估,并且在相似的实验条件下也没有进行比较。在这项工作中,我们使用了五种分子,分为直接和间接作用于生物钟的效应物,来调节人骨肉瘤细胞系(U2OS)中的周期,并确定它们对细胞行为的影响,包括迁移和集落形成。使用表达受 - 或 - 启动子驱动的荧光素酶报告基因,便于可视化和定量分析昼夜节律波动。我们表明,所有分子都以剂量依赖的方式增加或减少 和 的昼夜周期,但周期长度与细胞迁移或增殖的程度无关。尽管如此,对昼夜节律波动影响更大的分子会对细胞行为(即迁移和集落形成)产生实质性影响,这也可能归因于非昼夜节律的靶点。此外,我们发现分子能够影响波动的能力和程度与其是直接还是间接调节剂无关。由于昼夜节律钟和其他途径之间存在许多连接和反馈,在评估这些和其他化合物时,考虑两者的影响都很重要。

https://cdn.ncbi.nlm.nih.gov/pmc/blobs/4edc/7273620/66dc2bcd3e82/10.1177_1534735420924094-fig1.jpg

文献AI研究员

20分钟写一篇综述,助力文献阅读效率提升50倍。

立即体验

用中文搜PubMed

大模型驱动的PubMed中文搜索引擎

马上搜索

文档翻译

学术文献翻译模型,支持多种主流文档格式。

立即体验