Suppr超能文献

鸟苷酸结合蛋白将细胞质内的细菌转化为半胱天冬酶-4 信号平台。

Guanylate-binding proteins convert cytosolic bacteria into caspase-4 signaling platforms.

机构信息

Division of Protein and Nucleic Acid Chemistry, MRC Laboratory of Molecular Biology, Cambridge, UK.

Howard Hughes Medical Institute and Systems Biology Institute, Yale University, West Haven, CT, USA.

出版信息

Nat Immunol. 2020 Aug;21(8):880-891. doi: 10.1038/s41590-020-0697-2. Epub 2020 Jun 15.

Abstract

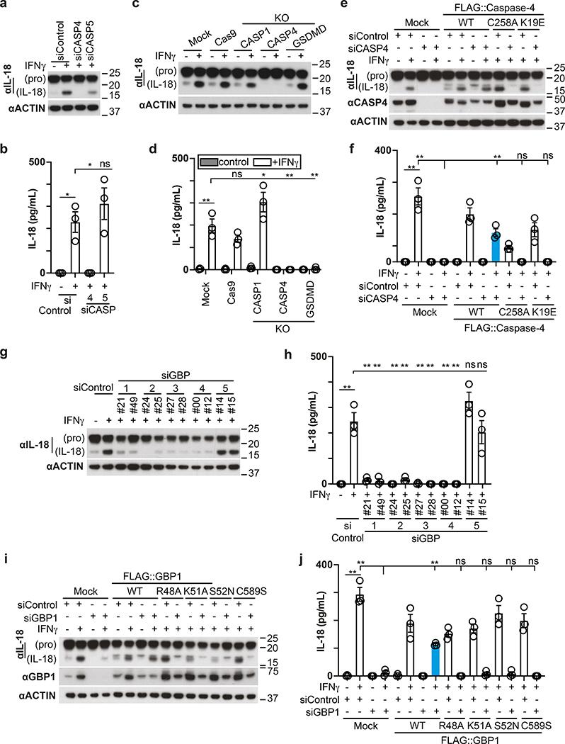
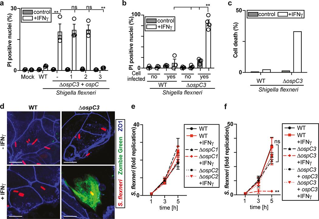
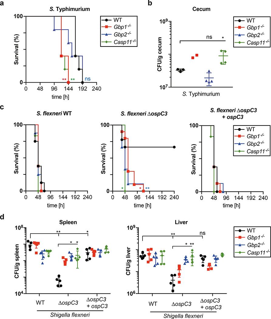
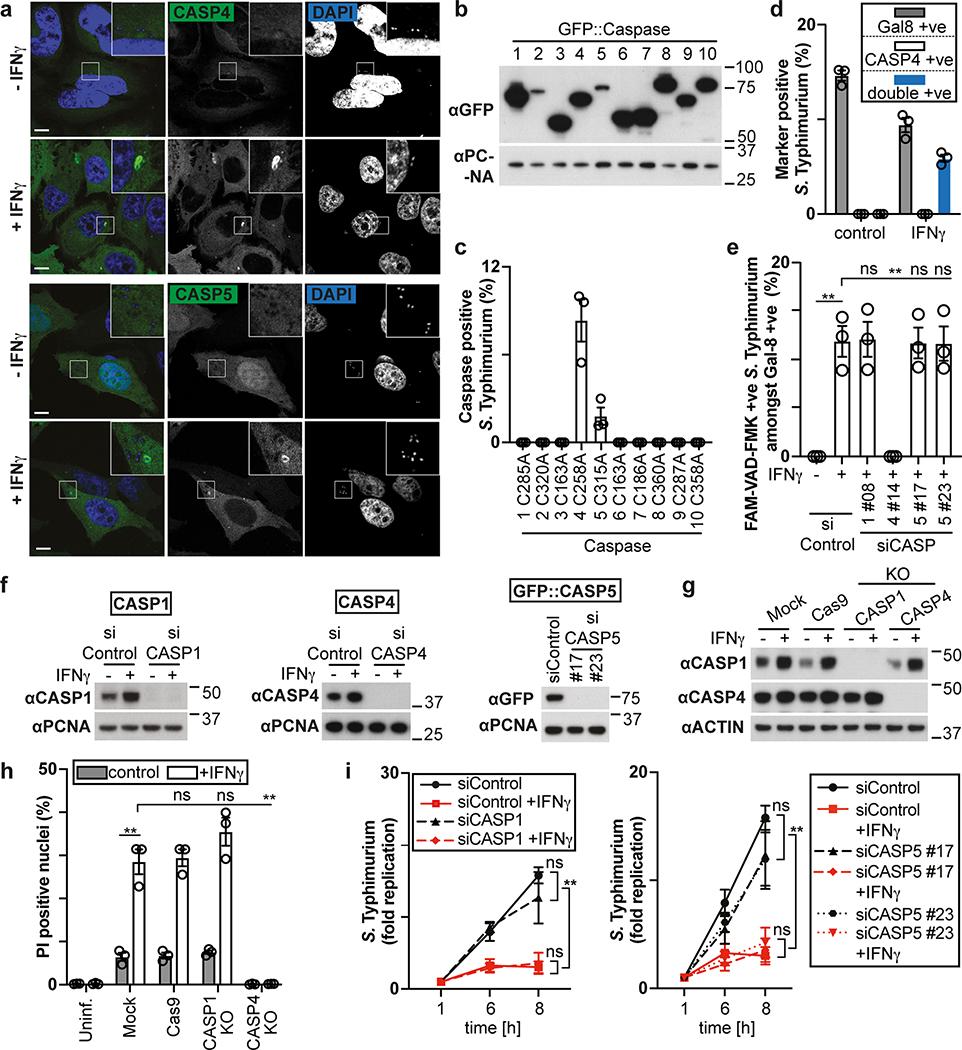
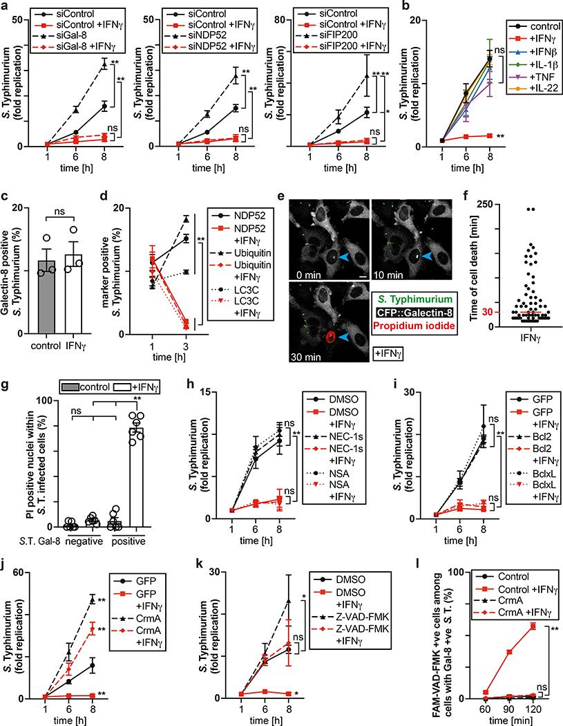
Bacterial lipopolysaccharide triggers human caspase-4 (murine caspase-11) to cleave gasdermin-D and induce pyroptotic cell death. How lipopolysaccharide sequestered in the membranes of cytosol-invading bacteria activates caspases remains unknown. Here we show that in interferon-γ-stimulated cells guanylate-binding proteins (GBPs) assemble on the surface of Gram-negative bacteria into polyvalent signaling platforms required for activation of caspase-4. Caspase-4 activation is hierarchically controlled by GBPs; GBP1 initiates platform assembly, GBP2 and GBP4 control caspase-4 recruitment, and GBP3 governs caspase-4 activation. In response to cytosol-invading bacteria, activation of caspase-4 through the GBP platform is essential to induce gasdermin-D-dependent pyroptosis and processing of interleukin-18, thereby destroying the replicative niche for intracellular bacteria and alerting neighboring cells, respectively. Caspase-11 and GBPs epistatically protect mice against lethal bacterial challenge. Multiple antagonists of the pathway encoded by Shigella flexneri, a cytosol-adapted bacterium, provide compelling evolutionary evidence for the importance of the GBP-caspase-4 pathway in antibacterial defense.

摘要

细菌脂多糖触发人类胱天蛋白酶-4(鼠源胱天蛋白酶-11)切割 Gasdermin-D 并诱导细胞焦亡。脂多糖如何在细胞质入侵细菌的膜中被隔离并激活胱天蛋白酶仍然未知。在这里,我们表明,在干扰素-γ 刺激的细胞中,鸟嘌呤核苷酸结合蛋白(GBP)在革兰氏阴性细菌的表面组装成多价信号平台,这是激活胱天蛋白酶-4 所必需的。胱天蛋白酶-4 的激活受到 GBP 的分级控制;GBP1 启动平台组装,GBP2 和 GBP4 控制胱天蛋白酶-4 的募集,而 GBP3 控制胱天蛋白酶-4 的激活。对细胞质入侵细菌的反应中,通过 GBP 平台激活胱天蛋白酶-4 对于诱导依赖于 Gasdermin-D 的细胞焦亡和白细胞介素-18 的加工是必需的,从而分别破坏细胞内细菌的复制生态位并提醒邻近细胞。胱天蛋白酶-11 和 GBP 是相互作用的,保护小鼠免受致命细菌的挑战。福氏志贺菌(一种适应细胞质的细菌)编码的该途径的多种拮抗剂为 GBP-胱天蛋白酶-4 途径在抗菌防御中的重要性提供了令人信服的进化证据。

https://cdn.ncbi.nlm.nih.gov/pmc/blobs/f13e/7381384/b44f1f8ac2a0/nihms-1589515-f0009.jpg

文献AI研究员

20分钟写一篇综述,助力文献阅读效率提升50倍。

立即体验

用中文搜PubMed

大模型驱动的PubMed中文搜索引擎

马上搜索

文档翻译

学术文献翻译模型,支持多种主流文档格式。

立即体验