Suppr超能文献

靶向重塑小鼠肠道微生物组可抑制动脉粥样硬化的发生。

Directed remodeling of the mouse gut microbiome inhibits the development of atherosclerosis.

机构信息

Department of Chemistry, Scripps Research, La Jolla, CA, USA.

Department of Integrative Structural and Computational Biology, Scripps Research, La Jolla, CA, USA.

出版信息

Nat Biotechnol. 2020 Nov;38(11):1288-1297. doi: 10.1038/s41587-020-0549-5. Epub 2020 Jun 15.

Abstract

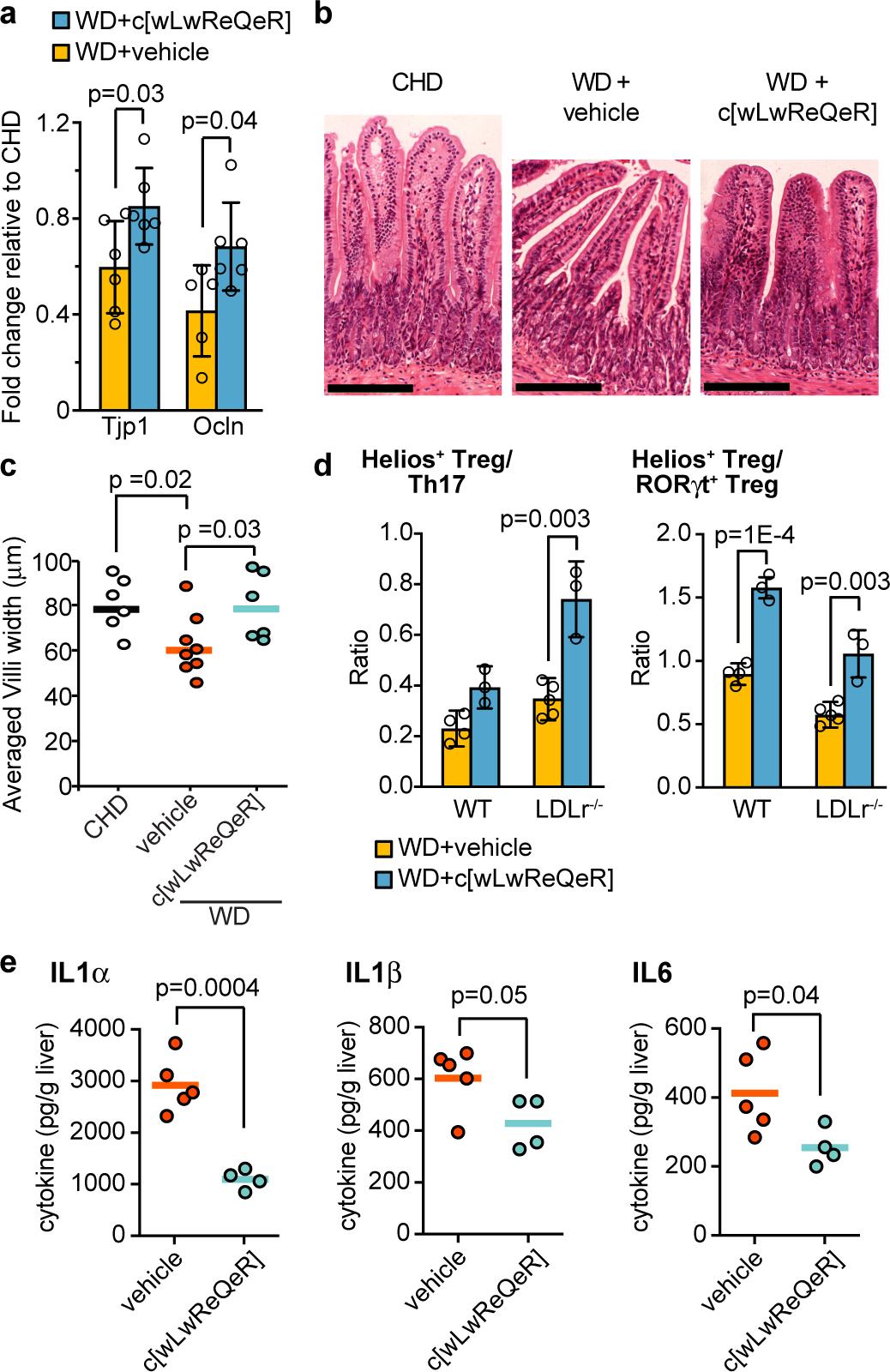
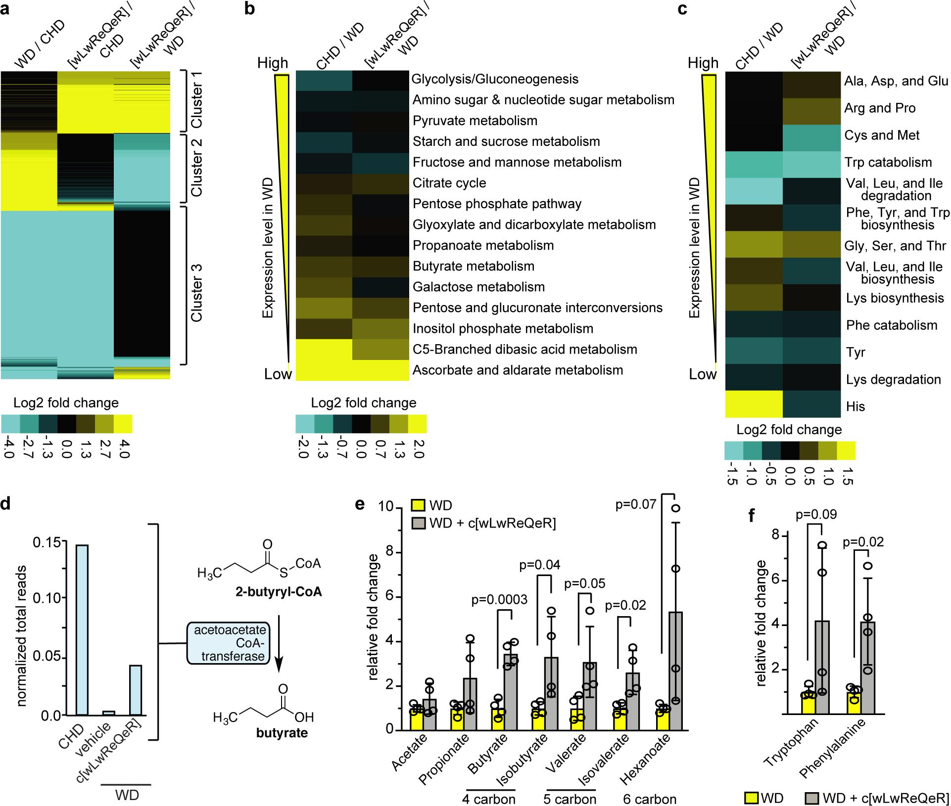
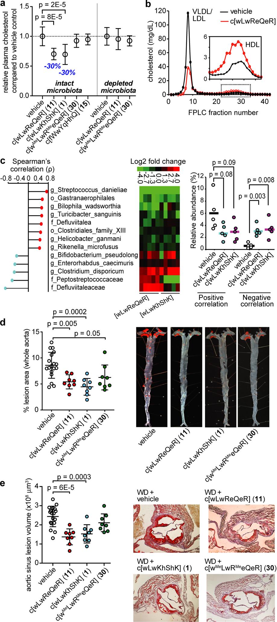
The gut microbiome is a malleable microbial community that can remodel in response to various factors, including diet, and contribute to the development of several chronic diseases, including atherosclerosis. We devised an in vitro screening protocol of the mouse gut microbiome to discover molecules that can selectively modify bacterial growth. This approach was used to identify cyclic D,L-α-peptides that remodeled the Western diet (WD) gut microbiome toward the low-fat-diet microbiome state. Daily oral administration of the peptides in WD-fed LDLr mice reduced plasma total cholesterol levels and atherosclerotic plaques. Depletion of the microbiome with antibiotics abrogated these effects. Peptide treatment reprogrammed the microbiome transcriptome, suppressed the production of pro-inflammatory cytokines (including interleukin-6, tumor necrosis factor-α and interleukin-1β), rebalanced levels of short-chain fatty acids and bile acids, improved gut barrier integrity and increased intestinal T regulatory cells. Directed chemical manipulation provides an additional tool for deciphering the chemical biology of the gut microbiome and might advance microbiome-targeted therapeutics.

摘要

肠道微生物组是一个可塑的微生物群落,它可以响应各种因素(包括饮食)进行重塑,并有助于多种慢性疾病的发展,包括动脉粥样硬化。我们设计了一种体外筛选小鼠肠道微生物组的方案,以发现能够选择性修饰细菌生长的分子。这种方法用于鉴定可重塑西式饮食(WD)肠道微生物组向低脂肪饮食微生物组状态的环二肽。在 WD 喂养的 LDLr 小鼠中每天口服给予这些肽可降低血浆总胆固醇水平和动脉粥样硬化斑块。用抗生素耗尽微生物组会消除这些作用。肽处理重新编程了微生物组的转录组,抑制了促炎细胞因子(包括白细胞介素 6、肿瘤坏死因子-α 和白细胞介素 1β)的产生,重新平衡了短链脂肪酸和胆汁酸的水平,改善了肠道屏障完整性并增加了肠道 T 调节细胞。定向化学操作提供了另一种工具来解析肠道微生物组的化学生物学,并可能推进针对微生物组的治疗方法。

https://cdn.ncbi.nlm.nih.gov/pmc/blobs/dbda/7641989/2dee90217dd5/nihms-1592419-f0007.jpg

文献AI研究员

20分钟写一篇综述,助力文献阅读效率提升50倍。

立即体验

用中文搜PubMed

大模型驱动的PubMed中文搜索引擎

马上搜索

文档翻译

学术文献翻译模型,支持多种主流文档格式。

立即体验