Suppr超能文献

RIN3 的上调导致阿尔茨海默病中的内体功能障碍。

Upregulation of RIN3 induces endosomal dysfunction in Alzheimer's disease.

机构信息

Institute of Neurology, Ruijing Hospital, Shanghai JiaoTong University School of Medicine, 197 Ruijin Er Rd., Shanghai, 200025, China.

Department of Neurosciences, University of California San Diego School of Medicine, Room 312 MC-0624,9500 Gilman Drive, La Jolla, CA, 92093-0624, USA.

出版信息

Transl Neurodegener. 2020 Jun 18;9(1):26. doi: 10.1186/s40035-020-00206-1.

Abstract

BACKGROUND

In Alzheimer's Disease (AD), about one-third of the risk genes identified by GWAS encode proteins that function predominantly in the endocytic pathways. Among them, the Ras and Rab Interactor 3(RIN3) is a guanine nucleotide exchange factor (GEF) for the Rab5 small GTPase family and has been implicated to be a risk factor for both late onset AD (LOAD) and sporadic early onset AD (sEOAD). However, how RIN3 is linked to AD pathogenesis is currently undefined.

METHODS

Quantitative PCR and immunoblotting were used to measure the RIN3 expression level in mouse brain tissues and cultured basal forebrain cholinergic neuron (BFCNs). Immunostaining was used to define subcellular localization of RIN3 and to visualize endosomal changes in cultured primary BFCNs and PC12 cells. Recombinant flag-tagged RIN3 protein was purified from HEK293T cells and was used to define RIN3-interactomes by mass spectrometry. RIN3-interacting partners were validated by co-immunoprecipitation, immunofluorescence and yeast two hybrid assays. Live imaging of primary neurons was used to examine axonal transport of amyloid precursor protein (APP) and β-secretase 1 (BACE1). Immunoblotting was used to detect protein expression, processing of APP and phosphorylated forms of Tau.

RESULTS

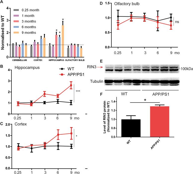
We have shown that RIN3 mRNA level was significantly increased in the hippocampus and cortex of APP/PS1 mouse brain. Basal forebrain cholinergic neurons (BFCNs) cultured from E18 APP/PS1 mouse embryos also showed increased RIN3 expression accompanied by early endosome enlargement. In addition, via its proline rich domain, RIN3 recruited BIN1(bridging integrator 1) and CD2AP (CD2 associated protein), two other AD risk factors, to early endosomes. Interestingly, overexpression of RIN3 or CD2AP promoted APP cleavage to increase its carboxyl terminal fragments (CTFs) in PC12 cells. Upregulation of RIN3 or the neuronal isoform of BIN1 increased phosphorylated Tau level. Therefore, upregulation of RIN3 expression promoted accumulation of APP CTFs and increased phosphorylated Tau. These effects by RIN3 was rescued by the expression of a dominant negative Rab5 (Rab5) construct. Our study has thus pointed to that RIN3 acts through Rab5 to impact endosomal trafficking and signaling.

CONCLUSION

RIN3 is significantly upregulated and correlated with endosomal dysfunction in APP/PS1 mouse. Through interacting with BIN1 and CD2AP, increased RIN3 expression alters axonal trafficking and procession of APP. Together with our previous studies, our current work has thus provided important insights into the role of RIN3 in regulating endosomal signaling and trafficking.

摘要

背景

在阿尔茨海默病(AD)中,通过全基因组关联研究(GWAS)鉴定的约三分之一风险基因编码主要在胞吞途径中发挥作用的蛋白质。其中,Ras 和 Rab 相互作用蛋白 3(RIN3)是 Rab5 小 GTPase 家族的鸟嘌呤核苷酸交换因子(GEF),已被证明是晚期发病 AD(LOAD)和散发性早发性 AD(sEOAD)的风险因素。然而,RIN3 如何与 AD 发病机制相关尚不清楚。

方法

使用定量 PCR 和免疫印迹测量小鼠脑组织和培养的基底前脑胆碱能神经元(BFCN)中的 RIN3 表达水平。免疫染色用于定义 RIN3 的亚细胞定位,并可视化培养的原代 BFCN 和 PC12 细胞中的内体变化。从 HEK293T 细胞中纯化带有 flag 标签的重组 RIN3 蛋白,并通过质谱法定义 RIN3 相互作用组。通过共免疫沉淀、免疫荧光和酵母双杂交实验验证 RIN3 相互作用伙伴。使用原代神经元的活细胞成像研究淀粉样前体蛋白(APP)和β-分泌酶 1(BACE1)的轴突运输。免疫印迹用于检测蛋白表达、APP 的加工和 Tau 的磷酸化形式。

结果

我们已经表明,APP/PS1 小鼠大脑的海马体和皮层中 RIN3 mRNA 水平显著增加。从 E18 APP/PS1 小鼠胚胎中培养的基底前脑胆碱能神经元(BFCN)也显示出 RIN3 表达增加,伴随着早期内体增大。此外,通过其富含脯氨酸的结构域,RIN3 将另两个 AD 风险因素 BIN1(桥接整合器 1)和 CD2AP(CD2 相关蛋白)募集到早期内体。有趣的是,RIN3 或 CD2AP 的过表达促进了 PC12 细胞中 APP 的切割,增加了其羧基末端片段(CTFs)。RIN3 或神经元同工型 BIN1 的上调增加了磷酸化 Tau 的水平。因此,RIN3 的表达上调促进了 APP CTFs 的积累并增加了磷酸化 Tau。通过表达显性负 Rab5(Rab5)构建体可以挽救 RIN3 的这些作用。我们的研究表明,RIN3 通过 Rab5 作用影响内体运输和信号转导。

结论

RIN3 在 APP/PS1 小鼠中显著上调,并与内体功能障碍相关。通过与 BIN1 和 CD2AP 相互作用,增加的 RIN3 表达改变了 APP 的轴突运输和加工。结合我们之前的研究,我们目前的工作为 RIN3 调节内体信号转导和运输的作用提供了重要的见解。

https://cdn.ncbi.nlm.nih.gov/pmc/blobs/5e25/7301499/408c14f7eedf/40035_2020_206_Fig1_HTML.jpg

文献AI研究员

20分钟写一篇综述,助力文献阅读效率提升50倍。

立即体验

用中文搜PubMed

大模型驱动的PubMed中文搜索引擎

马上搜索

文档翻译

学术文献翻译模型,支持多种主流文档格式。

立即体验