Suppr超能文献

KLF4 通过抑制 EGFR 基因来定义表皮生长因子受体抑制剂厄洛替尼在三阴性乳腺癌细胞中的疗效。

KLF4 defines the efficacy of the epidermal growth factor receptor inhibitor, erlotinib, in triple-negative breast cancer cells by repressing the EGFR gene.

机构信息

Department of Pharmacology, School of Medicine, Case Western Reserve University, Cleveland, OH, 44106, USA.

Department of Biochemistry, School of Medicine, Case Western Reserve University, Cleveland, OH, 44106, USA.

出版信息

Breast Cancer Res. 2020 Jun 18;22(1):66. doi: 10.1186/s13058-020-01305-7.

Abstract

BACKGROUND

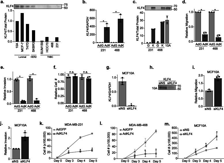
Triple-negative breast cancer (TNBC) is characterized by high rates of recurrence and poor overall survival. This is due, in part, to a deficiency of targeted therapies, making it essential to identify therapeutically targetable driver pathways of this disease. While epidermal growth factor receptor (EGFR) is expressed in 60% of TNBCs and drives disease progression, attempts to inhibit EGFR in unselected TNBC patients have had a marginal impact on outcomes. Hence, we sought to identify the mechanisms that dictate EGFR expression and inhibitor response to provide a path for improving the utility of these drugs. In this regard, the majority of TNBCs express low levels of the transcription factor, Krüppel-like factor 4 (KLF4), while a small subset is associated with high expression. KLF4 and EGFR have also been reported to have opposing actions in TNBC. Thus, we tested whether KLF4 controls the expression of EGFR and cellular response to its pharmacological inhibition.

METHODS

KLF4 was transiently overexpressed in MDA-MB-231 and MDA-MB-468 cells or silenced in MCF10A cells. Migration and invasion were assessed using modified Boyden chamber assays, and proliferation was measured by EdU incorporation. Candidate downstream targets of KLF4, including EGFR, were identified using reverse phase protein arrays of MDA-MB-231 cells following enforced KLF4 expression. The ability of KLF4 to suppress EGFR gene and protein expression and downstream signaling was assessed by RT-PCR and western blot, respectively. ChIP-PCR confirmed KLF4 binding to the EGFR promoter. Response to erlotinib in the context of KLF4 overexpression or silencing was assessed using cell number and dose-response curves.

RESULTS

We report that KLF4 is a major determinant of EGFR expression and activity in TNBC cells. KLF4 represses transcription of the EGFR gene, leading to reduced levels of total EGFR, its activated/phosphorylated form (pEGFR), and its downstream signaling intermediates. Moreover, KLF4 suppression of EGFR is a necessary intermediary step for KLF4 to inhibit aggressive TNBC phenotypes. Most importantly, KLF4 dictates the sensitivity of TNBC cells to erlotinib, an FDA-approved inhibitor of EGFR.

CONCLUSIONS

KLF4 is a major regulator of the efficacy of EGFR inhibitors in TNBC cells that may underlie the variable effectiveness of such drugs in patients.

摘要

背景

三阴性乳腺癌(TNBC)的复发率和总体生存率都很高。部分原因是缺乏靶向治疗,因此,确定这种疾病的治疗靶点驱动途径至关重要。虽然表皮生长因子受体(EGFR)在 60%的 TNBC 中表达并驱动疾病进展,但在未经选择的 TNBC 患者中抑制 EGFR 的尝试对结果的影响微不足道。因此,我们试图确定决定 EGFR 表达和抑制剂反应的机制,为提高这些药物的效用提供途径。在这方面,大多数 TNBC 表达低水平的转录因子,Krüppel 样因子 4(KLF4),而一小部分与高表达相关。KLF4 和 EGFR 也被报道在 TNBC 中具有相反的作用。因此,我们测试了 KLF4 是否控制 EGFR 的表达和对其药理学抑制的细胞反应。

方法

在 MDA-MB-231 和 MDA-MB-468 细胞中转染瞬时过表达 KLF4 或沉默 MCF10A 细胞中的 KLF4。使用改良的 Boyden 室测定法评估迁移和侵袭,通过 EdU 掺入法测量增殖。使用 MDA-MB-231 细胞的反相蛋白阵列鉴定 KLF4 表达后的候选下游靶标,包括 EGFR。通过 RT-PCR 和 Western blot 分别评估 KLF4 抑制 EGFR 基因和蛋白表达及下游信号的能力。ChIP-PCR 证实了 KLF4 与 EGFR 启动子的结合。在 KLF4 过表达或沉默的情况下,通过细胞数量和剂量反应曲线评估对厄洛替尼的反应。

结果

我们报告 KLF4 是 TNBC 细胞中 EGFR 表达和活性的主要决定因素。KLF4 抑制 EGFR 基因的转录,导致总 EGFR、其激活/磷酸化形式(pEGFR)及其下游信号转导中间产物的水平降低。此外,KLF4 对 EGFR 的抑制是 KLF4 抑制侵袭性 TNBC 表型的必要中间步骤。最重要的是,KLF4 决定了 TNBC 细胞对厄洛替尼的敏感性,厄洛替尼是一种 FDA 批准的 EGFR 抑制剂。

结论

KLF4 是 TNBC 细胞中 EGFR 抑制剂疗效的主要调节剂,这可能是此类药物在患者中疗效不同的基础。

https://cdn.ncbi.nlm.nih.gov/pmc/blobs/3c16/7301986/6af8d029422c/13058_2020_1305_Fig1_HTML.jpg

文献AI研究员

20分钟写一篇综述,助力文献阅读效率提升50倍。

立即体验

用中文搜PubMed

大模型驱动的PubMed中文搜索引擎

马上搜索

文档翻译

学术文献翻译模型,支持多种主流文档格式。

立即体验