Living Systems Institute, University of Exeter, Exeter, UK; Max Planck Institute for Developmental Biology, Tübingen, Germany.
Proteome Center Tübingen, Interfaculty Institute for Cell Biology, Eberhard Karls University, Tübingen, Germany.
Mol Cell Proteomics. 2020 Sep;19(9):1485-1502. doi: 10.1074/mcp.RA119.001912. Epub 2020 Jun 17.
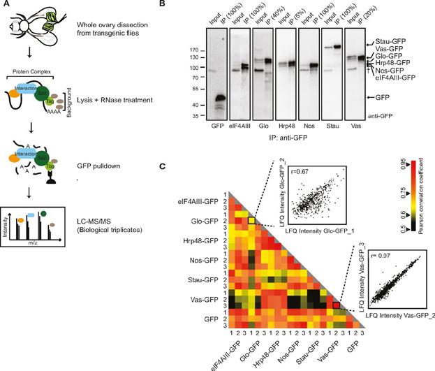
During oogenesis, the localization and translational regulation of maternal transcripts relies on RNA-binding proteins (RBPs). Many of these RBPs localize several mRNAs and may have additional direct interaction partners to regulate their functions. Using immunoprecipitation from whole ovaries coupled to mass spectrometry, we examined protein-protein associations of 6 GFP-tagged RBPs expressed at physiological levels. Analysis of the interaction network and further validation in human cells allowed us to identify 26 previously unknown associations, besides recovering several well characterized interactions. We identified interactions between RBPs and several splicing factors, providing links between nuclear and cytoplasmic events of mRNA regulation. Additionally, components of the translational and RNA decay machineries were selectively co-purified with some baits, suggesting a mechanism for how RBPs may regulate maternal transcripts. Given the evolutionary conservation of the studied RBPs, the interaction network presented here provides the foundation for future functional and structural studies of mRNA localization across metazoans.
在卵子发生过程中,母体转录本的定位和翻译调控依赖于 RNA 结合蛋白(RBPs)。许多这些 RBPs 定位几个 mRNA,并可能有额外的直接相互作用伙伴来调节它们的功能。我们使用从整个卵巢进行免疫沉淀结合质谱的方法,检测了在生理水平表达的 6 个 GFP 标记的 RBPs 的蛋白质-蛋白质相互作用。对相互作用网络的分析和在人细胞中的进一步验证使我们能够识别 26 个以前未知的关联,除了恢复几个特征明显的相互作用。我们鉴定了 RBPs 与几个剪接因子之间的相互作用,为 mRNA 调控的核内和细胞质事件之间提供了联系。此外,翻译和 RNA 降解机制的组件与一些诱饵选择性地共纯化,这表明了 RBPs 可能调节母体转录本的机制。鉴于所研究的 RBPs 的进化保守性,这里呈现的相互作用网络为跨后生动物的 mRNA 定位的未来功能和结构研究提供了基础。