Suppr超能文献

法国产高毒力肺炎克雷伯菌 K2-ST86 携带 blaOXA-48 型碳青霉烯酶导致的碳青霉烯耐药性。

Carbapenem Resistance Conferred by OXA-48 in K2-ST86 Hypervirulent Klebsiella pneumoniae, France.

出版信息

Emerg Infect Dis. 2020 Jul;26(7):1529-1533. doi: 10.3201/eid2607.191490.

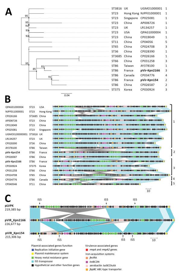
Abstract

We recovered 2 carbapenem-resistant K2-ST86 hypermucoviscous Klebsiella pneumoniae isolates from patients in France. The isolates had genetic attributes of hypervirulent K. pneumoniae but differed in ability to cause mouse lethality. Convergence of hypervirulent K. pneumoniae toward resistance could cause a health crisis because such strains could be responsible for severe and untreatable infections.

摘要

我们从法国的患者中分离到了 2 株耐碳青霉烯类的 K2-ST86 超黏菌素肺炎克雷伯菌。这些分离株具有高毒力肺炎克雷伯菌的遗传特征,但导致小鼠致死的能力不同。高毒力肺炎克雷伯菌向耐药性的趋同可能会引发健康危机,因为这些菌株可能导致严重且无法治疗的感染。

https://cdn.ncbi.nlm.nih.gov/pmc/blobs/1e0e/7323517/45717a045efd/19-1490-F1.jpg

文献AI研究员

20分钟写一篇综述,助力文献阅读效率提升50倍。

立即体验

用中文搜PubMed

大模型驱动的PubMed中文搜索引擎

马上搜索

文档翻译

学术文献翻译模型,支持多种主流文档格式。

立即体验