Suppr超能文献

紫檀芪诱导自噬通过减弱NLRP3炎性小体激活和上皮-间质转化有助于预防肾纤维化。

Induction of Autophagy by Pterostilbene Contributes to the Prevention of Renal Fibrosis via Attenuating NLRP3 Inflammasome Activation and Epithelial-Mesenchymal Transition.

作者信息

Wang Ying-Jan, Chen Yu-Ying, Hsiao Ching-Mao, Pan Min-Hsiung, Wang Bour-Jr, Chen Yu-Chi, Ho Chi-Tang, Huang Kuo-Ching, Chen Rong-Jane

机构信息

Department of Environmental and Occupational Health, College of Medicine, National Cheng Kung University, Tainan, Taiwan.

Department of Medical Research, China Medical University Hospital, China Medical University, Taichung, Taiwan.

出版信息

Front Cell Dev Biol. 2020 Jun 3;8:436. doi: 10.3389/fcell.2020.00436. eCollection 2020.

Abstract

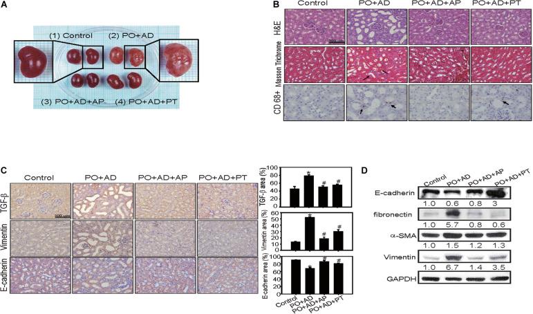
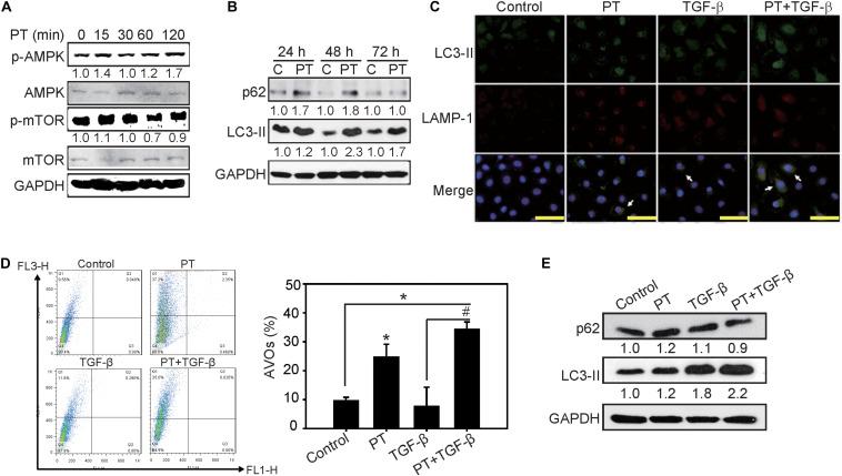
Chronic kidney disease (CKD) is recognized as a global public health problem. NLRP3 inflammasome activation has been characterized to mediate diverse aspect mechanisms of CKD through regulation of proinflammatory cytokines, tubulointerstitial injury, glomerular diseases, renal inflammation, and fibrosis pathways. Autophagy is a characterized negative regulation mechanism in the regulation of the NLRP3 inflammasome, which is now recognized as the key regulator in the pathogenesis of inflammation and fibrosis in CKD. Thus, autophagy is undoubtedly an attractive target for developing new renal protective treatments of kidney disease via its potential effects in regulation of inflammasome. However, there is no clinical useful agent targeting the autophagy pathway for patients with renal diseases. Pterostilbene (PT, trans-3,5-dimethoxy-4-hydroxystilbene) is a natural analog of resveratrol that has various health benefits including autophagy inducing effects. Accordingly, we aim to investigate underlying mechanisms of preventive and therapeutic effects of PT by reducing NLRP3 inflammasome activation and fibrosis through autophagy-inducing effects. The renal protective effects of PT were evaluated by potassium oxonate (PO)-induced hyperuricemia and high adenine diet-induced CKD models. The autophagy induction mechanisms and anti-fibrosis effects of PT by down-regulation of NLRP3 inflammasome are investigated by using immortalized rat kidney proximal tubular epithelial NRK-52E cells. To determine the role of autophagy induction in the alleviating of NLRP3 inflammasome activation and epithelial-mesenchymal transition (EMT), NRK-52E with Atg5 knockdown [NRK-Atg5-(2)] cells were applied in the study. The results indicated that PT significantly reduces serum uric acid levels, liver xanthine oxidase activity, collagen accumulation, macrophage recruitment, and renal fibrosis in CKD models. At the molecular levels, pretreatment with PT downregulating TGF-β-triggered NLRP3 inflammasome activation, and subsequent EMT in NRK-52E cells. After blockage of autophagy by treatment of Atg5 shRNA, PT loss of its ability to prevent NLRP3 inflammasome activation and EMT. Taken together, we suggested the renal protective effects of PT in urate nephropathy and proved that PT induces autophagy leading to restraining TGF-β-mediated NLRP3 inflammasome activation and EMT. This study is also the first one to provide a clinical potential application of PT for a better management of CKD through its autophagy inducing effects.

摘要

慢性肾脏病(CKD)被公认为是一个全球性的公共卫生问题。NLRP3炎性小体激活已被证实可通过调节促炎细胞因子、肾小管间质损伤、肾小球疾病、肾脏炎症和纤维化途径来介导CKD的多种机制。自噬是NLRP3炎性小体调节中的一种典型负调控机制,目前被认为是CKD炎症和纤维化发病机制中的关键调节因子。因此,自噬无疑是通过其在调节炎性小体方面的潜在作用来开发新型肾脏疾病肾保护治疗方法的一个有吸引力的靶点。然而,目前尚无针对肾脏疾病患者自噬途径的临床可用药物。紫檀芪(PT,反式-3,5-二甲氧基-4-羟基芪)是白藜芦醇的天然类似物,具有多种健康益处,包括诱导自噬的作用。因此,我们旨在通过自噬诱导作用减少NLRP3炎性小体激活和纤维化,来研究PT预防和治疗作用的潜在机制。通过草酸钾(PO)诱导的高尿酸血症和高腺嘌呤饮食诱导的CKD模型评估PT的肾脏保护作用。利用永生化大鼠肾近端小管上皮NRK-52E细胞,研究PT通过下调NLRP3炎性小体的自噬诱导机制和抗纤维化作用。为了确定自噬诱导在减轻NLRP3炎性小体激活和上皮-间质转化(EMT)中的作用,在研究中应用了Atg5基因敲低的NRK-52E细胞[NRK-Atg5-(2)]。结果表明,PT可显著降低CKD模型中的血清尿酸水平、肝脏黄嘌呤氧化酶活性、胶原积累、巨噬细胞募集和肾脏纤维化。在分子水平上,PT预处理可下调TGF-β触发的NRK-52E细胞中NLRP3炎性小体激活及随后的EMT。在用Atg5 shRNA阻断自噬后,PT失去了预防NLRP3炎性小体激活和EMT的能力。综上所述,我们提出了PT在尿酸盐肾病中的肾脏保护作用,并证明PT诱导自噬可抑制TGF-β介导的NLRP3炎性小体激活和EMT。本研究也是首个通过PT的自噬诱导作用为更好地管理CKD提供临床潜在应用的研究。

https://cdn.ncbi.nlm.nih.gov/pmc/blobs/5aab/7283393/e596dcbe448f/fcell-08-00436-g001.jpg

文献AI研究员

20分钟写一篇综述,助力文献阅读效率提升50倍。

立即体验

用中文搜PubMed

大模型驱动的PubMed中文搜索引擎

马上搜索

文档翻译

学术文献翻译模型,支持多种主流文档格式。

立即体验