Suppr超能文献

MicroRNA-103 通过靶向非小细胞肺癌中的 KLF7 来调节肿瘤进展。

MicroRNA‑103 modulates tumor progression by targeting KLF7 in non‑small cell lung cancer.

机构信息

Department of Oncology, Jiangsu Cancer Hospital and Jiangsu Institute of Cancer Research and The Affiliated Cancer Hospital of Nanjing Medical University, Nanjing, Jiangsu 210009, P.R. China.

Department of Anesthesiology, The Third People's Hospital of Yancheng, Yancheng, Jiangsu 224000, P.R. China.

出版信息

Int J Mol Med. 2020 Sep;46(3):1013-1028. doi: 10.3892/ijmm.2020.4649. Epub 2020 Jun 18.

Abstract

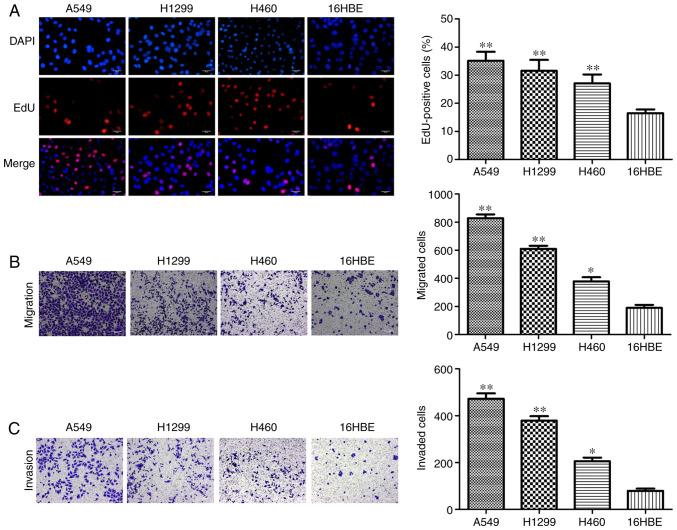
Numerous studies have identified that microRNAs (miRs) play a crucial role in the tumorigenesis of non‑small cell lung cancer (NSCLC). However, to the best of our knowledge, the physiological function of miR‑103 in NSCLC is not fully understood. Experiments in the present study revealed that miR‑103 expression was increased in NSCLC cell lines. In addition, a series of methods, including MTT, colony formation, 5‑ethynyl‑2'‑deoxyuridine, Transwell, wound healing, flow cytometric, reverse transcription‑quantitative PCR and western blot assays, were performed, which revealed that overexpression of miR‑103 enhanced cell growth, migration, invasion and epithelial‑mesenchymal transition (EMT), and suppressed apoptosis of A549 and H1299 cells. Additionally, a dual‑luciferase reporter assay indicated that miR‑103 directly targets the 3'‑untranslated region of Kruppel‑like factor 7 (KLF7), and KLF7 expression was negatively regulated by miR‑103 expression. Furthermore, the present findings demonstrated that miR‑103 promoted EMT via regulating the Wnt/β‑catenin signaling pathway in NSCLC. Collectively, the current results demonstrated that miR‑103 serves a tumorigenesis role in NSCLC development by targeting KLF7, at least partly via the Wnt/β‑catenin signaling pathway. Consequently, these findings indicated that miR‑103/KLF7/Wnt/β‑catenin may provide a novel insight into underlying biomarkers for improving the diagnosis and treatment of NSCLC.

摘要

大量研究已经表明 microRNAs(miRs)在非小细胞肺癌(NSCLC)的肿瘤发生中发挥着关键作用。然而,据我们所知,miR-103 在 NSCLC 中的生理功能尚未完全阐明。本研究中的实验表明,miR-103 在 NSCLC 细胞系中表达增加。此外,还进行了一系列实验,包括 MTT、集落形成、5-乙炔基-2'-脱氧尿苷、Transwell、划痕愈合、流式细胞术、逆转录-定量 PCR 和 Western blot 分析,结果表明过表达 miR-103 可增强 A549 和 H1299 细胞的细胞生长、迁移、侵袭和上皮-间充质转化(EMT),并抑制细胞凋亡。此外,双荧光素酶报告基因检测表明,miR-103 可直接靶向 Kruppel 样因子 7(KLF7)的 3'-非翻译区,且 KLF7 的表达受 miR-103 表达的负调控。此外,本研究结果表明,miR-103 通过调节 NSCLC 中的 Wnt/β-连环蛋白信号通路促进 EMT。综上所述,目前的研究结果表明,miR-103 通过靶向 KLF7 促进 NSCLC 的肿瘤发生,至少部分是通过 Wnt/β-连环蛋白信号通路。因此,这些发现表明 miR-103/KLF7/Wnt/β-连环蛋白可能为改善 NSCLC 的诊断和治疗提供新的潜在生物标志物。

https://cdn.ncbi.nlm.nih.gov/pmc/blobs/b832/7387085/f968963ec035/IJMM-46-03-1013-g00.jpg

文献AI研究员

20分钟写一篇综述,助力文献阅读效率提升50倍。

立即体验

用中文搜PubMed

大模型驱动的PubMed中文搜索引擎

马上搜索

文档翻译

学术文献翻译模型,支持多种主流文档格式。

立即体验