Suppr超能文献

长链非编码RNA OIP5-AS1通过调控hsa-miR-26a-3p/EPHA2轴促进肝细胞癌进展。

Long Noncoding RNA OIP5-AS1 Promotes the Progression of Liver Hepatocellular Carcinoma via Regulating the hsa-miR-26a-3p/EPHA2 Axis.

作者信息

Ma Yu-Shui, Chu Kai-Jian, Ling Chang-Chun, Wu Ting-Miao, Zhu Xu-Chao, Liu Ji-Bin, Yu Fei, Li Zhi-Zhen, Wang Jing-Han, Gao Qing-Xiang, Yi Bin, Wang Hui-Min, Gu Li-Peng, Li Liu, Tian Lin-Lin, Shi Yi, Jiang Xiao-Qing, Fu Da, Zhang Xiong-Wen

机构信息

Shanghai Engineering Research Center of Molecular Therapeutics and New Drug Development, College of Chemistry and Molecular Engineering, East China Normal University, Shanghai 200062, China; Central Laboratory for Medical Research, Shanghai Tenth People's Hospital, Tongji University School of Medicine, Shanghai 200072, China.

Department of Biliary Tract Surgery I, Eastern Hepatobiliary Surgery Hospital, Shanghai 200438, China.

出版信息

Mol Ther Nucleic Acids. 2020 Sep 4;21:229-241. doi: 10.1016/j.omtn.2020.05.032. Epub 2020 Jun 1.

Abstract

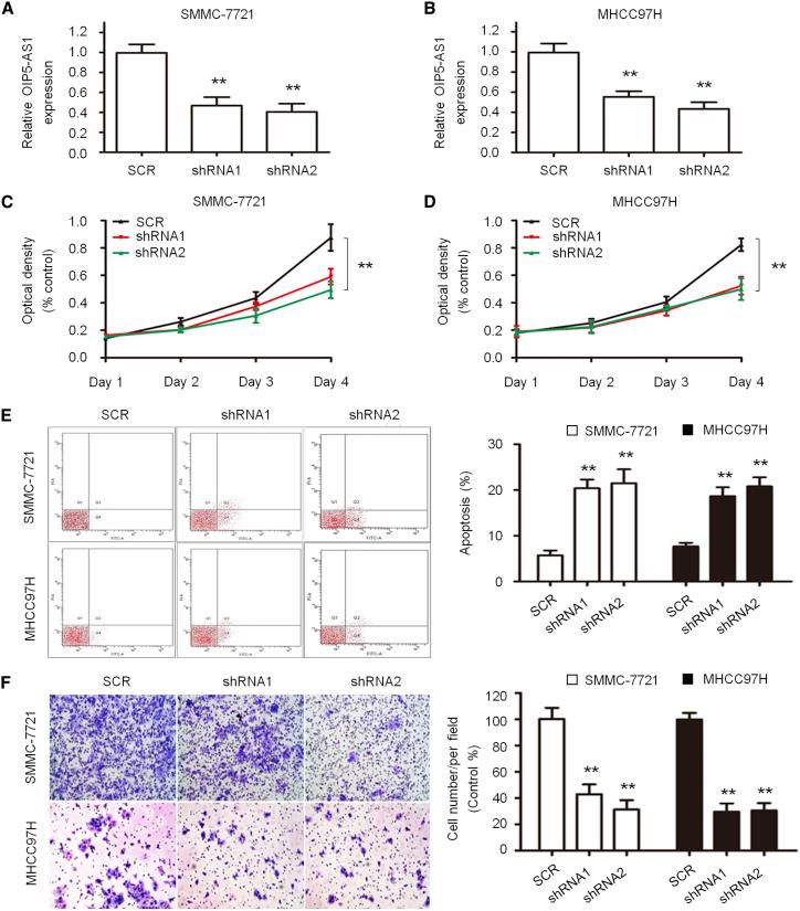
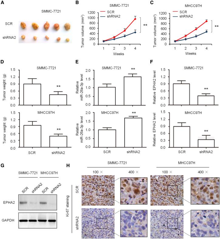
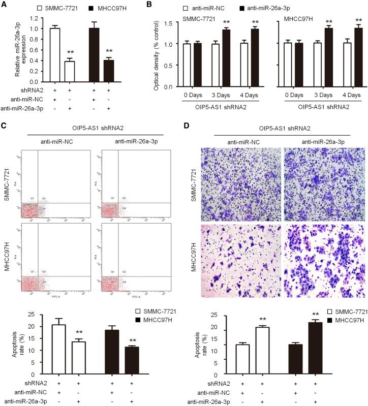
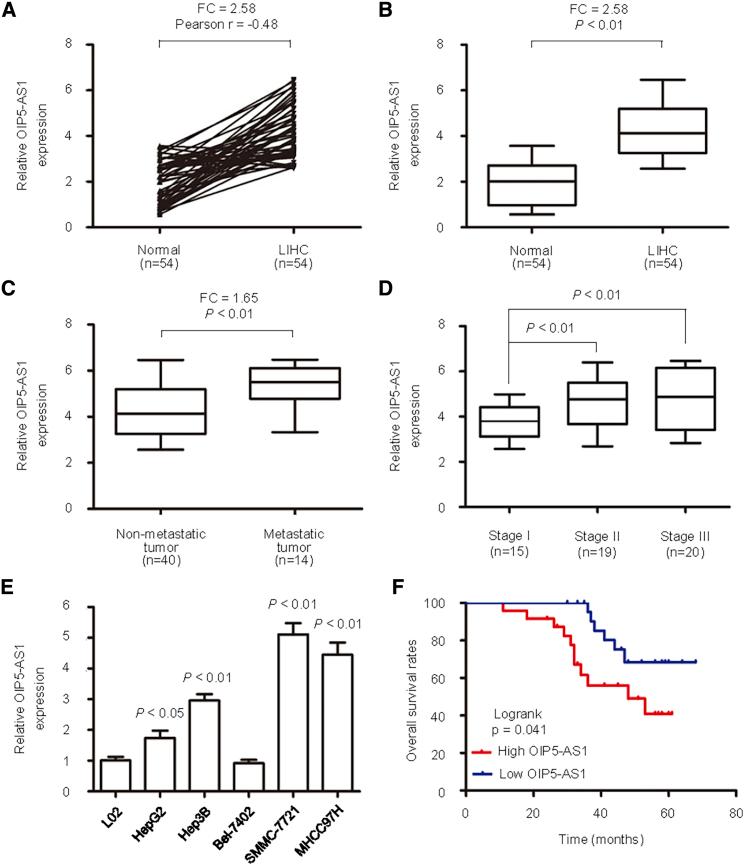
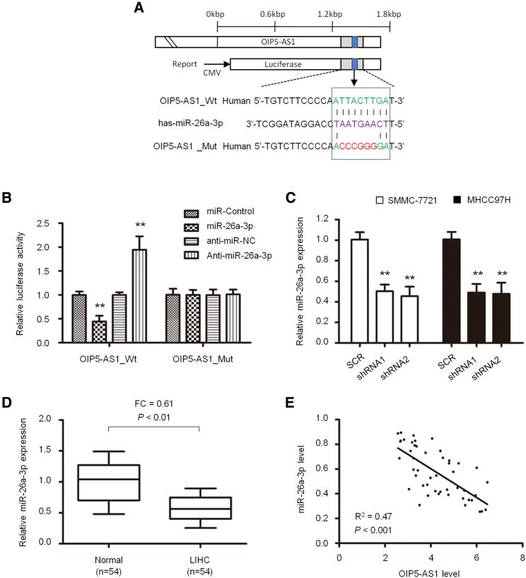
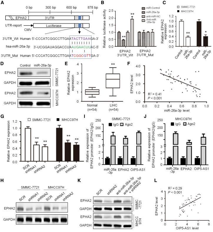
Numerous studies have suggested that dysregulated long noncoding RNAs (lncRNAs) contributed to the development and progression of many cancers. lncRNA OIP5 antisense RNA 1 (OIP5-AS1) has been reported to be increased in several cancers. However, the roles of OIP5-AS1 in liver hepatocellular carcinoma (LIHC) remain to be investigated. In this study, we demonstrated that OIP5-AS1 was upregulated in LIHC tissue specimens and its overexpression was associated with the poor survival of patients with LIHC. Furthermore, loss-of function experiments indicated that OIP5-AS1 promoted cell proliferation and inhibited cell apoptosis both in vitro and in vivo. Moreover, binding sites between OIP5-AS1 and hsa-miR-26a-3p as well as between hsa-miR-26a-3p and EPHA2 were confirmed by luciferase assays. Finally, a rescue assay was performed to prove the effect of the OIP5-AS1/hsa-miR-26a-3p/EPHA2 axis on LIHC cell biological behaviors. Based on all of the above findings, our results suggested that OIP5-AS1 promoted LIHC cell proliferation and invasion via regulating the hsa-miR-26a-3p/EPHA2 axis.

摘要

大量研究表明,长链非编码RNA(lncRNA)失调与多种癌症的发生和发展有关。据报道,lncRNA OIP5反义RNA 1(OIP5-AS1)在几种癌症中表达增加。然而,OIP5-AS1在肝细胞癌(LIHC)中的作用仍有待研究。在本研究中,我们证明OIP5-AS1在LIHC组织标本中上调,其过表达与LIHC患者的不良生存相关。此外,功能丧失实验表明,OIP5-AS1在体外和体内均促进细胞增殖并抑制细胞凋亡。此外,荧光素酶报告基因实验证实了OIP5-AS1与hsa-miR-26a-3p之间以及hsa-miR-26a-3p与EPHA2之间的结合位点。最后,进行了拯救实验以证明OIP5-AS1/hsa-miR-26a-3p/EPHA2轴对LIHC细胞生物学行为的影响。基于上述所有发现,我们的结果表明,OIP5-AS1通过调节hsa-miR-26a-3p/EPHA2轴促进LIHC细胞增殖和侵袭。

https://cdn.ncbi.nlm.nih.gov/pmc/blobs/6055/7321793/c141e3dc5b1d/fx1.jpg

文献AI研究员

20分钟写一篇综述,助力文献阅读效率提升50倍。

立即体验

用中文搜PubMed

大模型驱动的PubMed中文搜索引擎

马上搜索

文档翻译

学术文献翻译模型,支持多种主流文档格式。

立即体验