Suppr超能文献

YBX1 通过调控 CBX5 mRNA 间接靶向异染色质沉默的炎症反应相关凋亡基因。

YBX1 Indirectly Targets Heterochromatin-Repressed Inflammatory Response-Related Apoptosis Genes through Regulating CBX5 mRNA.

机构信息

Department of Computational Biology of Infection Research, Helmholtz Centre for Infection Research, 38124 Braunschweig, Germany.

Department of Pediatric Oncology, Hematology and Clinical Immunology, Medical Faculty, Heinrich-Heine-University, 40225 Düsseldorf, Germany.

出版信息

Int J Mol Sci. 2020 Jun 23;21(12):4453. doi: 10.3390/ijms21124453.

Abstract

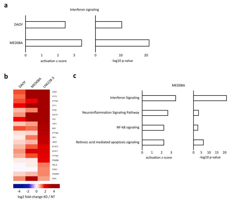
Medulloblastomas arise from undifferentiated precursor cells in the cerebellum and account for about 20% of all solid brain tumors during childhood; standard therapies include radiation and chemotherapy, which oftentimes come with severe impairment of the cognitive development of the young patients. Here, we show that the posttranscriptional regulator Y-box binding protein 1 (YBX1), a DNA- and RNA-binding protein, acts as an oncogene in medulloblastomas by regulating cellular survival and apoptosis. We observed different cellular responses upon YBX1 knockdown in several medulloblastoma cell lines, with significantly altered transcription and subsequent apoptosis rates. Mechanistically, PAR-CLIP for YBX1 and integration with RNA-Seq data uncovered direct posttranscriptional control of the heterochromatin-associated gene ; upon YBX1 knockdown and subsequent CBX5 mRNA instability, heterochromatin-regulated genes involved in inflammatory response, apoptosis and death receptor signaling were de-repressed. Thus, YBX1 acts as an oncogene in medulloblastoma through indirect transcriptional regulation of inflammatory genes regulating apoptosis and represents a promising novel therapeutic target in this tumor entity.

摘要

髓母细胞瘤起源于小脑未分化前体细胞,约占儿童期所有实体脑肿瘤的 20%;标准治疗包括放疗和化疗,这往往伴随着年轻患者认知发育的严重受损。在这里,我们表明转录后调节因子 Y 盒结合蛋白 1(YBX1),一种 DNA 和 RNA 结合蛋白,通过调节细胞存活和凋亡,作为髓母细胞瘤中的癌基因发挥作用。我们观察到在几种髓母细胞瘤细胞系中敲低 YBX1 后会出现不同的细胞反应,转录和随后的凋亡率明显改变。从机制上讲,YBX1 的 PAR-CLIP 与 RNA-Seq 数据的整合揭示了对异染色质相关基因的直接转录后控制;在敲低 YBX1 后和随后的 CBX5 mRNA 不稳定性,参与炎症反应、细胞凋亡和死亡受体信号的异染色质调节基因被去抑制。因此,YBX1 通过间接转录调控调节细胞凋亡的炎症基因在髓母细胞瘤中发挥癌基因作用,是该肿瘤实体中一个有前途的新治疗靶点。

https://cdn.ncbi.nlm.nih.gov/pmc/blobs/fa09/7352269/9d6c158b022d/ijms-21-04453-g0A1.jpg

文献AI研究员

20分钟写一篇综述,助力文献阅读效率提升50倍。

立即体验

用中文搜PubMed

大模型驱动的PubMed中文搜索引擎

马上搜索

文档翻译

学术文献翻译模型,支持多种主流文档格式。

立即体验