Suppr超能文献

分泌型乳腺肿瘤间质液 microRNAs 及其靶基因与三阴性乳腺癌、肿瘤分级和免疫浸润相关。

Secreted breast tumor interstitial fluid microRNAs and their target genes are associated with triple-negative breast cancer, tumor grade, and immune infiltration.

机构信息

Computational Biology Laboratory, Danish Cancer Society Research Center, Strandboulevarden 49, 2100, Copenhagen, Denmark.

Novo Nordisk Foundation Center for Protein Research, Faculty of Health and Medical Sciences, University of Copenhagen, Copenhagen, Denmark.

出版信息

Breast Cancer Res. 2020 Jun 30;22(1):73. doi: 10.1186/s13058-020-01295-6.

Abstract

BACKGROUND

Studies on tumor-secreted microRNAs point to a functional role of these in cellular communication and reprogramming of the tumor microenvironment. Uptake of tumor-secreted microRNAs by neighboring cells may result in the silencing of mRNA targets and, in turn, modulation of the transcriptome. Studying miRNAs externalized from tumors could improve cancer patient diagnosis and disease monitoring and help to pinpoint which miRNA-gene interactions are central for tumor properties such as invasiveness and metastasis.

METHODS

Using a bioinformatics approach, we analyzed the profiles of secreted tumor and normal interstitial fluid (IF) microRNAs, from women with breast cancer (BC). We carried out differential abundance analysis (DAA), to obtain miRNAs, which were enriched or depleted in IFs, from patients with different clinical traits. Subsequently, miRNA family enrichment analysis was performed to assess whether any families were over-represented in the specific sets. We identified dysregulated genes in tumor tissues from the same cohort of patients and constructed weighted gene co-expression networks, to extract sets of co-expressed genes and co-abundant miRNAs. Lastly, we integrated miRNAs and mRNAs to obtain interaction networks and supported our findings using prediction tools and cancer gene databases.

RESULTS

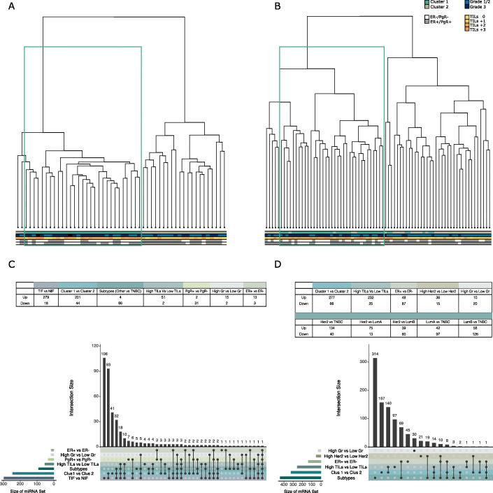
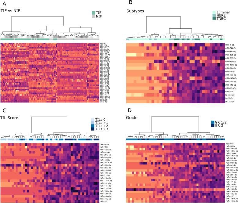
Network analysis showed co-expressed genes and miRNA regulators, associated with tumor lymphocyte infiltration. All of the genes were involved in immune system processes, and many had previously been associated with cancer immunity. A subset of these, BTLA, CXCL13, IL7R, LAMP3, and LTB, was linked to the presence of tertiary lymphoid structures and high endothelial venules within tumors. Co-abundant tumor interstitial fluid miRNAs within this network, including miR-146a and miR-494, were annotated as negative regulators of immune-stimulatory responses. One co-expression network encompassed differences between BC subtypes. Genes differentially co-expressed between luminal B and triple-negative breast cancer (TNBC) were connected with sphingolipid metabolism and predicted to be co-regulated by miR-23a. Co-expressed genes and TIF miRNAs associated with tumor grade were BTRC, CHST1, miR-10a/b, miR-107, miR-301a, and miR-454.

CONCLUSION

Integration of IF miRNAs and mRNAs unveiled networks associated with patient clinicopathological traits, and underlined molecular mechanisms, specific to BC sub-groups. Our results highlight the benefits of an integrative approach to biomarker discovery, placing secreted miRNAs within a biological context.

摘要

背景

关于肿瘤分泌的 microRNAs 的研究表明,这些 microRNAs 在细胞通讯和肿瘤微环境重编程中具有功能作用。肿瘤分泌的 microRNAs 被邻近细胞摄取可能导致 mRNA 靶标沉默,并进而调节转录组。研究来自肿瘤的细胞外 microRNAs 可以改善癌症患者的诊断和疾病监测,并有助于确定哪些 miRNA-基因相互作用对肿瘤的侵袭性和转移等特性至关重要。

方法

我们使用生物信息学方法分析了来自患有乳腺癌(BC)的女性的肿瘤和正常间质液(IF)中分泌的 microRNAs 的图谱。我们进行了差异丰度分析(DAA),以获得在 IF 中富集或耗尽的 miRNA,这些 miRNA 来自具有不同临床特征的患者。随后,进行 miRNA 家族富集分析,以评估特定集合中是否存在过度表达的家族。我们从同一患者队列的肿瘤组织中鉴定了失调的基因,并构建了加权基因共表达网络,以提取共表达基因和共丰富的 miRNA 集。最后,我们整合了 miRNA 和 mRNAs 以获得相互作用网络,并使用预测工具和癌症基因数据库支持我们的发现。

结果

网络分析显示与肿瘤淋巴细胞浸润相关的共表达基因和 miRNA 调节剂。所有基因均参与免疫系统过程,其中许多先前与癌症免疫有关。其中一部分基因,如 BTLA、CXCL13、IL7R、LAMP3 和 LTB,与肿瘤内三级淋巴结构和高内皮静脉的存在有关。该网络中包含的共丰富肿瘤间质液 miRNA,包括 miR-146a 和 miR-494,被注释为免疫刺激反应的负调节剂。一个共表达网络涵盖了 BC 亚型之间的差异。在 luminal B 和三阴性乳腺癌(TNBC)之间差异共表达的基因与鞘脂代谢有关,并预测由 miR-23a 共同调节。与肿瘤分级相关的共表达基因和 TIF miRNA 包括 BTRC、CHST1、miR-10a/b、miR-107、miR-301a 和 miR-454。

结论

IF miRNAs 和 mRNAs 的整合揭示了与患者临床病理特征相关的网络,并强调了特定于 BC 亚群的分子机制。我们的研究结果强调了综合方法在生物标志物发现中的优势,将分泌的 miRNA 置于生物学背景下。

https://cdn.ncbi.nlm.nih.gov/pmc/blobs/6de9/7329449/bb0156b601c8/13058_2020_1295_Fig1_HTML.jpg

文献AI研究员

20分钟写一篇综述,助力文献阅读效率提升50倍。

立即体验

用中文搜PubMed

大模型驱动的PubMed中文搜索引擎

马上搜索

文档翻译

学术文献翻译模型,支持多种主流文档格式。

立即体验