Suppr超能文献

SARM1 通过神经炎症和坏死信号转导的下游途径诱导轴突变性。

SARM1 acts downstream of neuroinflammatory and necroptotic signaling to induce axon degeneration.

机构信息

Department of Developmental Biology, Washington University School of Medicine, St. Louis, MO.

Department of Genetics, Washington University School of Medicine, St. Louis, MO.

出版信息

J Cell Biol. 2020 Aug 3;219(8). doi: 10.1083/jcb.201912047.

Abstract

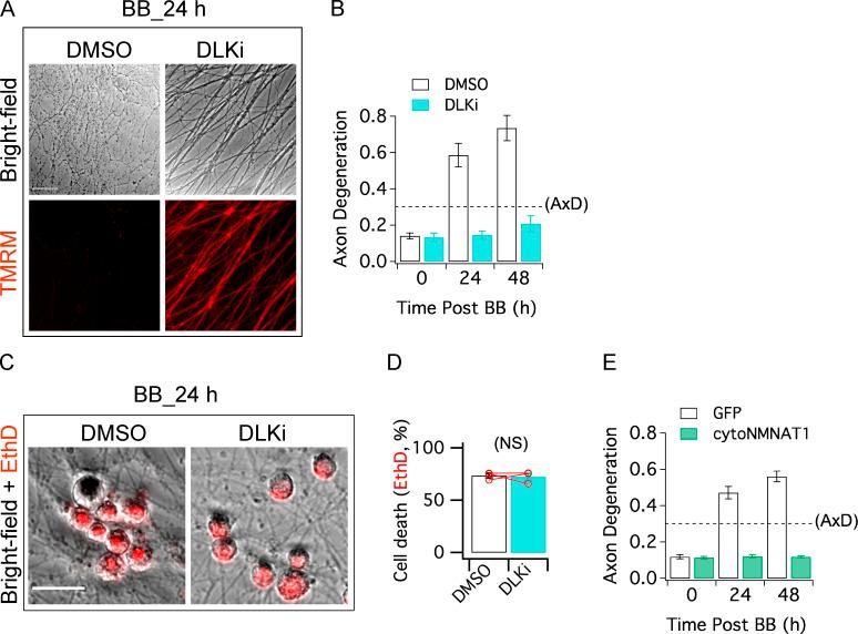
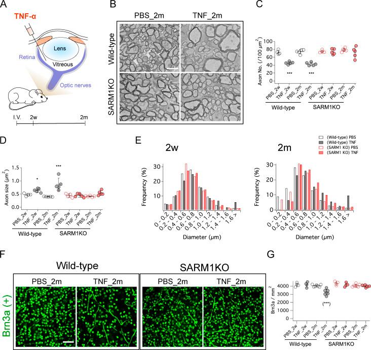
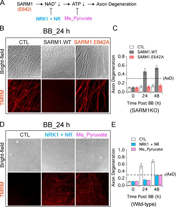
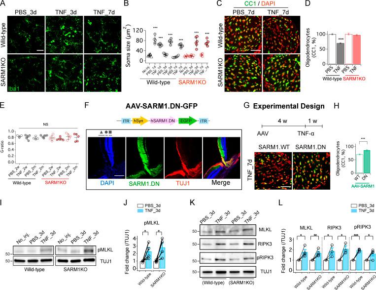
Neuroinflammation and necroptosis are major contributors to neurodegenerative disease, and axon dysfunction and degeneration is often an initiating event. SARM1 is the central executioner of pathological axon degeneration. Here, we demonstrate functional and mechanistic links among these three pro-degenerative processes. In a neuroinflammatory model of glaucoma, TNF-α induces SARM1-dependent axon degeneration, oligodendrocyte loss, and subsequent retinal ganglion cell death. TNF-α also triggers SARM1-dependent axon degeneration in sensory neurons via a noncanonical necroptotic signaling mechanism. MLKL is the final executioner of canonical necroptosis; however, in axonal necroptosis, MLKL does not directly trigger degeneration. Instead, MLKL induces loss of the axon survival factors NMNAT2 and STMN2 to activate SARM1 NADase activity, which leads to calcium influx and axon degeneration. Hence, these findings define a specialized form of axonal necroptosis. The demonstration that neuroinflammatory signals and necroptosis can act locally in the axon to stimulate SARM1-dependent axon degeneration identifies a therapeutically targetable mechanism by which neuroinflammation can stimulate axon loss in neurodegenerative disease.

摘要

神经炎症和坏死性凋亡是神经退行性疾病的主要原因,轴突功能障碍和退化通常是起始事件。SARM1 是病理性轴突退化的中央执行者。在这里,我们证明了这三个促退化过程之间的功能和机制联系。在青光眼的神经炎症模型中,TNF-α 诱导 SARM1 依赖性轴突退化、少突胶质细胞丢失和随后的视网膜神经节细胞死亡。TNF-α 还通过非典型坏死性凋亡信号机制触发感觉神经元中的 SARM1 依赖性轴突退化。MLKL 是经典坏死性凋亡的最终执行者;然而,在轴突坏死性凋亡中,MLKL 并不直接引发退化。相反,MLKL 诱导轴突存活因子 NMNAT2 和 STMN2 的丢失,以激活 SARM1 NAD 酶活性,从而导致钙内流和轴突退化。因此,这些发现定义了一种特殊形式的轴突坏死性凋亡。神经炎症信号和坏死性凋亡可以在轴突中局部作用以刺激 SARM1 依赖性轴突退化的证明,确定了一种治疗靶点机制,通过该机制,神经炎症可以刺激神经退行性疾病中的轴突丢失。

https://cdn.ncbi.nlm.nih.gov/pmc/blobs/239d/7401797/48ccdc62d3e0/JCB_201912047_Fig1.jpg

文献AI研究员

20分钟写一篇综述,助力文献阅读效率提升50倍。

立即体验

用中文搜PubMed

大模型驱动的PubMed中文搜索引擎

马上搜索

文档翻译

学术文献翻译模型,支持多种主流文档格式。

立即体验