Suppr超能文献

非酒精性脂肪性肝炎的GAN饮食诱导肥胖小鼠模型的人体可翻译性。

Human translatability of the GAN diet-induced obese mouse model of non-alcoholic steatohepatitis.

作者信息

Hansen Henrik H, Ægidius Helene M, Oró Denise, Evers Simon S, Heebøll Sara, Eriksen Peter Lykke, Thomsen Karen Louise, Bengtsson Anja, Veidal Sanne S, Feigh Michel, Suppli Malte P, Knop Filip K, Grønbæk Henning, Miranda Diego, Trevaskis James L, Vrang Niels, Jelsing Jacob, Rigbolt Kristoffer T G

机构信息

Gubra, DK-2970, Hørsholm, Denmark.

Department of Hepatology and Gastroenterology, Aarhus University Hospital, Aarhus, Denmark.

出版信息

BMC Gastroenterol. 2020 Jul 6;20(1):210. doi: 10.1186/s12876-020-01356-2.

Abstract

BACKGROUND

Animal models of non-alcoholic steatohepatitis (NASH) are important tools in preclinical research and drug discovery. Gubra-Amylin NASH (GAN) diet-induced obese (DIO) mice represent a model of fibrosing NASH. The present study directly assessed the clinical translatability of the model by head-to-head comparison of liver biopsy histological and transcriptome changes in GAN DIO-NASH mouse and human NASH patients.

METHODS

C57Bl/6 J mice were fed chow or the GAN diet rich in saturated fat (40%), fructose (22%) and cholesterol (2%) for ≥38 weeks. Metabolic parameters as well as plasma and liver biomarkers were assessed. Liver biopsy histology and transcriptome signatures were compared to samples from human lean individuals and patients diagnosed with NASH.

RESULTS

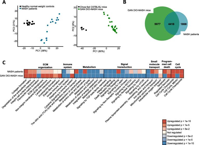
Liver lesions in GAN DIO-NASH mice showed similar morphological characteristics compared to the NASH patient validation set, including macrosteatosis, lobular inflammation, hepatocyte ballooning degeneration and periportal/perisinusoidal fibrosis. Histomorphometric analysis indicated comparable increases in markers of hepatic lipid accumulation, inflammation and collagen deposition in GAN DIO-NASH mice and NASH patient samples. Liver biopsies from GAN DIO-NASH mice and NASH patients showed comparable dynamics in several gene expression pathways involved in NASH pathogenesis. Consistent with the clinical features of NASH, GAN DIO-NASH mice demonstrated key components of the metabolic syndrome, including obesity and impaired glucose tolerance.

CONCLUSIONS

The GAN DIO-NASH mouse model demonstrates good clinical translatability with respect to the histopathological, transcriptional and metabolic aspects of the human disease, highlighting the suitability of the GAN DIO-NASH mouse model for identifying therapeutic targets and characterizing novel drug therapies for NASH.

摘要

背景

非酒精性脂肪性肝炎(NASH)动物模型是临床前研究和药物研发的重要工具。古布拉-胰淀素NASH(GAN)饮食诱导肥胖(DIO)小鼠代表了一种纤维化NASH模型。本研究通过对GAN DIO-NASH小鼠和人类NASH患者肝脏活检组织学及转录组变化进行直接的头对头比较,评估了该模型的临床可转化性。

方法

将C57Bl/6 J小鼠喂食普通饲料或富含饱和脂肪(40%)、果糖(22%)和胆固醇(2%)的GAN饮食≥38周。评估代谢参数以及血浆和肝脏生物标志物。将肝脏活检组织学和转录组特征与来自人类瘦个体和被诊断为NASH的患者的样本进行比较。

结果

与NASH患者验证组相比,GAN DIO-NASH小鼠的肝脏病变表现出相似的形态学特征,包括大泡性脂肪变性、小叶炎症、肝细胞气球样变性和汇管区/窦周纤维化。组织形态计量分析表明,GAN DIO-NASH小鼠和NASH患者样本中肝脏脂质积累、炎症和胶原沉积标志物的增加具有可比性。来自GAN DIO-NASH小鼠和NASH患者的肝脏活检显示,在NASH发病机制涉及的几个基因表达途径中具有可比的动态变化。与NASH的临床特征一致,GAN DIO-NASH小鼠表现出代谢综合征的关键成分,包括肥胖和葡萄糖耐量受损。

结论

GAN DIO-NASH小鼠模型在人类疾病的组织病理学、转录和代谢方面表现出良好临床可转化性,突出了GAN DIO-NASH小鼠模型在识别治疗靶点和表征NASH新型药物治疗方面的适用性。

https://cdn.ncbi.nlm.nih.gov/pmc/blobs/902e/7336447/b0247c130548/12876_2020_1356_Fig1_HTML.jpg

文献AI研究员

20分钟写一篇综述,助力文献阅读效率提升50倍。

立即体验

用中文搜PubMed

大模型驱动的PubMed中文搜索引擎

马上搜索

文档翻译

学术文献翻译模型,支持多种主流文档格式。

立即体验