Suppr超能文献

低剂量溶瘤腺病毒疗法可克服肿瘤诱导的免疫抑制,并使颅内胶质瘤对抗PD-1疗法敏感。

Low-dose oncolytic adenovirus therapy overcomes tumor-induced immune suppression and sensitizes intracranial gliomas to anti-PD-1 therapy.

作者信息

Belcaid Zineb, Berrevoets Cor, Choi John, van Beelen Edward, Stavrakaki Eftychia, Pierson Tessa, Kloezeman Jenneke, Routkevitch Denis, van der Kaaij Mariëlle, van der Ploeg Alicia, Mathios Dimitrios, Sleijfer Stefan, Dirven Clemens, Lim Michael, Debets Reno, Lamfers Martine L M

机构信息

Department of Neurosurgery, Brain Tumor Center, Erasmus University Medical Center, Rotterdam, The Netherlands.

Laboratory of Tumor Immunology, Department of Medical Oncology, Erasmus MC Cancer Institute, Rotterdam, The Netherlands.

出版信息

Neurooncol Adv. 2020 Feb 3;2(1):vdaa011. doi: 10.1093/noajnl/vdaa011. eCollection 2020 Jan-Dec.

Abstract

BACKGROUND

The tumor-selective human adenovirus Delta24-RGD is currently under investigation in phase II clinical trials for patients with recurrent glioblastoma (GBM). To improve treatments for patients with GBM, we explored the potential of combining Delta24-RGD with antibodies targeting immune checkpoints.

METHODS

C57BL/6 mice were intracranially injected with GL261 cells and treated with a low dose of Delta24-RGD virus. The expression dynamics of 10 co-signaling molecules known to affect immune activity was assessed in tumor-infiltrating immune cells by flow cytometry after viral injection. The antitumor activity was measured by tumor cell killing and IFNγ production in co-cultures. Efficacy of the combination viro-immunotherapy was tested in vitro and in the GL261 and CT2A orthotopic mouse GBM models. Patient-derived GBM cell cultures were treated with Delta24-RGD to assess changes in PD-L1 expression induced by virus infection.

RESULTS

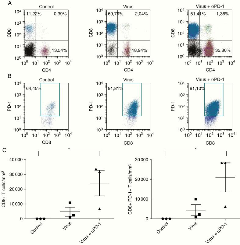
Delta24-RGD therapy increased intratumoral CD8 T cells expressing Inducible T-cell co-stimulator (ICOS) and PD-1. Functionality assays confirmed a significant positive correlation between tumor cell lysis and IFNγ production in ex vivo cultures (Spearman = 0.9524; < .01). Co-cultures significantly increased IFNγ production upon treatment with PD-1 blocking antibodies. In vivo, combination therapy with low-dose Delta24-RGD and anti-PD-1 antibodies significantly improved outcome compared to single-agent therapy in both syngeneic mouse glioma models and increased PD-1 tumor-infiltrating CD8 T cells. Delta24-RGD infection induced tumor-specific changes in PD-L1 expression in primary GBM cell cultures.

CONCLUSIONS

This study demonstrates the potential of using low-dose Delta24-RGD therapy to sensitize glioma for combination with anti-PD-1 antibody therapy.

摘要

背景

肿瘤选择性人腺病毒Delta24-RGD目前正在进行复发性胶质母细胞瘤(GBM)患者的II期临床试验。为了改善GBM患者的治疗,我们探索了将Delta24-RGD与靶向免疫检查点的抗体联合使用的潜力。

方法

将GL261细胞颅内注射到C57BL/6小鼠体内,并用低剂量的Delta24-RGD病毒进行治疗。病毒注射后,通过流式细胞术评估肿瘤浸润免疫细胞中已知影响免疫活性的10种共信号分子的表达动态。通过共培养中的肿瘤细胞杀伤和IFNγ产生来测量抗肿瘤活性。在体外以及GL261和CT2A原位小鼠GBM模型中测试联合病毒免疫疗法的疗效。用Delta24-RGD处理患者来源的GBM细胞培养物,以评估病毒感染诱导的PD-L1表达变化。

结果

Delta24-RGD疗法增加了表达诱导性T细胞共刺激分子(ICOS)和PD-1的肿瘤内CD8 T细胞。功能分析证实,体外培养中肿瘤细胞裂解与IFNγ产生之间存在显著正相关(Spearman = 0.9524;P <.01)。共培养在用PD-1阻断抗体处理后显著增加了IFNγ的产生。在体内,在同基因小鼠胶质瘤模型中,低剂量Delta24-RGD与抗PD-1抗体的联合疗法与单药疗法相比显著改善了预后,并增加了肿瘤浸润性CD8 T细胞中的PD-1。Delta24-RGD感染在原发性GBM细胞培养物中诱导了PD-L1表达的肿瘤特异性变化。

结论

本研究证明了使用低剂量Delta24-RGD疗法使胶质瘤对联合抗PD-1抗体疗法敏感的潜力。

https://cdn.ncbi.nlm.nih.gov/pmc/blobs/b09c/7212906/118410c0abdc/vdaa011f0001.jpg

文献AI研究员

20分钟写一篇综述,助力文献阅读效率提升50倍。

立即体验

用中文搜PubMed

大模型驱动的PubMed中文搜索引擎

马上搜索

文档翻译

学术文献翻译模型,支持多种主流文档格式。

立即体验