Suppr超能文献

巴松管通过与 PSMB4 相互作用抑制蛋白酶体活性。

Bassoon inhibits proteasome activity via interaction with PSMB4.

机构信息

Department of Neurochemistry and Molecular Biology, Leibniz Institute for Neurobiology, Magdeburg, Germany.

Institute for Pharmacology and Toxicology, Otto-von-Guericke University and Center for Behavior Brain Sciences (CBBS), Magdeburg, Germany.

出版信息

Cell Mol Life Sci. 2021 Feb;78(4):1545-1563. doi: 10.1007/s00018-020-03590-z. Epub 2020 Jul 10.

Abstract

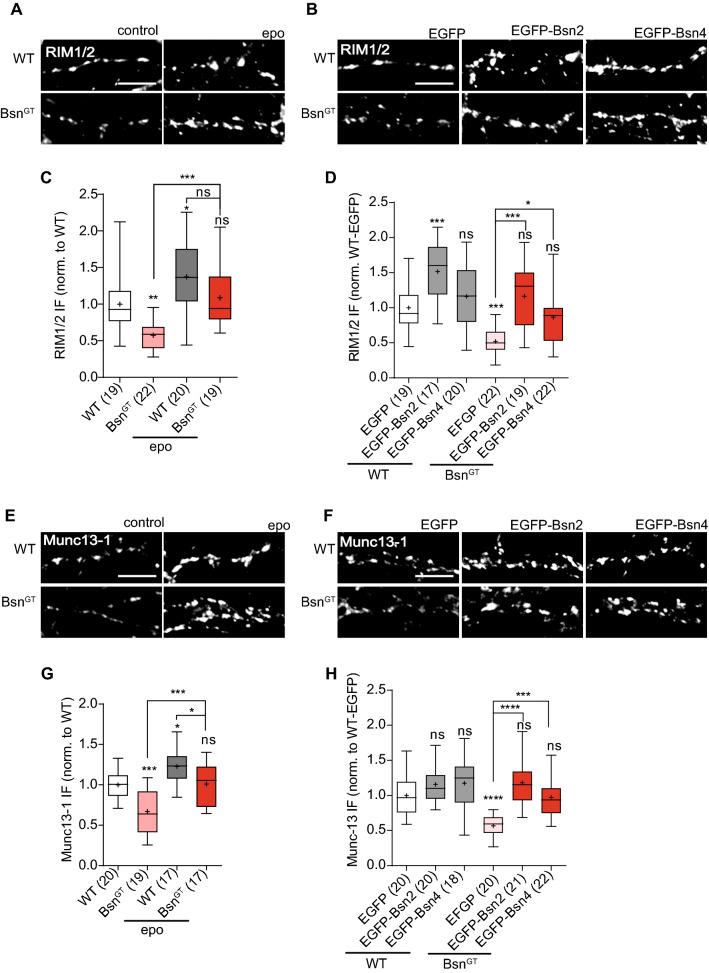
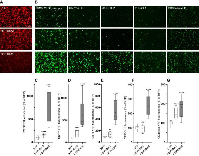
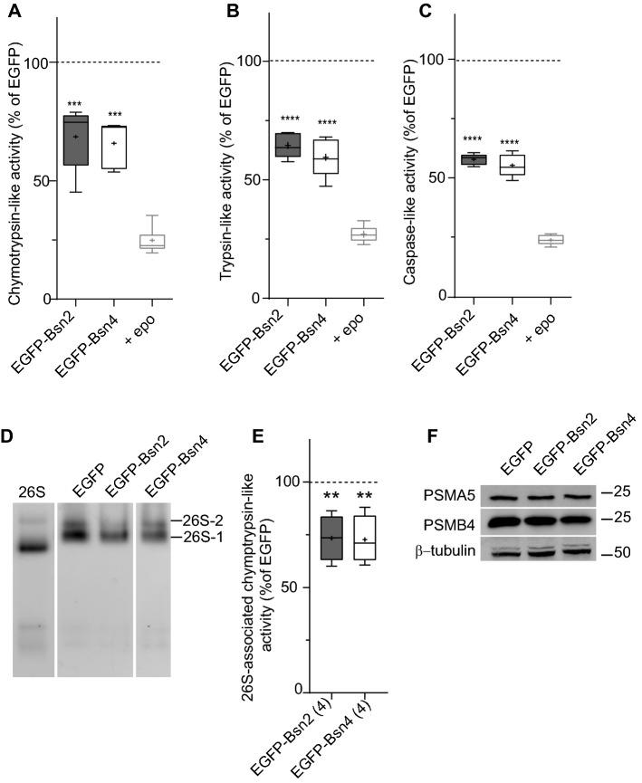
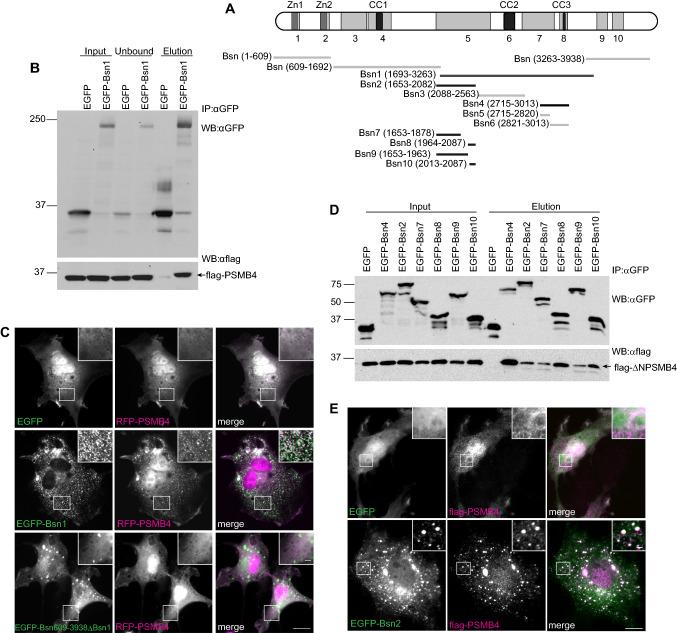
Proteasomes are protein complexes that mediate controlled degradation of damaged or unneeded cellular proteins. In neurons, proteasome regulates synaptic function and its dysfunction has been linked to neurodegeneration and neuronal cell death. However, endogenous mechanisms controlling proteasomal activity are insufficiently understood. Here, we describe a novel interaction between presynaptic scaffolding protein bassoon and PSMB4, a β subunit of the 20S core proteasome. Expression of bassoon fragments that interact with PSMB4 in cell lines or in primary neurons attenuates all endopeptidase activities of cellular proteasome and induces accumulation of several classes of ubiquitinated and non-ubiquitinated substrates of the proteasome. Importantly, these effects are distinct from the previously reported impact of bassoon on ubiquitination and autophagy and might rely on a steric interference with the assembly of the 20S proteasome core. In line with a negative regulatory role of bassoon on endogenous proteasome we found increased proteasomal activity in the synaptic fractions prepared from brains of bassoon knock-out mice. Finally, increased activity of proteasome and lower expression levels of synaptic substrates of proteasome could be largely normalized upon expression of PSMB4-interacting fragments of bassoon in neurons derived from bassoon deficient mice. Collectively, we propose that bassoon interacts directly with proteasome to control its activity at presynapse and thereby it contributes to a compartment-specific regulation of neuronal protein homeostasis. These findings provide a mechanistic explanation for the recently described link of bassoon to human diseases associated with pathological protein aggregation. Presynaptic cytomatrix protein bassoon (Bsn) interacts with PSMB4, the β7 subunit of 20S core proteasome, via three independent interaction interfaces. Bsn inhibits proteasomal proteolytic activity and degradation of different classes of proteasomal substrates presumably due to steric interference with the assembly of 20S core of proteasome. Upon Bsn deletion in neurons, presynaptic substrates of the proteasome are depleted, which can be reversed upon expression of PSMB4-interacting interfaces of Bsn. Taken together, bsn controls the degree of proteasome degradation within the presynaptic compartment and thus, contributes to the regulation of synaptic proteome.

摘要

蛋白酶体是介导细胞内受损或不需要的蛋白质降解的蛋白质复合物。在神经元中,蛋白酶体调节突触功能,其功能障碍与神经退行性变和神经元细胞死亡有关。然而,内源性控制蛋白酶体活性的机制还不够了解。在这里,我们描述了一个新的突触前支架蛋白 bassoon 和 PSMB4(20S 核心蛋白酶体的β亚基)之间的相互作用。在细胞系或原代神经元中表达与 PSMB4 相互作用的 bassoon 片段会减弱细胞蛋白酶体的所有内切酶活性,并诱导几种类别的泛素化和非泛素化蛋白酶体底物的积累。重要的是,这些影响与 bassoon 对泛素化和自噬的先前报道的影响不同,并且可能依赖于对 20S 蛋白酶体核心组装的空间位阻干扰。与 bassoon 对内源性蛋白酶体的负调节作用一致,我们发现从 bassoon 敲除小鼠的大脑中制备的突触部分中的蛋白酶体活性增加。最后,当在缺乏 bassoon 的神经元中表达 bassoon 的与 PSMB4 相互作用的片段时,可以将蛋白酶体的活性增加和蛋白酶体的突触底物的表达水平降低大部分正常化。总的来说,我们提出 bassoon 直接与蛋白酶体相互作用以控制其在突触前的活性,从而有助于神经元蛋白质动态平衡的特定区域的调节。这些发现为最近描述的 bassoon 与与病理性蛋白质聚集相关的人类疾病之间的联系提供了一种机制解释。突触前细胞基质蛋白 bassoon (Bsn) 通过三个独立的相互作用界面与 20S 核心蛋白酶体的β7 亚基 PSMB4 相互作用。Bsn 抑制蛋白酶体的蛋白水解活性和不同类别的蛋白酶体底物的降解,推测是由于与蛋白酶体 20S 核心的组装的空间位阻干扰。在神经元中删除 Bsn 后,蛋白酶体的突触前底物被耗尽,这可以通过表达 Bsn 的与 PSMB4 相互作用的界面来逆转。总之,bsn 控制突触前隔室中蛋白酶体降解的程度,从而有助于调节突触蛋白组。

https://cdn.ncbi.nlm.nih.gov/pmc/blobs/bb29/11071778/ab1c9cad2053/18_2020_3590_Fig1_HTML.jpg

文献AI研究员

20分钟写一篇综述,助力文献阅读效率提升50倍。

立即体验

用中文搜PubMed

大模型驱动的PubMed中文搜索引擎

马上搜索

文档翻译

学术文献翻译模型,支持多种主流文档格式。

立即体验