Suppr超能文献

AURORA-A 在 DNA 复制起始时参与复制体组装的激酶非依赖性功能。

A kinase-independent function for AURORA-A in replisome assembly during DNA replication initiation.

机构信息

The Medical Research Council Cancer Unit, University of Cambridge, Hills Road, Cambridge CB2 0XZ, UK.

出版信息

Nucleic Acids Res. 2020 Aug 20;48(14):7844-7855. doi: 10.1093/nar/gkaa570.

Abstract

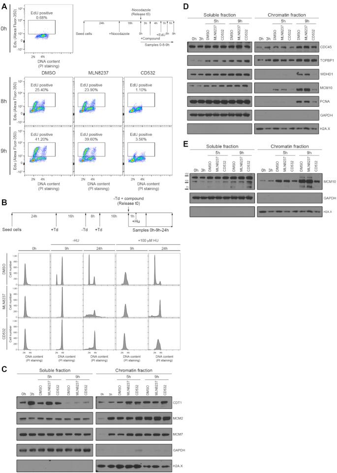
The catalytic activity of human AURORA-A kinase (AURKA) regulates mitotic progression, and its frequent overexpression in major forms of epithelial cancer is associated with aneuploidy and carcinogenesis. Here, we report an unexpected, kinase-independent function for AURKA in DNA replication initiation whose inhibition through a class of allosteric inhibitors opens avenues for cancer therapy. We show that genetic depletion of AURKA, or its inhibition by allosteric but not catalytic inhibitors, blocks the G1-S cell cycle transition. A catalytically inactive AURKA mutant suffices to overcome this block. We identify a multiprotein complex between AURKA and the replisome components MCM7, WDHD1 and POLD1 formed during G1, and demonstrate that allosteric but not catalytic inhibitors prevent the chromatin assembly of functional replisomes. Indeed, allosteric but not catalytic AURKA inhibitors sensitize cancer cells to inhibition of the CDC7 kinase subunit of the replication-initiating factor DDK. Thus, our findings define a mechanism essential for replisome assembly during DNA replication initiation that is vulnerable to inhibition as combination therapy in cancer.

摘要

人类 AURORA-A 激酶(AURKA)的催化活性调节有丝分裂进程,其在主要上皮癌中的频繁过表达与非整倍体和癌变有关。在这里,我们报告了 AURKA 的一个意想不到的、非激酶依赖的 DNA 复制起始功能,其通过一类变构抑制剂的抑制为癌症治疗开辟了途径。我们表明,AURKA 的基因缺失或其变构而非催化抑制剂的抑制会阻止 G1-S 细胞周期转换。具有催化活性的 AURKA 突变体足以克服这种阻滞。我们发现 AURKA 与复制体成分 MCM7、WDHD1 和 POLD1 之间在 G1 期间形成多蛋白复合物,并证明变构而非催化抑制剂可阻止功能性复制体的染色质组装。事实上,变构而非催化 AURKA 抑制剂可使癌细胞对复制起始因子 DDK 的 CDC7 激酶亚基的抑制敏感。因此,我们的发现定义了在 DNA 复制起始期间组装复制体所必需的机制,该机制易受抑制,可作为癌症的联合治疗。

https://cdn.ncbi.nlm.nih.gov/pmc/blobs/caba/7430631/c050198ad1e3/gkaa570fig1.jpg

文献AI研究员

20分钟写一篇综述,助力文献阅读效率提升50倍。

立即体验

用中文搜PubMed

大模型驱动的PubMed中文搜索引擎

马上搜索

文档翻译

学术文献翻译模型,支持多种主流文档格式。

立即体验