Suppr超能文献

ABCE1 通过核糖体回收将溶酶体功能和铁稳态与 3'UTR 指导的调控和无义介导的衰变联系起来。

Ribosome Recycling by ABCE1 Links Lysosomal Function and Iron Homeostasis to 3' UTR-Directed Regulation and Nonsense-Mediated Decay.

机构信息

Department of Molecular Biology, University of Texas Southwestern Medical Center, Dallas, TX 75390-9148, USA.

Quantitative Biomedical Research Center, University of Texas Southwestern Medical Center, Dallas, TX 75390, USA; Department of Population and Data Sciences, University of Texas Southwestern Medical Center, Dallas, TX 75390, USA.

出版信息

Cell Rep. 2020 Jul 14;32(2):107895. doi: 10.1016/j.celrep.2020.107895.

Abstract

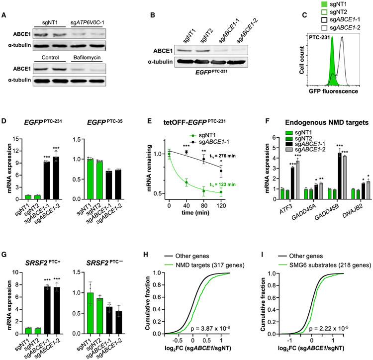
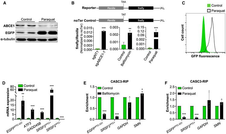
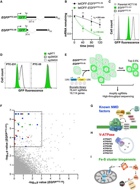
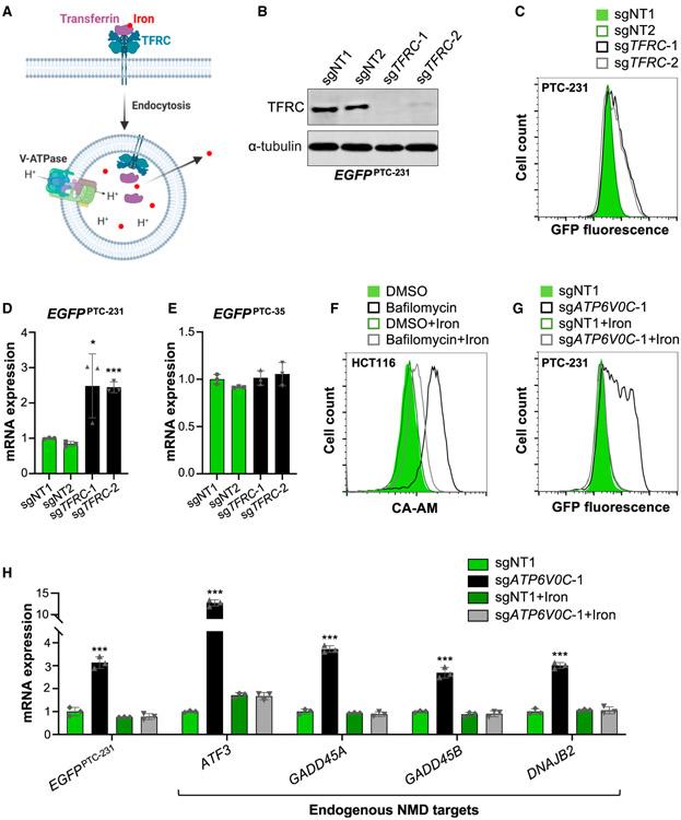
Nonsense-mediated decay (NMD) is a pathway that degrades mRNAs containing premature termination codons. Here we describe a genome-wide screen for NMD factors that uncovers an unexpected mechanism that broadly governs 3' untranslated region (UTR)-directed regulation. The screen reveals that NMD requires lysosomal acidification, which allows transferrin-mediated iron uptake, which, in turn, is necessary for iron-sulfur (Fe-S) cluster biogenesis. This pathway maintains the activity of the Fe-S cluster-containing ribosome recycling factor ABCE1, whose impaired function results in movement of ribosomes into 3' UTRs, where they displace exon junction complexes, abrogating NMD. Importantly, these effects extend beyond NMD substrates, with ABCE1 activity required to maintain the accessibility of 3' UTRs to diverse regulators, including microRNAs and RNA binding proteins. Because of the sensitivity of the Fe-S cluster of ABCE1 to iron availability and reactive oxygen species, these findings reveal an unanticipated vulnerability of 3' UTR-directed regulation to lysosomal dysfunction, iron deficiency, and oxidative stress.

摘要

无意义介导的衰变(NMD)是一种降解含有提前终止密码子的 mRNA 的途径。在这里,我们描述了一个针对 NMD 因子的全基因组筛选,揭示了一种广泛调节 3'非翻译区(UTR)导向调控的意外机制。该筛选揭示 NMD 需要溶酶体酸化,这允许转铁蛋白介导的铁摄取,而铁摄取又对铁硫(Fe-S)簇生物发生是必需的。该途径维持含有 Fe-S 簇的核糖体回收因子 ABCE1 的活性,其功能受损会导致核糖体进入 3'UTR,在那里它们取代外显子连接复合物,从而阻断 NMD。重要的是,这些影响超出了 NMD 底物的范围,ABCE1 的活性对于维持 3'UTR 对多种调节剂(包括 microRNAs 和 RNA 结合蛋白)的可及性是必需的。由于 ABCE1 的 Fe-S 簇对铁的可用性和活性氧敏感,这些发现揭示了 3'UTR 导向调控对溶酶体功能障碍、缺铁和氧化应激的意外脆弱性。

https://cdn.ncbi.nlm.nih.gov/pmc/blobs/1a30/7433747/135d27ed2f46/nihms-1612489-f0002.jpg

文献AI研究员

20分钟写一篇综述,助力文献阅读效率提升50倍。

立即体验

用中文搜PubMed

大模型驱动的PubMed中文搜索引擎

马上搜索

文档翻译

学术文献翻译模型,支持多种主流文档格式。

立即体验