Suppr超能文献

基质金属蛋白酶在前列腺癌中的预后价值及其潜在机制。

The prognostic value and potential mechanism of Matrix Metalloproteinases among Prostate Cancer.

机构信息

Department of Urology, The First Affiliated Hospital of Soochow University, 215006, Suzhou, Jiangsu, China.

出版信息

Int J Med Sci. 2020 Jun 21;17(11):1550-1560. doi: 10.7150/ijms.46780. eCollection 2020.

Abstract

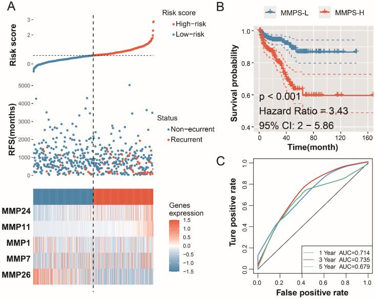
Matrix Metalloproteinases (MMPs) play an indispensable role in the initial alteration and development of PCa. We tried to generate an MMP-related prognostic signature (MMPS) in prostate cancer (PCa). TCGA-PRAD, MSKCC/GSE21032, GSE116918, GSE70769 cohorts were enrolled to assess the prognostic value of MMPs. The least absolute shrinkage and selection operator (LASSO) Cox regression was employed to generate the MMPS signature. The log-rank test and Kaplan-Meier (K-M) survival curve were applied to show the difference RFS, The receiver operating characteristic (ROC) curve and area under the ROC curve (AUC) was plotted to predict the accuracy of signature. CIBERSORT was conducted to analyze the different immune infiltration in MMPS-H and MMPS-L groups. Potential signaling pathways activated in the MMPS-H groups by Metascape. MMP1, MMP7, MMP11, MMP24 and MMP26 were selected by LASSO regression and established the MMPS predict signature. The MMPS showed the high prognostic value in TCGA-PRAD training cohort (AUC=0.714) and validation cohorts (GSE116918: AUC=0.976, GSE70769: AUC=0.738, MSKCC: AUC=0.793). Pid integrin1 pathway, G2M checkpoint, and response to growth factor signaling pathways were activated in MMPS-H group, patients with the high MMPS risk score and low M2 macrophage showed the worst recurrence-free survival (RFS). MMPs involved and played an essential role in the tumorigenesis and biochemical recurrence in PCa patients. The MMPS signature could accurately predict the recurrence of PCa patients and validated in several cohorts.

摘要

基质金属蛋白酶(MMPs)在前列腺癌(PCa)的早期改变和发展中起着不可或缺的作用。我们试图在前列腺癌中建立一个与 MMP 相关的预后标志物(MMPS)。TCGA-PRAD、MSKCC/GSE21032、GSE116918、GSE70769 队列被纳入以评估 MMPs 的预后价值。最小绝对收缩和选择算子(LASSO)Cox 回归用于生成 MMPS 特征。对数秩检验和 Kaplan-Meier(K-M)生存曲线用于显示 RFS 的差异,绘制接收器操作特征(ROC)曲线和 ROC 曲线下面积(AUC)以预测特征的准确性。CIBERSORT 用于分析 MMPS-H 和 MMPS-L 组之间不同的免疫浸润。Metascape 分析 MMPS-H 组中激活的潜在信号通路。MMP1、MMP7、MMP11、MMP24 和 MMP26 通过 LASSO 回归筛选并建立 MMPS 预测标志物。MMPS 在 TCGA-PRAD 训练队列(AUC=0.714)和验证队列(GSE116918:AUC=0.976、GSE70769:AUC=0.738、MSKCC:AUC=0.793)中显示出较高的预后价值。在 MMPS-H 组中激活了 Pid 整合素 1 途径、G2M 检查点和对生长因子信号通路的反应,高 MMPS 风险评分和低 M2 巨噬细胞的患者表现出最差的无复发生存(RFS)。MMPs 参与并在 PCa 患者的肿瘤发生和生化复发中起重要作用。MMPS 特征可准确预测 PCa 患者的复发,并在多个队列中得到验证。

https://cdn.ncbi.nlm.nih.gov/pmc/blobs/dc70/7359399/81b10cdcfe94/ijmsv17p1550g001.jpg

文献AI研究员

20分钟写一篇综述,助力文献阅读效率提升50倍。

立即体验

用中文搜PubMed

大模型驱动的PubMed中文搜索引擎

马上搜索

文档翻译

学术文献翻译模型,支持多种主流文档格式。

立即体验