Suppr超能文献

外泌体 miR-1255b-5p 通过靶向人端粒酶逆转录酶抑制结直肠癌细胞上皮间质转化。

Exosomal miR-1255b-5p targets human telomerase reverse transcriptase in colorectal cancer cells to suppress epithelial-to-mesenchymal transition.

机构信息

Department of Radiation Oncology and Medical Oncology, Zhongnan Hospital of Wuhan University, Wuhan, China.

Hubei Key Laboratory of Tumor Biological Behaviors, Wuhan, China.

出版信息

Mol Oncol. 2020 Oct;14(10):2589-2608. doi: 10.1002/1878-0261.12765. Epub 2020 Aug 19.

Abstract

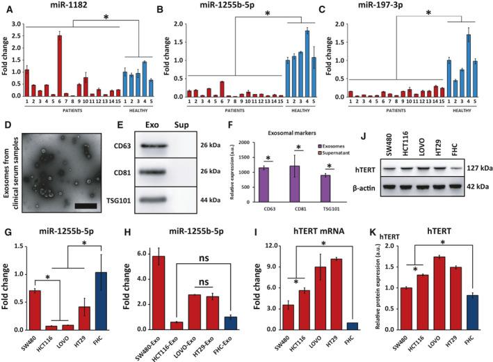
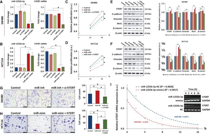
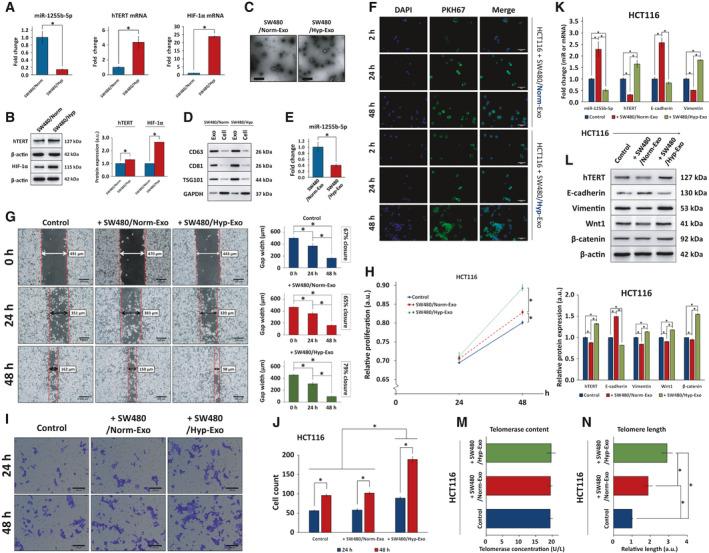
Cancer cells undergo epithelial-to-mesenchymal transition (EMT) in response to hypoxia. Exosomes produced in tumor microenvironments carry microRNAs (miRNAs) that affect proliferation, metastasis, and EMT. Hypoxic regulation of EMT is associated with telomerase content and stability, but the underlying mechanisms remain unclear. We identified a targeting relationship between tumor-suppressing miR-1255b-5p and human telomerase reverse transcriptase (hTERT) via clinical screening of serum samples in colorectal cancer (CRC) patients. EMT suppression via exosomal miR-1255b-5p delivery was investigated by assessing hTERT expression, Wnt/β-catenin signaling, and telomerase activity. We revealed that hypoxia directly affected exosomal miR-1255b-5p content, the delivery of which between CRC cells significantly impacted cell invasion, EMT-related protein expression, and telomerase stability. Specifically, miR-1255b-5p suppressed EMT by inhibiting Wnt/β-catenin activation via hTERT inhibition. Hypoxia reduced exosomal miR-1255b-5p secretion by CRC cells, thereby increasing hTERT expression to enhance EMT and telomerase activity. In a mouse CRC model, hypoxic exosomes containing overexpressed miR-1255b-5p attenuated EMT, tumor progression, and liver metastasis. Our results suggest the antitumor role of miR-1255b-5p and its involvement in the regulation of hTERT-mediated EMT. We propose that miRNA-targeted regulation of telomerase is a promising therapeutic strategy for future CRC treatment.

摘要

癌细胞在缺氧时会发生上皮间质转化(EMT)。肿瘤微环境中产生的外泌体携带影响增殖、转移和 EMT 的 microRNAs(miRNAs)。缺氧对 EMT 的调节与端粒酶含量和稳定性有关,但潜在机制尚不清楚。我们通过对结直肠癌(CRC)患者血清样本的临床筛选,发现抑癌 miR-1255b-5p 与人类端粒酶逆转录酶(hTERT)之间存在靶向关系。通过评估 hTERT 表达、Wnt/β-catenin 信号和端粒酶活性,研究了外泌体 miR-1255b-5p 传递对 EMT 的抑制作用。我们揭示了缺氧直接影响外泌体 miR-1255b-5p 含量,CRC 细胞之间的这种传递显著影响细胞侵袭、EMT 相关蛋白表达和端粒酶稳定性。具体而言,miR-1255b-5p 通过抑制 hTERT 抑制 Wnt/β-catenin 激活来抑制 EMT。缺氧降低了 CRC 细胞中含有过表达 miR-1255b-5p 的外泌体分泌,从而增加 hTERT 表达以增强 EMT 和端粒酶活性。在小鼠 CRC 模型中,富含过表达 miR-1255b-5p 的缺氧外泌体减轻了 EMT、肿瘤进展和肝转移。我们的研究结果表明 miR-1255b-5p 的抗肿瘤作用及其在 hTERT 介导的 EMT 调节中的参与。我们提出 miRNA 靶向调节端粒酶是未来 CRC 治疗的一种有前途的治疗策略。

https://cdn.ncbi.nlm.nih.gov/pmc/blobs/a59d/7530775/c79538ec1389/MOL2-14-2589-g001.jpg

文献AI研究员

20分钟写一篇综述,助力文献阅读效率提升50倍。

立即体验

用中文搜PubMed

大模型驱动的PubMed中文搜索引擎

马上搜索

文档翻译

学术文献翻译模型,支持多种主流文档格式。

立即体验