Suppr超能文献

核糖体图谱分析揭示自噬在 mRNA 翻译控制中的功能作用。

Ribosome profiling reveals a functional role for autophagy in mRNA translational control.

机构信息

Department of Pathology, University of California San Francisco, San Francisco, CA, 94143, USA.

Department of Epidemiology and Biostatistics, University of California San Francisco, San Francisco, CA, 94158, USA.

出版信息

Commun Biol. 2020 Jul 17;3(1):388. doi: 10.1038/s42003-020-1090-2.

Abstract

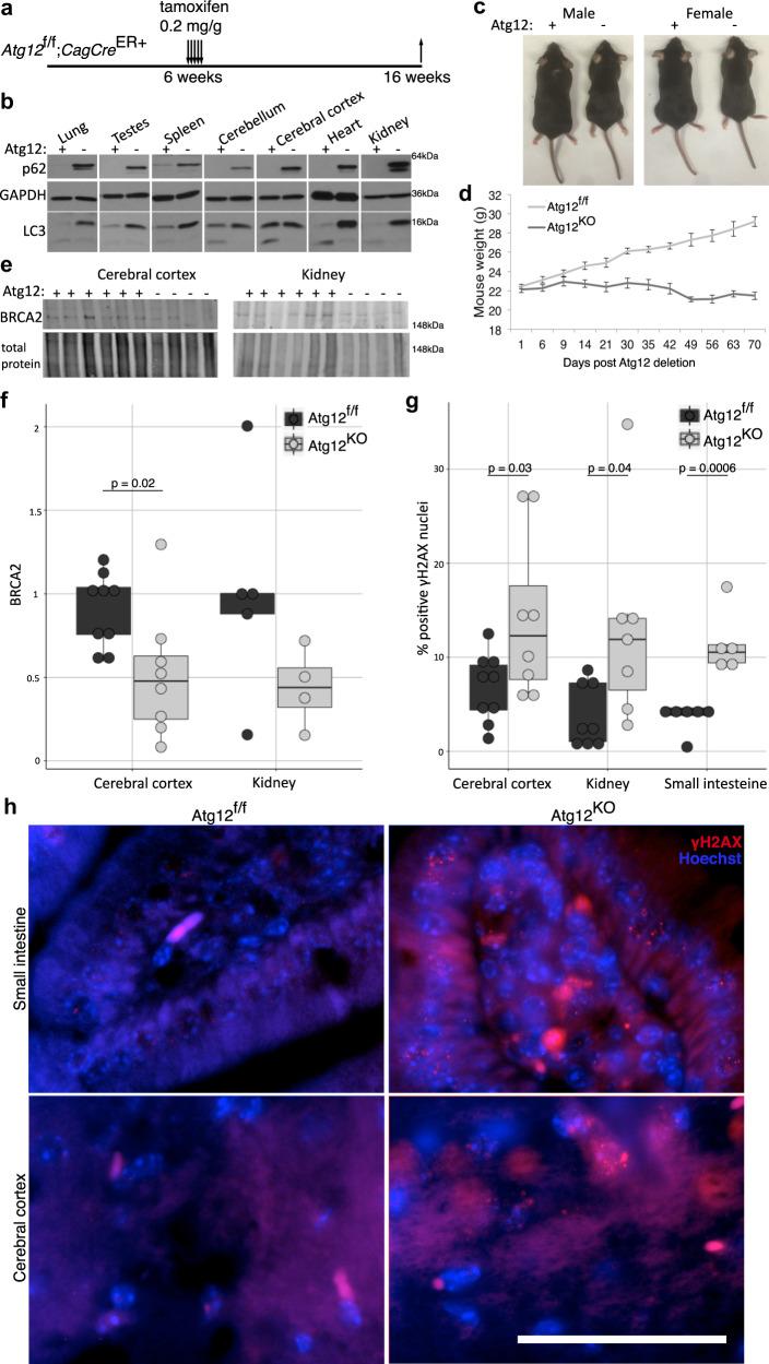
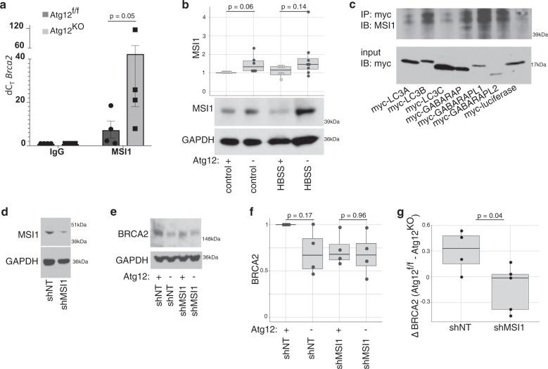
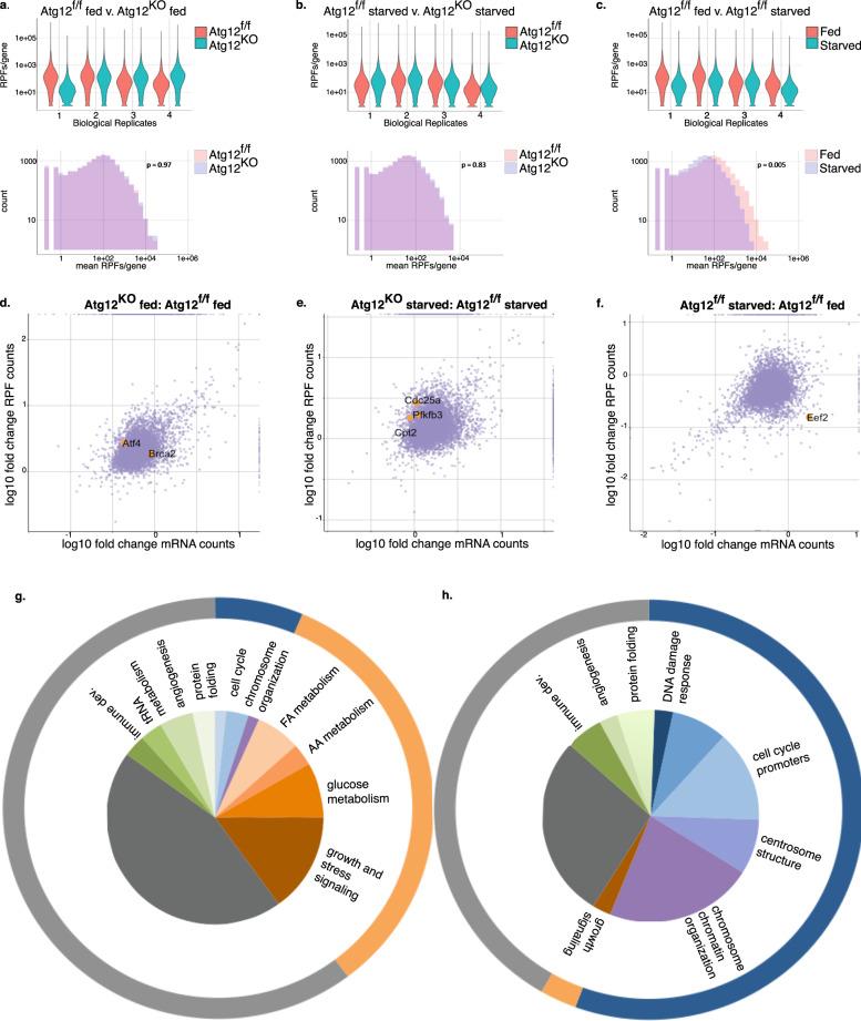
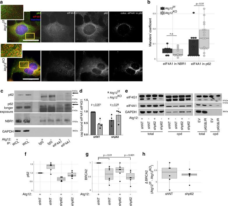
Autophagy promotes protein degradation, and therefore has been proposed to maintain amino acid pools to sustain protein synthesis during metabolic stress. To date, how autophagy influences the protein synthesis landscape in mammalian cells remains unclear. Here, we utilize ribosome profiling to delineate the effects of genetic ablation of the autophagy regulator, ATG12, on translational control. In mammalian cells, genetic loss of autophagy does not impact global rates of cap dependent translation, even under starvation conditions. Instead, autophagy supports the translation of a subset of mRNAs enriched for cell cycle control and DNA damage repair. In particular, we demonstrate that autophagy enables the translation of the DNA damage repair protein BRCA2, which is functionally required to attenuate DNA damage and promote cell survival in response to PARP inhibition. Overall, our findings illuminate that autophagy impacts protein translation and shapes the protein landscape.

摘要

自噬促进蛋白质降解,因此有人提出,在代谢应激期间,自噬通过维持氨基酸池来维持蛋白质合成。迄今为止,自噬如何影响哺乳动物细胞中的蛋白质合成图谱尚不清楚。在这里,我们利用核糖体谱来描绘自噬调节剂 ATG12 的遗传缺失对翻译控制的影响。在哺乳动物细胞中,即使在饥饿条件下,自噬的遗传缺失也不会影响帽依赖性翻译的整体速率。相反,自噬支持一组富含细胞周期控制和 DNA 损伤修复的 mRNA 的翻译。特别是,我们证明自噬能够翻译 DNA 损伤修复蛋白 BRCA2,该蛋白在响应 PARP 抑制时通过减弱 DNA 损伤和促进细胞存活来发挥功能。总的来说,我们的发现阐明了自噬会影响蛋白质翻译并塑造蛋白质图谱。

https://cdn.ncbi.nlm.nih.gov/pmc/blobs/213a/7367890/722c6605492d/42003_2020_1090_Fig1_HTML.jpg

文献AI研究员

20分钟写一篇综述,助力文献阅读效率提升50倍。

立即体验

用中文搜PubMed

大模型驱动的PubMed中文搜索引擎

马上搜索

文档翻译

学术文献翻译模型,支持多种主流文档格式。

立即体验