Suppr超能文献

长链非编码 RNA CSMD1-1 通过激活 MYC 信号促进肝癌的进展。

LncRNA CSMD1-1 promotes the progression of Hepatocellular Carcinoma by activating MYC signaling.

机构信息

State Key Laboratory of Oncology in South China, and Collaborative Innovation Center for Cancer Medicine, Sun Yat-Sen University Cancer Center, Guangzhou, China 510060.

Affiliated Cancer Hospital & Institute of Guangzhou Medical University, Guangzhou, China 510095.

出版信息

Theranostics. 2020 Jun 12;10(17):7527-7544. doi: 10.7150/thno.45989. eCollection 2020.

Abstract

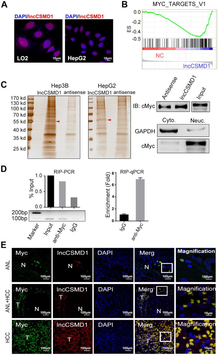
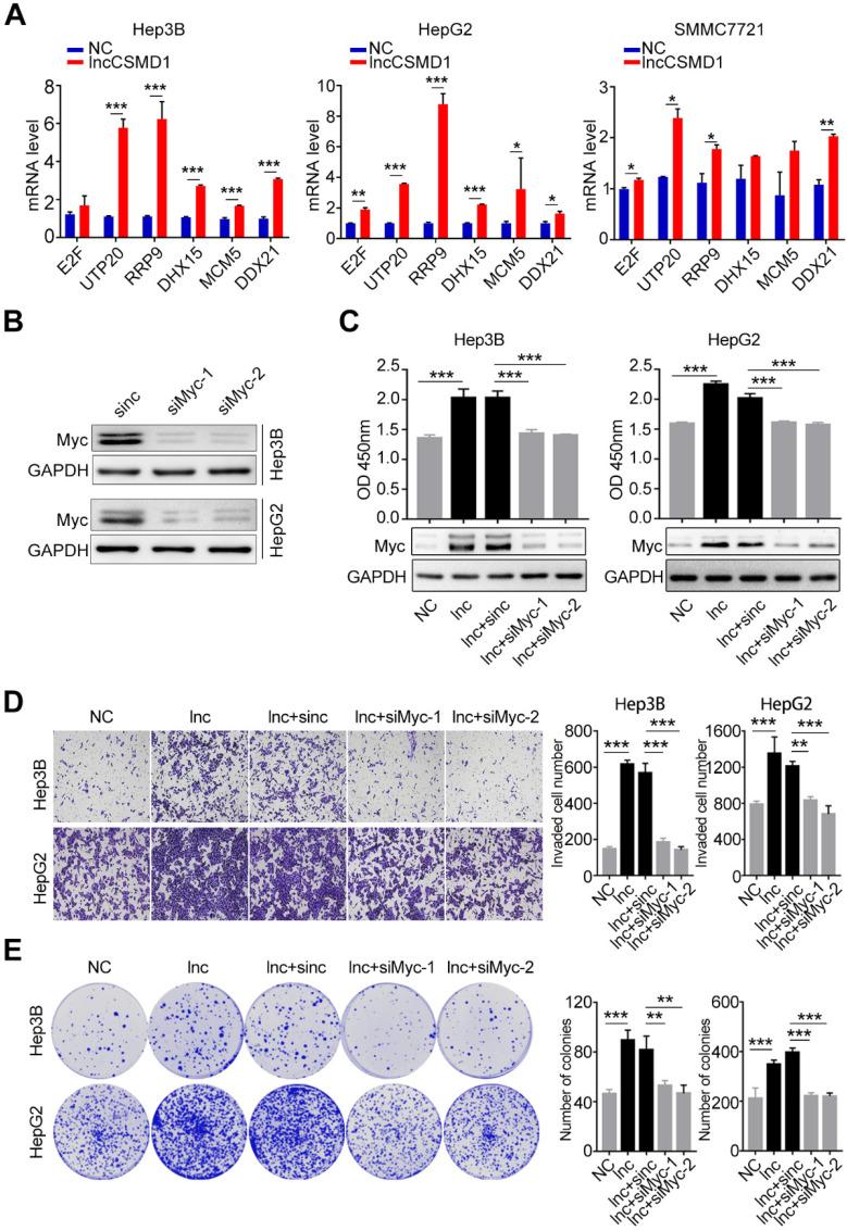
Emerging evidence suggests that long non-coding RNAs (lncRNA) play critical roles in the development and progression of diverse cancers including hepatocellular carcinoma (HCC), but the underlying molecular mechanisms of lncRNAs that are involved in hepatocarcinogenesis have not been fully explored. In this study, we profiled lncRNA expression in 127 pairs of HCC and nontumor liver tissues (a Discovery Cohort) using a custom microarray. The expression and clinical significance of lncCSMD1-1 were then validated with qRT-PCR and COX regression analysis in a Validation Cohort (n=260) and two External Validation Cohorts (n=92 and n=124, respectively). In vitro and assays were performed to explore the biological effects of lncCSMD1-1 on HCC cells. The interaction of lncCSMD1-1 with MYC was identified by RNA pull-down and RNA immunoprecipitation. The role of LncCSMD1-1 in the degradation of MYC protein was also investigated. With microarray, we identified a highly upregulated lncRNA, lncCSMD1-1, which was associated with tumor progression and poor prognosis in the Discovery Cohort, and validated in another 3 HCC cohorts. Consistently, ectopic expression of lncCSMD1-1 notably promotes cell proliferation, migration, invasion, tumor growth and metastasis of HCC cells in and experiments. Gene expression profiling on HCC cells and gene sets enrichment analysis indicated that the MYC target gene set was significantly enriched in HCC cells overexpressing lncCSMD1-1, and lncCSMD1-1 was found to directly bind to MYC protein in the nucleus of HCC cells, which resulted in the elevation of MYC protein. Mechanistically, lncCSMD1-1 interacted with MYC protein to block its ubiquitin-proteasome degradation pathway, leading to activation of its downstream target genes. lncCSMD1-1 is upregulated in HCC and promotes progression of HCC by activating the MYC signaling pathway. These results provide the evidence that lncCSMD1-1 may serve as a novel prognostic marker and potential therapeutic target for HCC.

摘要

越来越多的证据表明,长链非编码 RNA(lncRNA)在多种癌症(包括肝细胞癌[HCC])的发生和发展中发挥着关键作用,但涉及肝癌发生的 lncRNA 的潜在分子机制尚未得到充分探索。在这项研究中,我们使用定制的微阵列对 127 对 HCC 和非肿瘤肝组织(发现队列)中的 lncRNA 表达进行了分析。然后,通过 qRT-PCR 和 COX 回归分析在验证队列(n=260)和两个外部验证队列(n=92 和 n=124)中验证了 lncCSMD1-1 的表达和临床意义。进行了体外和体内实验,以探索 lncCSMD1-1 对 HCC 细胞的生物学影响。通过 RNA 下拉和 RNA 免疫沉淀鉴定了 lncCSMD1-1 与 MYC 的相互作用。还研究了 LncCSMD1-1 在 MYC 蛋白降解中的作用。通过微阵列,我们鉴定了一种高度上调的 lncRNA,lncCSMD1-1,它与发现队列中的肿瘤进展和不良预后相关,并在另外 3 个 HCC 队列中得到验证。一致地,外源性表达 lncCSMD1-1 显著促进 HCC 细胞的增殖、迁移、侵袭、肿瘤生长和转移。对 HCC 细胞的基因表达谱和基因集富集分析表明,在过表达 lncCSMD1-1 的 HCC 细胞中,MYC 靶基因集显著富集,并且发现 lncCSMD1-1 直接与 HCC 细胞核中的 MYC 蛋白结合,导致 MYC 蛋白升高。从机制上讲,lncCSMD1-1 与 MYC 蛋白相互作用,阻止其泛素蛋白酶体降解途径,从而激活其下游靶基因。lncCSMD1-1 在 HCC 中上调,并通过激活 MYC 信号通路促进 HCC 的进展。这些结果提供了证据表明,lncCSMD1-1 可能作为 HCC 的新型预后标志物和潜在治疗靶点。

https://cdn.ncbi.nlm.nih.gov/pmc/blobs/b5ea/7359090/cf59278d2281/thnov10p7527g001.jpg

文献AI研究员

20分钟写一篇综述,助力文献阅读效率提升50倍。

立即体验

用中文搜PubMed

大模型驱动的PubMed中文搜索引擎

马上搜索

文档翻译

学术文献翻译模型,支持多种主流文档格式。

立即体验