Suppr超能文献

参麦注射液通过 AKT-mTOR-c-Myc 信号通路抑制顺铂耐药 A549/DDP 细胞的糖酵解并增强顺铂的细胞毒性。

Shenmai Injection Supresses Glycolysis and Enhances Cisplatin Cytotoxicity in Cisplatin-Resistant A549/DDP Cells via the AKT-mTOR-c-Myc Signaling Pathway.

机构信息

Department of Cell Biology, College of Integrated Chinese and Western Medical, Liaoning University of Traditional Chinese Medicine, 79 Chongshan Eastern Road, Huang gu District, Shenyang 110847, China.

Key Laboratory of Environmental Pollution and Microecology of Liaoning Province, Shenyang Medical College, Shenyang 110034, China.

出版信息

Biomed Res Int. 2020 Jun 20;2020:9243681. doi: 10.1155/2020/9243681. eCollection 2020.

Abstract

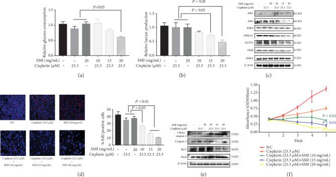
Tumor cells, especially drug-resistant cells, predominately support growth by glycolysis even under the condition of adequate oxygen, which is known as the Warburg effect. Glucose metabolism reprogramming is one of the main factors causing tumor resistance. Previous studies on Shenmai injection (SMI), a Chinese herbal medicine, have shown enhanced efficacy in the treatment of tumors in combination with chemotherapy drugs, but the mechanism is not clear. In this study, we investigated the effect of SMI combined with cisplatin on cisplatin-resistant lung adenocarcinoma A549/DDP cells. Our results showed that cisplatin-resistant A549/DDP cells exhibited increased glucose consumption, lactate production, and expression levels of key glycolytic enzymes, including hexokinase 2 (HK2), pyruvate kinase M1/2 (PKM1/2), pyruvate kinase M2 (PKM2), glucose transporter 1 (GLUT1), and lactate dehydrogenase A (LDHA), compared with cisplatin-sensitive A549 cells. SMI combined with cisplatin in A549/DDP cells, led to significantly lower expression levels of key glycolytic enzymes, such as HK2, PKM1/2, GLUT1, and pyruvate dehydrogenase (PDH). In addition, we found that the combination of SMI and cisplatin could inhibit cell proliferation and promote apoptosis by reducing the expression levels of p-Akt, p-mTOR, and c-Myc, and then, it reduced the glycolysis level. These results suggest that SMI enhances the antitumor effect of cisplatin via glucose metabolism reprogramming. Therefore, the combination of SMI and cisplatin may be a potential therapeutic strategy to treat cisplatin-resistant nonsmall cell lung cancer.

摘要

肿瘤细胞,尤其是耐药细胞,即使在氧充足的情况下,也主要通过糖酵解来支持生长,这被称为瓦博格效应。葡萄糖代谢重编程是导致肿瘤耐药的主要因素之一。先前对参麦注射液(SMI)的研究表明,与化疗药物联合使用可增强治疗肿瘤的疗效,但机制尚不清楚。在这项研究中,我们研究了 SMI 联合顺铂对顺铂耐药肺腺癌细胞 A549/DDP 的影响。结果表明,与顺铂敏感的 A549 细胞相比,顺铂耐药的 A549/DDP 细胞表现出葡萄糖消耗、乳酸生成和关键糖酵解酶表达水平的增加,包括己糖激酶 2(HK2)、丙酮酸激酶 M1/2(PKM1/2)、丙酮酸激酶 M2(PKM2)、葡萄糖转运蛋白 1(GLUT1)和乳酸脱氢酶 A(LDHA)。SMI 联合顺铂在 A549/DDP 细胞中导致关键糖酵解酶,如 HK2、PKM1/2、GLUT1 和丙酮酸脱氢酶(PDH)的表达水平显著降低。此外,我们发现 SMI 与顺铂联合使用通过降低 p-Akt、p-mTOR 和 c-Myc 的表达水平来抑制细胞增殖并促进细胞凋亡,从而降低糖酵解水平。这些结果表明,SMI 通过葡萄糖代谢重编程增强了顺铂的抗肿瘤作用。因此,SMI 与顺铂的联合应用可能是治疗顺铂耐药非小细胞肺癌的一种潜在治疗策略。

https://cdn.ncbi.nlm.nih.gov/pmc/blobs/2c39/7327568/9f0ed3e2cfa1/BMRI2020-9243681.001.jpg

文献AI研究员

20分钟写一篇综述,助力文献阅读效率提升50倍。

立即体验

用中文搜PubMed

大模型驱动的PubMed中文搜索引擎

马上搜索

文档翻译

学术文献翻译模型,支持多种主流文档格式。

立即体验