Suppr超能文献

ROS 和 JNK 介导线粒体膜损伤导致 MMP2 激活,从而驱动巨噬细胞募集到过度生长的组织中。

Basement membrane damage by ROS- and JNK-mediated Mmp2 activation drives macrophage recruitment to overgrown tissue.

机构信息

University of Massachusetts Medical School, Department of Molecular, Cell and Cancer Biology, 364 Plantation Street, LRB 419, Worcester, MA, 01605, USA.

出版信息

Nat Commun. 2020 Jul 20;11(1):3631. doi: 10.1038/s41467-020-17399-8.

Abstract

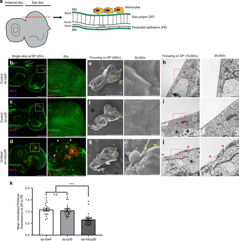
Macrophages are a major immune cell type infiltrating tumors and promoting tumor growth and metastasis. To elucidate the mechanism of macrophage recruitment, we utilize an overgrowth tumor model ("undead" model) in larval Drosophila imaginal discs that are attached by numerous macrophages. Here we report that changes to the microenvironment of the overgrown tissue are important for recruiting macrophages. First, we describe a correlation between generation of reactive oxygen species (ROS) and damage of the basement membrane (BM) in all neoplastic, but not hyperplastic, models examined. ROS and the stress kinase JNK mediate the accumulation of matrix metalloproteinase 2 (Mmp2), damaging the BM, which recruits macrophages to the tissue. We propose a model where macrophage recruitment to and activation at overgrowing tissue is a multi-step process requiring ROS- and JNK-mediated Mmp2 upregulation and BM damage. These findings have implications for understanding the role of the tumor microenvironment for macrophage activation.

摘要

巨噬细胞是浸润肿瘤并促进肿瘤生长和转移的主要免疫细胞类型。为了阐明巨噬细胞募集的机制,我们利用幼虫果蝇 imaginal 盘的过度生长肿瘤模型(“不死”模型),该模型附着有大量巨噬细胞。在这里,我们报告说,过度生长组织的微环境变化对于招募巨噬细胞很重要。首先,我们描述了在所有检查的肿瘤模型中,活性氧 (ROS) 的产生与基底膜 (BM) 的损伤之间存在相关性,但在所有增生模型中均未发现这种相关性。ROS 和应激激酶 JNK 介导基质金属蛋白酶 2 (Mmp2) 的积累,破坏 BM,从而招募巨噬细胞进入组织。我们提出了一个模型,其中巨噬细胞在过度生长组织中的募集和激活是一个多步骤过程,需要 ROS 和 JNK 介导的 Mmp2 上调和 BM 损伤。这些发现对于理解肿瘤微环境在巨噬细胞激活中的作用具有重要意义。

https://cdn.ncbi.nlm.nih.gov/pmc/blobs/731b/7371875/3233c92f6086/41467_2020_17399_Fig1_HTML.jpg

文献AI研究员

20分钟写一篇综述,助力文献阅读效率提升50倍。

立即体验

用中文搜PubMed

大模型驱动的PubMed中文搜索引擎

马上搜索

文档翻译

学术文献翻译模型,支持多种主流文档格式。

立即体验