Suppr超能文献

在衰老过程中,小鼠的运动神经元去传入和神经胶质增生与神经肌肉退行性变化有关。

Motoneuron deafferentation and gliosis occur in association with neuromuscular regressive changes during ageing in mice.

机构信息

Unitat de Neurobiologia Cel·lular, Departament de Medicina Experimental, Facultat de Medicina, Universitat de Lleida, Institut de Recerca Biomèdica de Lleida (IRBLleida), Lleida, Spain.

Grup de Neuroplasticitat i Regeneració, Institut de Neurociències, Departament de Biologia Cel·lular, Fisiologia i Immunologia, Universitat Autònoma de Barcelona, CIBERNED, Bellaterra, Spain.

出版信息

J Cachexia Sarcopenia Muscle. 2020 Dec;11(6):1628-1660. doi: 10.1002/jcsm.12599. Epub 2020 Jul 20.

Abstract

BACKGROUND

The cellular mechanisms underlying the age-associated loss of muscle mass and function (sarcopenia) are poorly understood, hampering the development of effective treatment strategies. Here, we performed a detailed characterization of age-related pathophysiological changes in the mouse neuromuscular system.

METHODS

Young, adult, middle-aged, and old (1, 4, 14, and 24-30 months old, respectively) C57BL/6J mice were used. Motor behavioural and electrophysiological tests and histological and immunocytochemical procedures were carried out to simultaneously analyse structural, molecular, and functional age-related changes in distinct cellular components of the neuromuscular system.

RESULTS

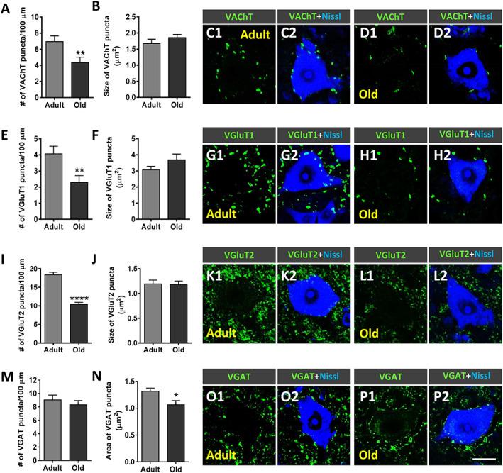
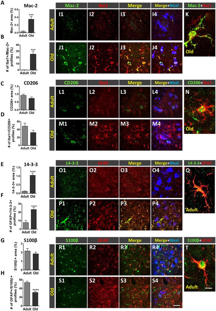
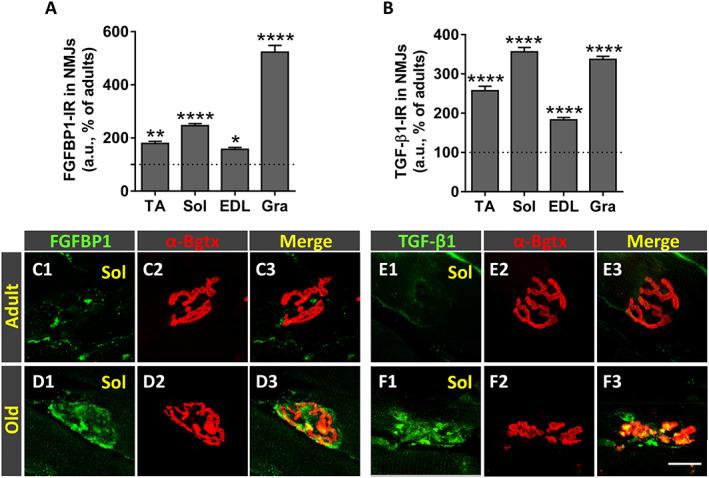
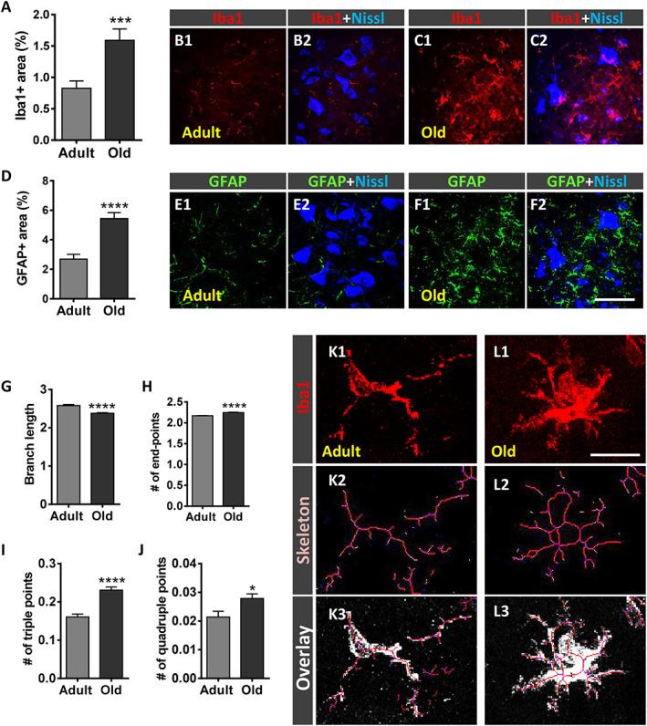
Ageing was not accompanied by a significant loss of spinal motoneurons (MNs), although a proportion (15%) of them in old mice exhibited an abnormally dark appearance. Dark MNs were also observed in adult (9%) and young (4%) animals, suggesting that during ageing, some MNs undergo early deleterious changes, which may not lead to MN death. Old MNs were depleted of cholinergic and glutamatergic inputs (40% and 45%, respectively, P < 0.01), suggestive of age-associated alterations in MN excitability. Prominent microgliosis and astrogliosis [93% (P < 0.001) and 100% (P < 0.0001) increase vs. adults, respectively] were found in old spinal cords, with increased density of pro-inflammatory M1 microglia and A1 astroglia (25-fold and 4-fold increase, respectively, P < 0.0001). Ageing resulted in significant reductions in the nerve conduction velocity and the compound muscle action potential amplitude (30%, P < 0.05, vs. adults) in old distal plantar muscles. Compared with adult muscles, old muscles exhibited significantly higher numbers of both denervated and polyinnervated neuromuscular junctions, changes in fibre type composition, higher proportion of fibres showing central nuclei and lipofuscin aggregates, depletion of satellite cells, and augmented expression of different molecules related to development, plasticity, and maintenance of neuromuscular junctions, including calcitonin gene-related peptide, growth associated protein 43, agrin, fibroblast growth factor binding protein 1, and transforming growth factor-β1. Overall, these alterations occurred at varying degrees in all the muscles analysed, with no correlation between the age-related changes observed and myofiber type composition or muscle topography.

CONCLUSIONS

Our data provide a global view of age-associated neuromuscular changes in a mouse model of ageing and help to advance understanding of contributing pathways leading to development of sarcopenia.

摘要

背景

与年龄相关的肌肉质量和功能丧失(肌肉减少症)的细胞机制尚不清楚,这阻碍了有效治疗策略的发展。在这里,我们对小鼠神经肌肉系统的与年龄相关的病理生理变化进行了详细的描述。

方法

使用年轻、成年、中年和老年(分别为 1、4、14 和 24-30 个月大)C57BL/6J 小鼠。进行运动行为和电生理测试以及组织学和免疫细胞化学程序,以同时分析神经肌肉系统不同细胞成分的结构、分子和功能与年龄相关的变化。

结果

衰老并没有伴随着脊髓运动神经元(MNs)的明显丧失,尽管大约 15%的 MNs 在老年小鼠中表现出异常的暗外观。在成年(约 9%)和幼年(约 4%)动物中也观察到暗 MNs,表明在衰老过程中,一些 MNs 会经历早期的有害变化,这可能不会导致 MN 死亡。老年 MNs 失去了胆碱能和谷氨酸能输入(分别约为 40%和 45%,P<0.01),提示 MN 兴奋性与年龄相关的改变。在老年脊髓中发现明显的小胶质细胞和星形胶质细胞增生(分别增加 93%(P<0.001)和 100%(P<0.0001),与成年相比),促炎 M1 小胶质细胞和 A1 星形胶质细胞的密度增加(分别增加 25 倍和 4 倍,P<0.0001)。与成年相比,老年动物的远端足底肌肉的神经传导速度和复合肌肉动作电位幅度显著降低(约 30%,P<0.05)。与成年肌肉相比,老年肌肉的去神经和多神经支配的神经肌肉接头数量明显增加,纤维类型组成发生变化,表现为中央核和脂褐素聚集的纤维比例更高,卫星细胞耗竭,以及与神经肌肉接头的发育、可塑性和维持相关的不同分子的表达增加,包括降钙素基因相关肽、生长相关蛋白 43、神经节苷脂、成纤维细胞生长因子结合蛋白 1 和转化生长因子-β1。总的来说,这些变化在所有分析的肌肉中都以不同的程度发生,与年龄相关的变化与肌纤维类型组成或肌肉拓扑结构之间没有相关性。

结论

我们的数据提供了一个衰老小鼠模型中与年龄相关的神经肌肉变化的全面视图,并有助于深入了解导致肌肉减少症发展的相关途径。

https://cdn.ncbi.nlm.nih.gov/pmc/blobs/c5ed/7749545/d45950c0eadf/JCSM-11-1628-g001.jpg

文献AI研究员

20分钟写一篇综述,助力文献阅读效率提升50倍。

立即体验

用中文搜PubMed

大模型驱动的PubMed中文搜索引擎

马上搜索

文档翻译

学术文献翻译模型,支持多种主流文档格式。

立即体验