Suppr超能文献

环状 RNA_CNST 通过海绵吸附 miR-421 促进骨肉瘤细胞的肿瘤发生。

Circular RNA_CNST Promotes the Tumorigenesis of Osteosarcoma Cells by Sponging miR-421.

机构信息

Department of Orthopaedics, The First Affiliated Hospital of Zhengzhou University, Henan, China.

出版信息

Cell Transplant. 2020 Jan-Dec;29:963689720926147. doi: 10.1177/0963689720926147.

Abstract

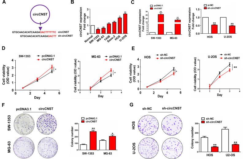
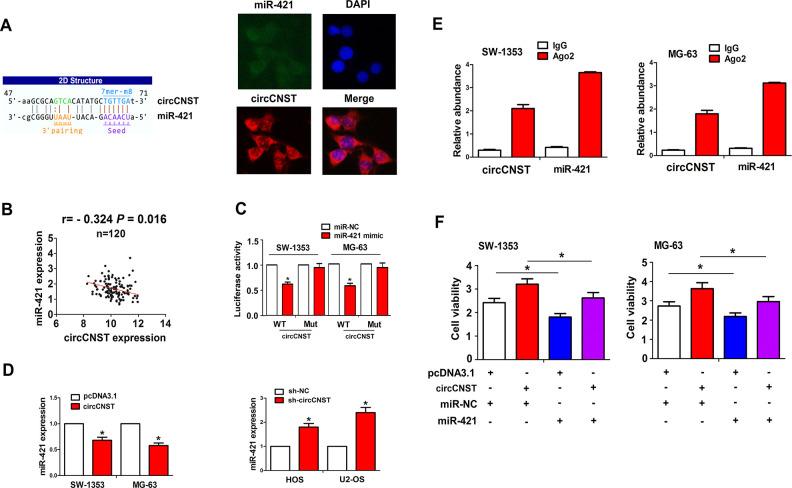
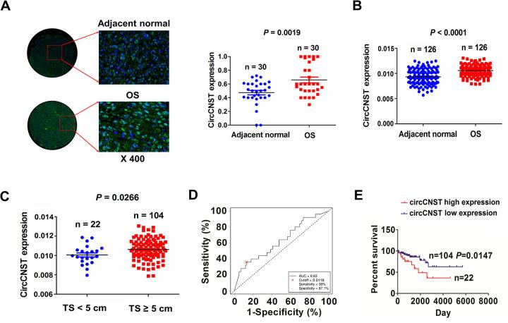
Circular RNAs (circRNAs) act crucial roles in the progression of multiple malignancies including osteosarcoma (OS). But, the underlying mechanisms by which hsa_circ_0017311 (circCNST) contributes to the tumorigenesis of OS remain poorly understood. Our present study aimed to explore the role and mechanisms of circCNST in OS tumorigenesis. The differentially expressed circRNAs were identified by the Gene Expression Omnibus database. The association of circCNST with clinicopathological features and prognosis in patients with OS was analyzed by RNA fluorescence in situ hybridization (FISH) and quantitative real-time polymerase chain reaction (PCR) analysis. 3-(4,5-Dimethylthiazol-2-yl)-2,5-diphenyltetrazolium bromide (MTT), colony formation assays, and a xenograft tumor model were conducted to assess the role of circCNST in OS cells and . CircCNST-specific binding with miR-421 was confirmed by FISH, luciferase gene report, and RNA immunoprecipitation assays. As a result, we found that the expression levels of circCNST were dramatically increased in OS tissues and cell lines as compared with the adjacent normal tissues, and it was associated with tumor size and poor survival in OS patients. Knockdown of circCNST repressed cell viability, colony formation, and xenograft tumor growth, while restored expression of circCNST reversed these effects. Furthermore, circCNST was colocalized with miR-421 in the cytoplasm and acted as a sponge of miR-421, which attenuated circCNST-induced proliferation-promoting effects in OS cells by targeting SLC25A3. In conclusion, our findings demonstrate that circCNST promotes the tumorigenesis of OS cells by sponging miR-421, and provides a potential biomarker for patients with OS.

摘要

环状 RNA(circRNAs)在包括骨肉瘤(OS)在内的多种恶性肿瘤的进展中发挥着关键作用。但是,hsa_circ_0017311(circCNST)促进 OS 肿瘤发生的潜在机制仍知之甚少。本研究旨在探讨 circCNST 在 OS 肿瘤发生中的作用和机制。通过基因表达综合数据库鉴定差异表达的 circRNAs。通过 RNA 荧光原位杂交(FISH)和实时定量聚合酶链反应(PCR)分析,分析 circCNST 与 OS 患者临床病理特征和预后的相关性。3-(4,5-二甲基噻唑-2-基)-2,5-二苯基四氮唑溴盐(MTT)、集落形成实验和异种移植肿瘤模型用于评估 circCNST 在 OS 细胞中的作用。通过 FISH、荧光素酶基因报告和 RNA 免疫沉淀实验证实 circCNST 与 miR-421 的特异性结合。结果发现,与相邻正常组织相比,OS 组织和细胞系中 circCNST 的表达水平显著升高,并且与 OS 患者的肿瘤大小和不良生存相关。circCNST 敲低抑制细胞活力、集落形成和异种移植肿瘤生长,而恢复 circCNST 的表达则逆转了这些效应。此外,circCNST 与 miR-421 在细胞质中共定位,并作为 miR-421 的海绵,通过靶向 SLC25A3 减弱 circCNST 诱导的 OS 细胞增殖促进作用。总之,我们的研究结果表明,circCNST 通过海绵吸附 miR-421 促进 OS 细胞的肿瘤发生,并为 OS 患者提供了一个潜在的生物标志物。

https://cdn.ncbi.nlm.nih.gov/pmc/blobs/3d8c/7563816/b1d19f6f2c8d/10.1177_0963689720926147-fig2.jpg

文献AI研究员

20分钟写一篇综述,助力文献阅读效率提升50倍。

立即体验

用中文搜PubMed

大模型驱动的PubMed中文搜索引擎

马上搜索

文档翻译

学术文献翻译模型,支持多种主流文档格式。

立即体验