Suppr超能文献

黏膜相关不变 T 细胞在肥胖期间促进炎症和肠道失调,导致代谢功能障碍。

Mucosal-associated invariant T cells promote inflammation and intestinal dysbiosis leading to metabolic dysfunction during obesity.

机构信息

Université de Paris, Institut Cochin INSERM, CNRS F-75014, Paris, France.

CNRS, UMR8104, Paris, France.

出版信息

Nat Commun. 2020 Jul 24;11(1):3755. doi: 10.1038/s41467-020-17307-0.

Abstract

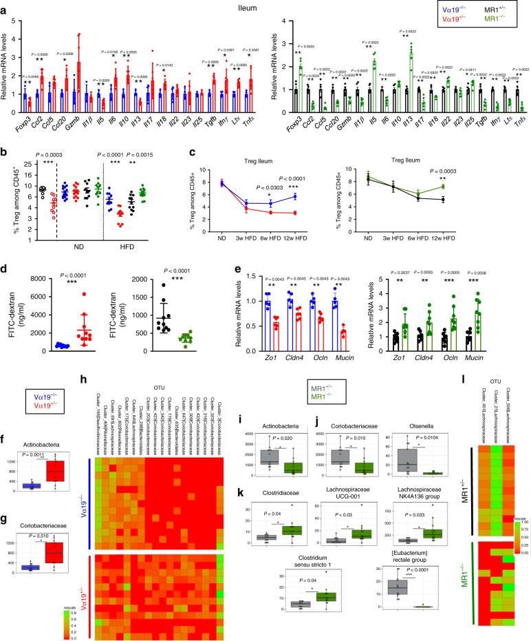
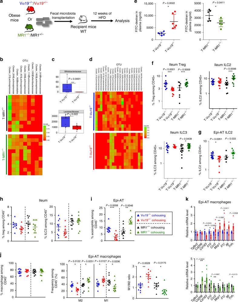
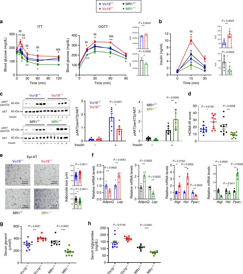
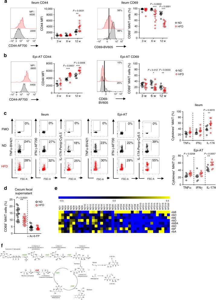
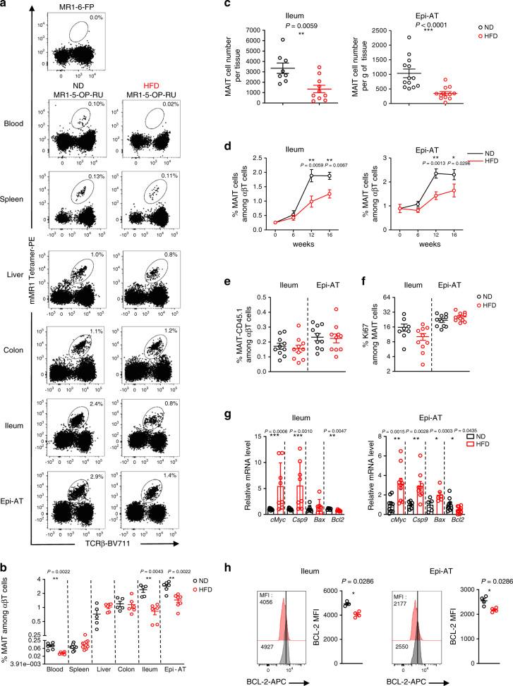
Obesity is associated with low-grade chronic inflammation promoting insulin-resistance and diabetes. Gut microbiota dysbiosis is a consequence as well as a driver of obesity and diabetes. Mucosal-associated invariant T cells (MAIT) are innate-like T cells expressing a semi-invariant T cell receptor restricted to the non-classical MHC class I molecule MR1 presenting bacterial ligands. Here we show that during obesity MAIT cells promote inflammation in both adipose tissue and ileum, leading to insulin resistance and impaired glucose and lipid metabolism. MAIT cells act in adipose tissue by inducing M1 macrophage polarization in an MR1-dependent manner and in the gut by inducing microbiota dysbiosis and loss of gut integrity. Both MAIT cell-induced tissue alterations contribute to metabolic dysfunction. Treatment with MAIT cell inhibitory ligand demonstrates its potential as a strategy against inflammation, dysbiosis and metabolic disorders.

摘要

肥胖与低度慢性炎症有关,这种炎症会促进胰岛素抵抗和糖尿病的发生。肠道微生物群落失调既是肥胖和糖尿病的结果,也是其驱动因素。黏膜相关不变 T 细胞(MAIT)是一种先天样 T 细胞,其 T 细胞受体受到限制,只能表达非经典 MHC 类 I 分子 MR1 呈递的细菌配体。在这里,我们发现肥胖期间 MAIT 细胞会在脂肪组织和回肠中促进炎症,导致胰岛素抵抗和葡萄糖及脂质代谢受损。MAIT 细胞在脂肪组织中通过以 MR1 依赖的方式诱导 M1 巨噬细胞极化,在肠道中通过诱导微生物群落失调和肠道完整性丧失来发挥作用。MAIT 细胞诱导的组织改变均会导致代谢功能障碍。用 MAIT 细胞抑制性配体进行治疗,证明了其作为一种对抗炎症、失调和代谢紊乱的策略的潜力。

https://cdn.ncbi.nlm.nih.gov/pmc/blobs/72b3/7381641/c5a45ead1e93/41467_2020_17307_Fig1_HTML.jpg

文献AI研究员

20分钟写一篇综述,助力文献阅读效率提升50倍。

立即体验

用中文搜PubMed

大模型驱动的PubMed中文搜索引擎

马上搜索

文档翻译

学术文献翻译模型,支持多种主流文档格式。

立即体验