Suppr超能文献

鳞翅目卷蛾科昆虫生命周期中肠道微生物群的变异性

Variability of Gut Microbiota Across the Life Cycle of (Lepidoptera: Tortricidae).

作者信息

Wang Xueli, Sun Shengjie, Yang Xuelin, Cheng Jie, Wei Hongshuang, Li Zhen, Michaud J P, Liu Xiaoxia

机构信息

Department of Entomology and MOA Key Laboratory of Pest Monitoring and Green Management, College of Plant Protection, China Agricultural University, Beijing, China.

Department of Entomology, Agricultural Research Center-Hays, Kansas State University, Hays, KS, United States.

出版信息

Front Microbiol. 2020 Jun 30;11:1366. doi: 10.3389/fmicb.2020.01366. eCollection 2020.

Abstract

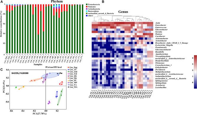
, the oriental fruit moth, is a serious global pest of many Rosaceae fruit trees. Gut microorganisms play important roles in host nutrition, digestion, detoxification, and resistance to pathogens. However, there are few studies on the microbiota of , particularly during metamorphosis. Here, the diversity of gut microbiota across the holometabolous life cycle of was investigated comprehensively by Illumina high-throughput sequencing technology. The results showed that the microbiota associated with eggs had a high number of operational taxonomic units (OTUs). OTU and species richness in early-instar larvae (first and second instars) were significantly higher than those in late-instar larvae (third to fifth instars). Species richness increased again in male pupae and adults, apparently during the process of metamorphosis, compared to late-instar larvae. Proteobacteria and Firmicutes were the dominant phyla in the gut and underwent notable changes during metamorphosis. At the genus level, gut microbial community shifts from and in early-instar larvae to and in late-instar larvae and to in pupae were apparent, in concert with host developmental changes. Principal coordinate analysis (PCoA) and linear discriminant analysis effect size (LEfSe) analyses confirmed the differences in the structure of gut microbiota across different developmental stages. In addition, sex-dependent bacterial community differences were observed. Microbial interaction network analysis showed different correlations among intestinal microbes at each developmental stage of , which may result from the different abundance and diversity of gut microbiota at different life stages. Phylogenetic Investigation of Communities by Reconstruction of Unobserved States (PICRUSt) analysis indicated that most functional prediction categories of gut microbiota were related to membrane transport, carbohydrate and amino acid metabolism, and DNA replication and repair. Bacteria isolated by conventional culture-dependent methods belonged to Proteobacteria, Firmicutes, and Actinobacteria, which was consistent with high-throughput sequencing results. In conclusion, exploration of gut bacterial community composition in the gut of should shed light into deeper understanding about the intricate associations between microbiota and host and might provide clues to the development of novel pest management strategies against fruit borers.

摘要

梨小食心虫是许多蔷薇科果树的一种严重的全球害虫。肠道微生物在宿主营养、消化、解毒和抵抗病原体方面发挥着重要作用。然而,关于梨小食心虫的微生物群的研究很少,特别是在变态期间。在这里,通过Illumina高通量测序技术全面研究了梨小食心虫全变态生命周期中肠道微生物群的多样性。结果表明,与卵相关的微生物群有大量的可操作分类单元(OTU)。低龄幼虫(第一和第二龄)的OTU和物种丰富度显著高于高龄幼虫(第三至第五龄)。与高龄幼虫相比,雄性蛹和成虫的物种丰富度在变态过程中再次增加。变形菌门和厚壁菌门是肠道中的优势菌门,在变态过程中发生了显著变化。在属水平上,肠道微生物群落从低龄幼虫期的和明显转变为高龄幼虫期的和,再到蛹期的,这与宿主发育变化相一致。主坐标分析(PCoA)和线性判别分析效应大小(LEfSe)分析证实了不同发育阶段肠道微生物群结构的差异。此外,还观察到了性别依赖性细菌群落差异。微生物相互作用网络分析表明,梨小食心虫每个发育阶段肠道微生物之间存在不同的相关性,这可能是由于不同生命阶段肠道微生物群的丰度和多样性不同所致。通过未观察状态重建进行群落系统发育研究(PICRUSt)分析表明,肠道微生物群的大多数功能预测类别与膜转运、碳水化合物和氨基酸代谢以及DNA复制和修复有关。通过传统的依赖培养方法分离的细菌属于变形菌门、厚壁菌门和放线菌门,这与高通量测序结果一致。总之,对梨小食心虫肠道细菌群落组成的探索应该有助于更深入地了解微生物群与宿主之间的复杂关系,并可能为开发针对蛀果害虫的新型害虫管理策略提供线索。

https://cdn.ncbi.nlm.nih.gov/pmc/blobs/e782/7340173/d74d23f19458/fmicb-11-01366-g001.jpg

文献AI研究员

20分钟写一篇综述,助力文献阅读效率提升50倍。

立即体验

用中文搜PubMed

大模型驱动的PubMed中文搜索引擎

马上搜索

文档翻译

学术文献翻译模型,支持多种主流文档格式。

立即体验