Suppr超能文献

脊椎动物原代细胞的比较转录组学。

Comparative transcriptomics of primary cells in vertebrates.

机构信息

College of Science and Engineering, Hamad Bin Khalifa University, Doha, Qatar.

RIKEN Center for Integrative Medical Sciences, Yokohama 230-0045, Japan.

出版信息

Genome Res. 2020 Jul;30(7):951-961. doi: 10.1101/gr.255679.119. Epub 2020 Jul 27.

Abstract

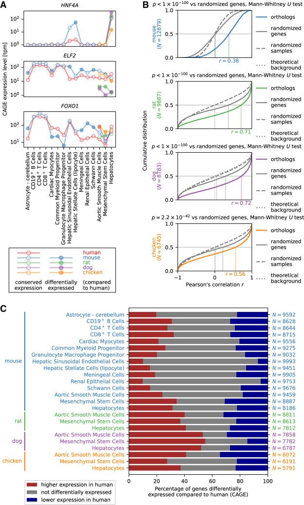
Gene expression profiles in homologous tissues have been observed to be different between species, which may be due to differences between species in the gene expression program in each cell type, but may also reflect differences in cell type composition of each tissue in different species. Here, we compare expression profiles in matching primary cells in human, mouse, rat, dog, and chicken using Cap Analysis Gene Expression (CAGE) and short RNA (sRNA) sequencing data from FANTOM5. While we find that expression profiles of orthologous genes in different species are highly correlated across cell types, in each cell type many genes were differentially expressed between species. Expression of genes with products involved in transcription, RNA processing, and transcriptional regulation was more likely to be conserved, while expression of genes encoding proteins involved in intercellular communication was more likely to have diverged during evolution. Conservation of expression correlated positively with the evolutionary age of genes, suggesting that divergence in expression levels of genes critical for cell function was restricted during evolution. Motif activity analysis showed that both promoters and enhancers are activated by the same transcription factors in different species. An analysis of expression levels of mature miRNAs and of primary miRNAs identified by CAGE revealed that evolutionary old miRNAs are more likely to have conserved expression patterns than young miRNAs. We conclude that key aspects of the regulatory network are conserved, while differential expression of genes involved in cell-to-cell communication may contribute greatly to phenotypic differences between species.

摘要

在同源组织中观察到基因表达谱在物种间存在差异,这可能是由于每个细胞类型中的基因表达程序在物种间存在差异,但也可能反映了不同物种中每种组织的细胞类型组成的差异。在这里,我们使用 FANTOM5 的 Cap Analysis Gene Expression (CAGE) 和短 RNA (sRNA) 测序数据比较了人类、小鼠、大鼠、狗和鸡中匹配的原代细胞的表达谱。虽然我们发现不同物种的同源基因在不同细胞类型中的表达谱高度相关,但在每种细胞类型中,许多基因在物种间存在差异表达。参与转录、RNA 加工和转录调控的基因产物的表达更可能保守,而参与细胞间通讯的蛋白质编码基因的表达在进化过程中更可能发生分歧。表达的保守性与基因的进化年龄呈正相关,这表明对细胞功能至关重要的基因在表达水平上的差异在进化过程中受到限制。基序活性分析表明,不同物种中的启动子和增强子都由相同的转录因子激活。通过 CAGE 鉴定的成熟 miRNA 和初级 miRNA 的表达水平分析表明,进化较老的 miRNA 比年轻的 miRNA 更有可能具有保守的表达模式。我们得出的结论是,调控网络的关键方面是保守的,而参与细胞间通讯的基因的差异表达可能极大地促成了物种间的表型差异。

https://cdn.ncbi.nlm.nih.gov/pmc/blobs/5caa/7397866/829d8cf2fdb5/951f01.jpg

文献AI研究员

20分钟写一篇综述,助力文献阅读效率提升50倍。

立即体验

用中文搜PubMed

大模型驱动的PubMed中文搜索引擎

马上搜索

文档翻译

学术文献翻译模型,支持多种主流文档格式。

立即体验