Suppr超能文献

在头颈部鳞状细胞癌中鉴定的新型免疫相关基因组生物标志物的预后价值。

Prognostic value of novel immune-related genomic biomarkers identified in head and neck squamous cell carcinoma.

机构信息

Department of Head and Neck Surgery, Research Center for Clinical Oncology, Nanjing Medical University Affiliated Cancer Hospital & Jiangsu Cancer Hospital & Jiangsu Institute of Cancer Research, Nanjing, China.

Department of Immunology, Key Laboratory of Immune Microenvironment and Disease, Nanjing Medical University, Nanjing, China.

出版信息

J Immunother Cancer. 2020 Jul;8(2). doi: 10.1136/jitc-2019-000444.

Abstract

BACKGROUND

The immune response within the tumor microenvironment plays a key role in tumorigenesis and determines the clinical outcomes of head and neck squamous cell carcinoma (HNSCC). However, to date, a paucity of robust, reliable immune-related biomarkers has been identified that are capable of estimating prognosis in HNSCC patients.

METHODS

High-throughput RNA sequencing was performed in tumors and matched adjacent tissues from five HNSCC patients, and the immune signatures expression of 730 immune-related transcripts selected from the nCounter PanCancer Immune Profiling Panel were assessed. Survival analyzes were performed in a training cohort, consisting of 416 HNSCC cases, retrieved from The Cancer Genome Atlas (TCGA) database. A prognostic signature was built, using elastic net-penalized Cox regression and backward, stepwise Cox regression analyzes. The outcomes were validated by an independent cohort of 115 HNSCC patients, using tissue microarrays and immunohistochemistry staining. Cell-type identification by estimating relative subsets of RNA transcripts (CIBERSORT) was also used to estimate the relative fractions of 22 immune-cell types and their correlations coefficients with prognostic biomarkers.

RESULTS

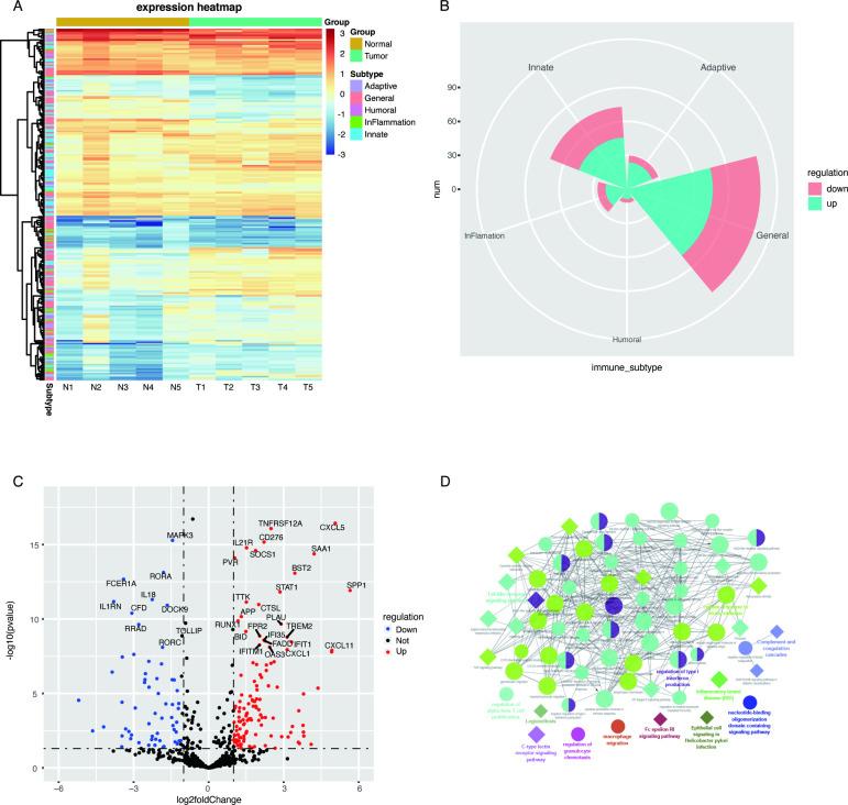
Collectively, 248 immune-related genes were differentially expressed in paired tumors and normal tissues using RNA sequencing. After process screening in the training TCGA cohort, four immune-related genes (, , and ) were significantly associated with overall survival (OS). Integrating these genes with Path_N stage, a multiplex model was built and suggested better performance in determining 5 years OS (receiver operating characteristic (ROC) analysis, area under the curve (AUC)=0.709) than others. Further protein-based validation was conducted in 115 HNSCC patients. Similarly, high expression of PVR and TNFRSF12A were associated with poor OS (Kaplan-Meier p=0.017 and 0.0032), while high expression of IL21R and SOCS1 indicated favorable OS (Kaplan-Meier p<0.0001 and =0.0018). The integrated model with Path_N stage still demonstrated efficacy in OS evaluation (Kaplan-Meier p<0.0001, ROC AUC=0.893). Besides, the four prognostic genes were significantly correlated with activated CD8 T cells, CD4 T cells, follicular helper T cells and regulatory T cells, implying the possible involvement of these genes in the immunoregulation and development of HNSCC.

CONCLUSIONS

The well-established model encompassing both immune-related biomarkers and clinicopathological factor might serve as a promising tool for the prognostic prediction of HNSCC.

摘要

背景

肿瘤微环境中的免疫反应在肿瘤发生中起着关键作用,并决定了头颈部鳞状细胞癌(HNSCC)的临床结局。然而,迄今为止,尚未发现能够评估 HNSCC 患者预后的大量稳健、可靠的免疫相关生物标志物。

方法

对 5 例 HNSCC 患者的肿瘤和配对的相邻组织进行高通量 RNA 测序,并评估了来自 nCounter PanCancer Immune Profiling Panel 的 730 个免疫相关转录本的免疫特征表达。在从癌症基因组图谱(TCGA)数据库中检索到的 416 例 HNSCC 病例的训练队列中进行生存分析。使用弹性网惩罚 Cox 回归和向后逐步 Cox 回归分析构建预后标志物。使用组织微阵列和免疫组织化学染色在 115 例 HNSCC 患者的独立队列中验证结果。通过估计相对 RNA 转录物子集(CIBERSORT)来鉴定细胞类型,也用于估计 22 种免疫细胞类型的相对分数及其与预后生物标志物的相关系数。

结果

使用 RNA 测序总共在配对的肿瘤和正常组织中鉴定出 248 个差异表达的免疫相关基因。在训练 TCGA 队列中进行过程筛选后,有 4 个免疫相关基因(、和)与总生存期(OS)显著相关。将这些基因与 Path_N 期整合后,构建了一个多指标模型,在确定 5 年 OS 方面表现出更好的性能(ROC 分析,曲线下面积(AUC)=0.709)。在 115 例 HNSCC 患者中进行了进一步的蛋白质验证。同样,高表达 PVR 和 TNFRSF12A 与不良 OS 相关(Kaplan-Meier p=0.017 和 0.0032),而高表达 IL21R 和 SOCS1 则提示良好的 OS(Kaplan-Meier p<0.0001 和 p=0.0018)。包含 Path_N 期的综合模型仍然在 OS 评估中具有疗效(Kaplan-Meier p<0.0001,ROC AUC=0.893)。此外,这四个预后基因与激活的 CD8 T 细胞、CD4 T 细胞、滤泡辅助 T 细胞和调节性 T 细胞显著相关,表明这些基因可能参与了 HNSCC 的免疫调节和发展。

结论

包含免疫相关生物标志物和临床病理因素的成熟模型可能成为预测 HNSCC 预后的有前途的工具。

https://cdn.ncbi.nlm.nih.gov/pmc/blobs/9961/7390201/609e25259538/jitc-2019-000444f01.jpg

文献AI研究员

20分钟写一篇综述,助力文献阅读效率提升50倍。

立即体验

用中文搜PubMed

大模型驱动的PubMed中文搜索引擎

马上搜索

文档翻译

学术文献翻译模型,支持多种主流文档格式。

立即体验