Suppr超能文献

冷调控基因 27 整合光信号和昼夜节律时钟促进拟南芥下胚轴生长。

COLD-REGULATED GENE27 Integrates Signals from Light and the Circadian Clock to Promote Hypocotyl Growth in Arabidopsis.

机构信息

Institute of Plant and Food Sciences, Department of Biology, Southern University of Science and Technology, Shenzhen 518055, China.

State Key Laboratory of Crop Genetics and Germplasm Enhancement, National Center for Soybean Improvement, College of Agriculture, Nanjing Agricultural University, Nanjing 210095, China

出版信息

Plant Cell. 2020 Oct;32(10):3155-3169. doi: 10.1105/tpc.20.00192. Epub 2020 Jul 30.

Abstract

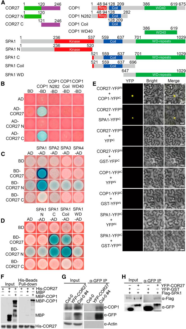
Light and the circadian clock are two essential external and internal cues affecting seedling development. COLD-REGULATED GENE27 (COR27), which is regulated by cold temperatures and light signals, functions as a key regulator of the circadian clock. Here, we report that COR27 acts as a negative regulator of light signaling. COR27 physically interacts with the CONSTITUTIVELY PHOTOMORPHOGENIC1 (COP1)-SUPPRESSOR OF PHYTOCHROME A1 (SPA1) E3 ubiquitin ligase complex and undergoes COP1-mediated degradation via the 26S proteasome system in the dark. mutant seedlings exhibit shorter hypocotyls, while transgenic lines overexpressing show elongated hypocotyls in the light. In addition, light induces the accumulation of COR27. On one hand, accumulated COR27 interacts with ELONGATED HYPOCOTYL5 (HY5) to repress HY5 DNA binding activity. On the other hand, COR27 associates with the chromatin at the () promoter region and upregulates expression in a circadian clock-dependent manner. Together, our findings reveal a mechanistic framework whereby COR27 represses photomorphogenesis in the light and provide insights toward how light and the circadian clock synergistically control hypocotyl growth.

摘要

光是两种影响幼苗发育的重要外部和内部线索之一,生物钟也是如此。冷调节基因 27(COR27)受低温和光信号调控,是生物钟的关键调控因子。在这里,我们报告 COR27 作为光信号的负调控因子发挥作用。COR27 与组成型光形态建成 1(COP1)-抑制光敏色素 A1(SPA1)E3 泛素连接酶复合物物理相互作用,并在黑暗中通过 26S 蛋白酶体系统进行 COP1 介导的降解。cor27 突变体幼苗表现出更短的下胚轴,而过表达 的转基因系在光照下表现出伸长的下胚轴。此外,光诱导 COR27 的积累。一方面,积累的 COR27 与伸长的下胚轴 5(HY5)相互作用,抑制 HY5 DNA 结合活性。另一方面,COR27 与 ()启动子区域的染色质结合,并以生物钟依赖性方式上调 表达。总之,我们的发现揭示了 COR27 抑制光形态建成的机制框架,并为光和生物钟如何协同控制下胚轴生长提供了新的见解。

https://cdn.ncbi.nlm.nih.gov/pmc/blobs/58f4/7534470/e555f059dfc9/TPC_202000192R2_fx1.jpg

文献AI研究员

20分钟写一篇综述,助力文献阅读效率提升50倍。

立即体验

用中文搜PubMed

大模型驱动的PubMed中文搜索引擎

马上搜索

文档翻译

学术文献翻译模型,支持多种主流文档格式。

立即体验