Suppr超能文献

两种不同的颗粒细胞分化途径支持小鼠卵巢滤泡的形成。

Two distinct pathways of pregranulosa cell differentiation support follicle formation in the mouse ovary.

机构信息

Howard Hughes Medical Institute Research Laboratories, Carnegie Institution for Science, Baltimore, MD 21218.

Department of Embryology, Carnegie Institution for Science, Baltimore, MD 21218.

出版信息

Proc Natl Acad Sci U S A. 2020 Aug 18;117(33):20015-20026. doi: 10.1073/pnas.2005570117. Epub 2020 Aug 5.

Abstract

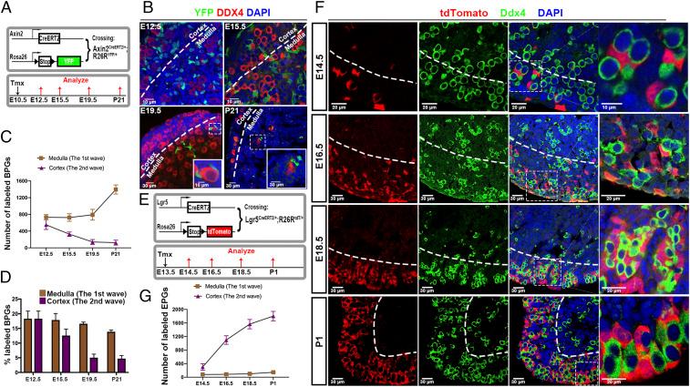
We sequenced more than 52,500 single cells from embryonic day 11.5 (E11.5) postembryonic day 5 (P5) gonads and performed lineage tracing to analyze primordial follicles and wave 1 medullar follicles during mouse fetal and perinatal oogenesis. Germ cells clustered into six meiotic substages, as well as dying/nurse cells. Wnt-expressing bipotential precursors already present at E11.5 are followed at each developmental stage by two groups of ovarian pregranulosa (PG) cells. One PG group, bipotential pregranulosa (BPG) cells, derives directly from bipotential precursors, expresses Foxl2 early, and associates with cysts throughout the ovary by E12.5. A second PG group, epithelial pregranulosa (EPG) cells, arises in the ovarian surface epithelium, ingresses cortically by E12.5 or earlier, expresses Lgr5, but delays robust Foxl2 expression until after birth. By E19.5, EPG cells predominate in the cortex and differentiate into granulosa cells of quiescent primordial follicles. In contrast, medullar BPG cells differentiate along a distinct pathway to become wave 1 granulosa cells. Reflecting their separate somatic cellular lineages, second wave follicles were ablated by diptheria toxin treatment of Lgr5-DTR-EGFP mice at E16.5 while first wave follicles developed normally and supported fertility. These studies provide insights into ovarian somatic cells and a resource to study the development, physiology, and evolutionary conservation of mammalian ovarian follicles.

摘要

我们从胚胎第 11.5 天(E11.5)至出生后第 5 天(P5)的性腺中测序了超过 52500 个单细胞,并进行了谱系追踪分析,以研究小鼠胎儿和围产期卵母细胞发生过程中的原始卵泡和第 1 波髓质卵泡。生殖细胞聚集到六个减数分裂亚期,以及死亡/滋养细胞。在 E11.5 时已经存在表达 Wnt 的双潜能前体,在每个发育阶段都有两组卵巢前颗粒细胞(PG)跟随。一组 PG 细胞,即双潜能前颗粒细胞(BPG)细胞,直接来源于双潜能前体,早期表达 Foxl2,并在 E12.5 前通过与卵巢中的小囊泡相互作用。第二组 PG 细胞,即上皮前颗粒细胞(EPG)细胞,起源于卵巢表面上皮,在 E12.5 或更早时皮质内陷,表达 Lgr5,但直到出生后才强烈表达 Foxl2。到 E19.5 时,EPG 细胞在皮质中占优势,并分化为静止原始卵泡的颗粒细胞。相比之下,髓质 BPG 细胞沿着独特的途径分化为第 1 波颗粒细胞。反映出它们各自的体细胞谱系,在 E16.5 时,通过白喉毒素处理 Lgr5-DTR-EGFP 小鼠,可以切除第 2 波卵泡,而第 1 波卵泡正常发育并支持生育能力。这些研究为卵巢体细胞提供了深入的了解,并为研究哺乳动物卵巢卵泡的发育、生理学和进化保守性提供了资源。

https://cdn.ncbi.nlm.nih.gov/pmc/blobs/d223/7443898/3f7a6743dc29/pnas.2005570117fig01.jpg

文献AI研究员

20分钟写一篇综述,助力文献阅读效率提升50倍。

立即体验

用中文搜PubMed

大模型驱动的PubMed中文搜索引擎

马上搜索

文档翻译

学术文献翻译模型,支持多种主流文档格式。

立即体验