Suppr超能文献

拓扑异构酶 1 可防止富含 R 环的转录终止位点处的复制压力。

Topoisomerase 1 prevents replication stress at R-loop-enriched transcription termination sites.

机构信息

Institut de Génétique Humaine, CNRS et Université de Montpellier, Equipe labélisée Ligue contre le Cancer, Montpellier, France.

Institut Gustave Roussy, Villejuif, France.

出版信息

Nat Commun. 2020 Aug 7;11(1):3940. doi: 10.1038/s41467-020-17858-2.

Abstract

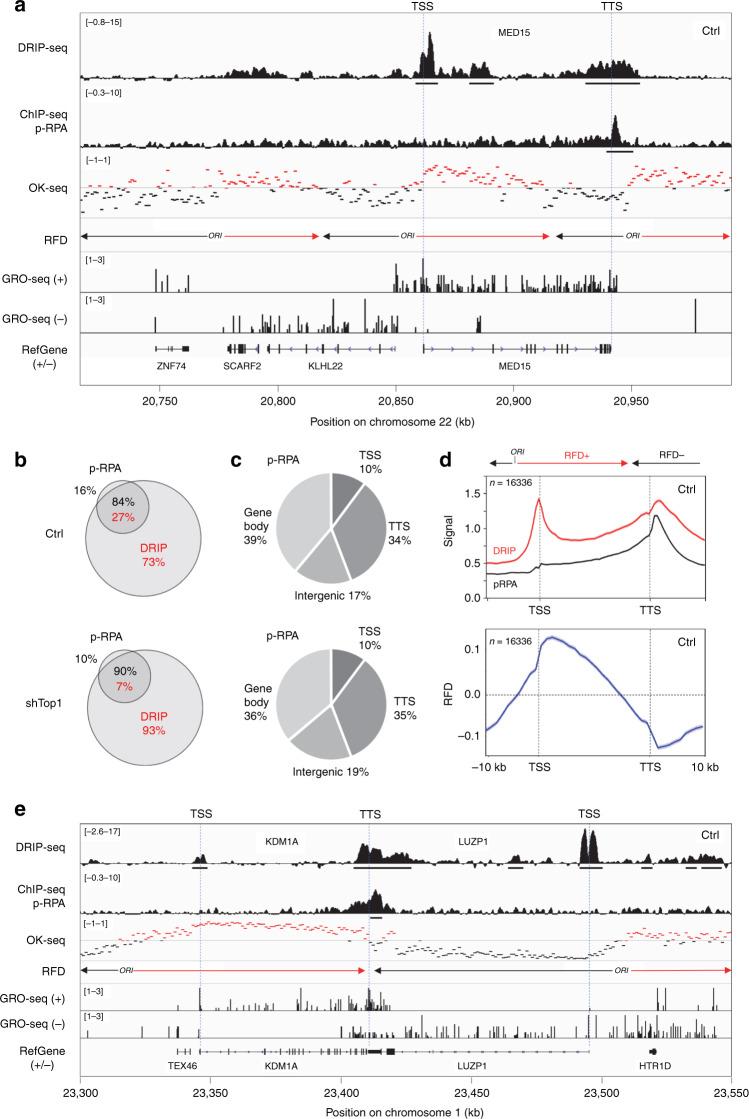
R-loops have both positive and negative impacts on chromosome functions. To identify toxic R-loops in the human genome, here, we map RNA:DNA hybrids, replication stress markers and DNA double-strand breaks (DSBs) in cells depleted for Topoisomerase I (Top1), an enzyme that relaxes DNA supercoiling and prevents R-loop formation. RNA:DNA hybrids are found at both promoters (TSS) and terminators (TTS) of highly expressed genes. In contrast, the phosphorylation of RPA by ATR is only detected at TTS, which are preferentially replicated in a head-on orientation relative to the direction of transcription. In Top1-depleted cells, DSBs also accumulate at TTS, leading to persistent checkpoint activation, spreading of γ-H2AX on chromatin and global replication fork slowdown. These data indicate that fork pausing at the TTS of highly expressed genes containing R-loops prevents head-on conflicts between replication and transcription and maintains genome integrity in a Top1-dependent manner.

摘要

R 环对染色体功能既有正面影响,也有负面影响。为了鉴定人类基因组中有毒的 R 环,在这里,我们在耗尽拓扑异构酶 I(Top1)的细胞中绘制 RNA:DNA 杂交、复制应激标记和 DNA 双链断裂(DSB),Top1 是一种可松弛 DNA 超螺旋并防止 R 环形成的酶。RNA:DNA 杂交在高度表达基因的启动子(TSS)和终止子(TTS)处都有发现。相比之下,ATR 对 RPA 的磷酸化仅在 TTS 处被检测到,而 TTS 相对于转录方向优先以头对头的方向进行复制。在耗尽 Top1 的细胞中,DSB 也在 TTS 处积累,导致持续的检查点激活、γ-H2AX 在染色质上的扩散和全局复制叉减速。这些数据表明,在含有 R 环的高度表达基因的 TTS 处的叉暂停可防止复制和转录之间的头对头冲突,并以 Top1 依赖的方式维持基因组完整性。

https://cdn.ncbi.nlm.nih.gov/pmc/blobs/ae08/7414224/c385ff6f31e5/41467_2020_17858_Fig1_HTML.jpg

文献AI研究员

20分钟写一篇综述,助力文献阅读效率提升50倍。

立即体验

用中文搜PubMed

大模型驱动的PubMed中文搜索引擎

马上搜索

文档翻译

学术文献翻译模型,支持多种主流文档格式。

立即体验