Suppr超能文献

小胶质细胞上的 TREM2 激活促进多发性硬化模型中的髓鞘碎片清除和再髓鞘化。

TREM2 activation on microglia promotes myelin debris clearance and remyelination in a model of multiple sclerosis.

机构信息

Department of Neurology, Washington University School of Medicine, 660 S. Euclid Avenue, Campus Box 8111, St. Louis, MO, 63110, USA.

Alector, 131 Oyster Point Blvd #600, South San Francisco, CA, 94080, USA.

出版信息

Acta Neuropathol. 2020 Oct;140(4):513-534. doi: 10.1007/s00401-020-02193-z. Epub 2020 Aug 9.

Abstract

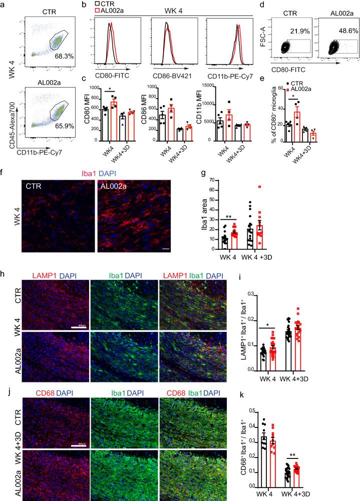
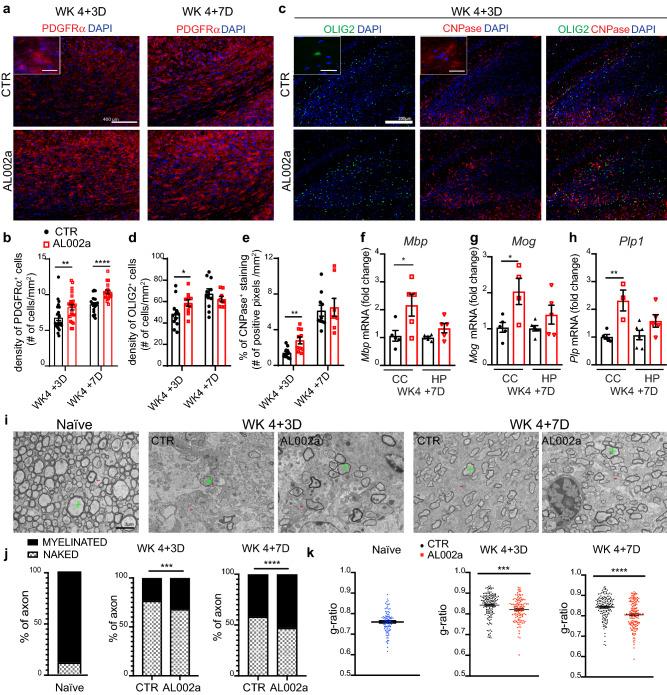
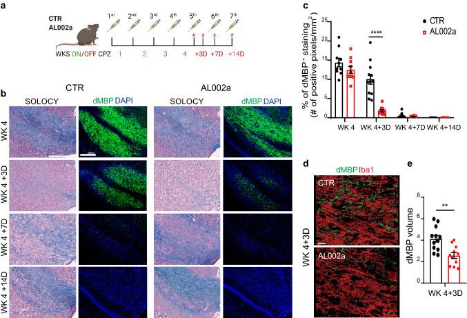
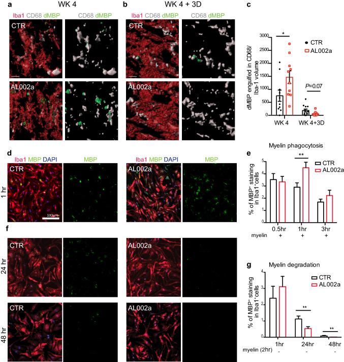
Multiple sclerosis (MS) is an inflammatory, demyelinating, and neurodegenerative disease of the central nervous system (CNS) triggered by autoimmune mechanisms. Microglia are critical for the clearance of myelin debris in areas of demyelination, a key step to allow remyelination. TREM2 is expressed by microglia and promotes microglial survival, proliferation, and phagocytic activity. Herein we demonstrate that TREM2 was highly expressed on myelin-laden phagocytes in active demyelinating lesions in the CNS of subjects with MS. In gene expression studies, macrophages from subjects with TREM2 genetic deficiency displayed a defect in phagocytic pathways. Treatment with a new TREM2 agonistic antibody promoted the clearance of myelin debris in the cuprizone model of CNS demyelination. Effects included enhancement of myelin uptake and degradation, resulting in accelerated myelin debris removal by microglia. Most importantly, antibody-dependent TREM2 activation on microglia increased density of oligodendrocyte precursors in areas of demyelination, as well as the formation of mature oligodendrocytes thus enhancing remyelination and axonal integrity. These results are relevant as they propose TREM2 on microglia as a potential new target to promote remyelination.

摘要

多发性硬化症(MS)是一种由自身免疫机制引发的中枢神经系统(CNS)炎症、脱髓鞘和神经退行性疾病。小胶质细胞对于清除脱髓鞘区域中的髓鞘碎片至关重要,这是允许髓鞘再生的关键步骤。TREM2 在小胶质细胞中表达,并促进小胶质细胞的存活、增殖和吞噬活性。在此,我们证明 TREM2 在 MS 患者中枢神经系统活动性脱髓鞘病变中的富含髓鞘的吞噬细胞上高度表达。在基因表达研究中,来自 TREM2 基因缺陷患者的巨噬细胞在吞噬途径中显示出缺陷。用一种新的 TREM2 激动性抗体治疗可促进中枢神经系统脱髓鞘模型中髓鞘碎片的清除。作用包括增强髓鞘摄取和降解,从而加速小胶质细胞清除髓鞘碎片。最重要的是,小胶质细胞上抗体依赖性 TREM2 激活增加了脱髓鞘区域中少突胶质细胞前体细胞的密度,以及成熟少突胶质细胞的形成,从而增强了髓鞘再生和轴突完整性。这些结果具有相关性,因为它们提出小胶质细胞上的 TREM2 作为促进髓鞘再生的潜在新靶点。

https://cdn.ncbi.nlm.nih.gov/pmc/blobs/8d34/7498497/2a3c3db634fb/401_2020_2193_Fig1_HTML.jpg

文献AI研究员

20分钟写一篇综述,助力文献阅读效率提升50倍。

立即体验

用中文搜PubMed

大模型驱动的PubMed中文搜索引擎

马上搜索

文档翻译

学术文献翻译模型,支持多种主流文档格式。

立即体验