Suppr超能文献

疫霉效应因子 HaRxL21 与转录阻遏物 TOPLESS 相互作用,促进病原菌的易感性。

Downy Mildew effector HaRxL21 interacts with the transcriptional repressor TOPLESS to promote pathogen susceptibility.

机构信息

Department of Biology, University of York, York, United Kingdom.

Institut für Phytopathologie, Universität Gießen, Gießen, Germany.

出版信息

PLoS Pathog. 2020 Aug 12;16(8):e1008835. doi: 10.1371/journal.ppat.1008835. eCollection 2020 Aug.

Abstract

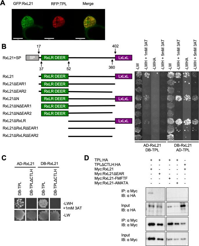
Hyaloperonospora arabidopsidis (Hpa) is an oomycete pathogen causing Arabidopsis downy mildew. Effector proteins secreted from the pathogen into the plant play key roles in promoting infection by suppressing plant immunity and manipulating the host to the pathogen's advantage. One class of oomycete effectors share a conserved 'RxLR' motif critical for their translocation into the host cell. Here we characterize the interaction between an RxLR effector, HaRxL21 (RxL21), and the Arabidopsis transcriptional co-repressor Topless (TPL). We establish that RxL21 and TPL interact via an EAR motif at the C-terminus of the effector, mimicking the host plant mechanism for recruiting TPL to sites of transcriptional repression. We show that this motif, and hence interaction with TPL, is necessary for the virulence function of the effector. Furthermore, we provide evidence that RxL21 uses the interaction with TPL, and its close relative TPL-related 1, to repress plant immunity and enhance host susceptibility to both biotrophic and necrotrophic pathogens.

摘要

野油菜黄单胞菌(Hpa)是一种卵菌病原体,可引起拟南芥霜霉病。病原体分泌到植物中的效应蛋白在促进感染方面发挥着关键作用,它可以抑制植物免疫并操纵宿主以利于病原体。一类卵菌效应物具有一个保守的“RxLR”基序,对于它们进入宿主细胞的易位至关重要。在这里,我们描述了一个 RxLR 效应物 HaRxL21(RxL21)与拟南芥转录共阻遏物 Topless(TPL)之间的相互作用。我们确定 RxL21 和 TPL 通过效应物 C 末端的 EAR 基序相互作用,模拟了宿主植物招募 TPL 到转录抑制部位的机制。我们表明,该基序(以及与 TPL 的相互作用)对于效应物的毒力功能是必需的。此外,我们提供的证据表明,RxL21 利用与 TPL 及其近亲 TPL-related 1 的相互作用来抑制植物免疫并增强宿主对生物亲和性和坏死性病原体的易感性。

https://cdn.ncbi.nlm.nih.gov/pmc/blobs/f90c/7446885/9a652f15ff41/ppat.1008835.g001.jpg

文献AI研究员

20分钟写一篇综述,助力文献阅读效率提升50倍。

立即体验

用中文搜PubMed

大模型驱动的PubMed中文搜索引擎

马上搜索

文档翻译

学术文献翻译模型,支持多种主流文档格式。

立即体验