Suppr超能文献

乙醇激活的 CaMKII 信号通过 Drp1 介导的过度线粒体裂变和 JNK1 依赖性 NLRP3 炎性小体激活诱导神经元凋亡。

Ethanol-activated CaMKII signaling induces neuronal apoptosis through Drp1-mediated excessive mitochondrial fission and JNK1-dependent NLRP3 inflammasome activation.

机构信息

Department of Veterinary Physiology, College of Veterinary Medicine, Research Institute for Veterinary Science, and BK21 PLUS Program for Creative Veterinary Science Research, Seoul National University, Seoul, 08826, Republic of Korea.

Laboratory of Veterinary Physiology, College of Veterinary Medicine, Chungbuk National University, Cheongju, Chungbuk, 28644, South Korea.

出版信息

Cell Commun Signal. 2020 Aug 12;18(1):123. doi: 10.1186/s12964-020-00572-3.

Abstract

BACKGROUND

Neurodegeneration is a representative phenotype of patients with chronic alcoholism. Ethanol-induced calcium overload causes NOD-like receptor protein 3 (NLRP3) inflammasome formation and an imbalance in mitochondrial dynamics, closely associated with the pathogenesis of neurodegeneration. However, how calcium regulates this process in neuronal cells is poorly understood. Therefore, the present study investigated the detailed mechanism of calcium-regulated mitochondrial dynamics and NLRP3 inflammasome formation in neuronal cells by ethanol.

METHODS

In this study, we used the SK-N-MC human neuroblastoma cell line. To confirm the expression level of the mRNA and protein, real time quantitative PCR and western blot were performed. Co-immunoprecipitation and Immunofluorescence staining were conducted to confirm the complex formation or interaction of the proteins. Flow cytometry was used to analyze intracellular calcium, mitochondrial dysfunction and neuronal apoptosis.

RESULTS

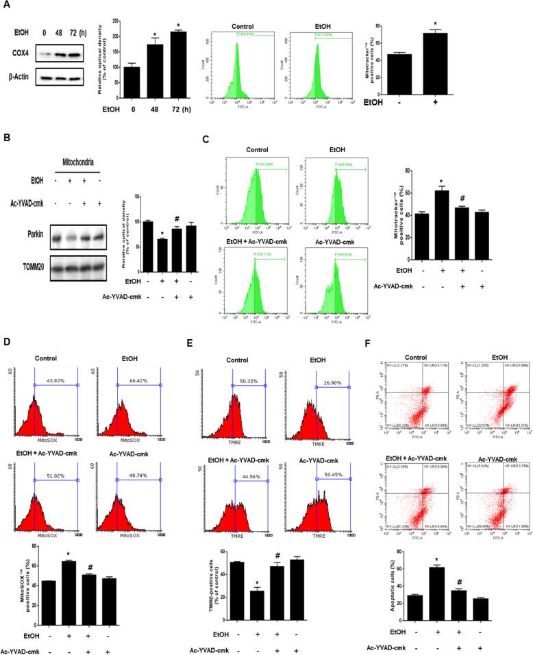
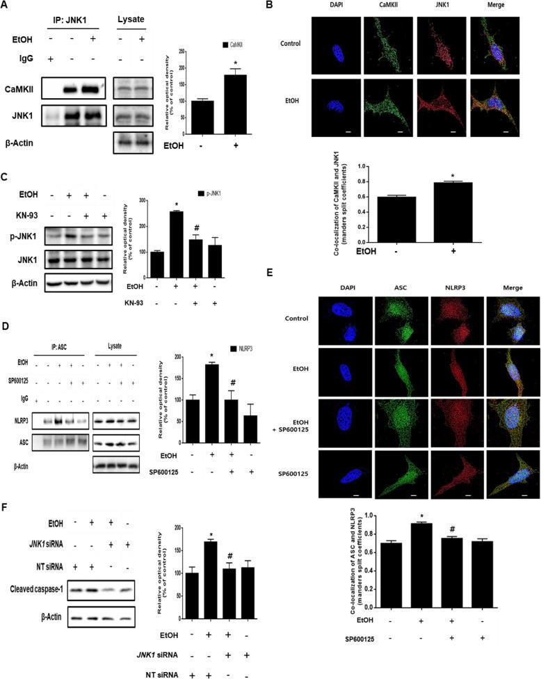
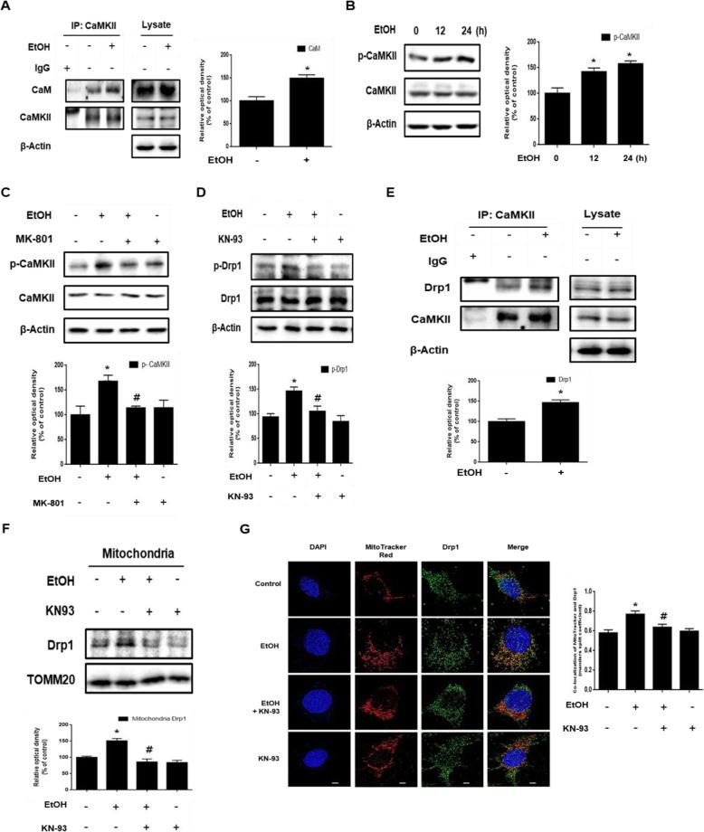
Ethanol increased cleaved caspase-3 levels and mitochondrial reactive oxygen species (ROS) generation associated with neuronal apoptosis. In addition, ethanol increased protein kinase A (PKA) activation and cAMP-response-element-binding protein (CREB) phosphorylation, which increased N-methyl-D-aspartate receptor (NMDAR) expression. Ethanol-increased NMDAR induced intracellular calcium overload and calmodulin-dependent protein kinase II (CaMKII) activation leading to phosphorylation of dynamin-related protein 1 (Drp1) and c-Jun N-terminal protein kinase 1 (JNK1). Drp1 phosphorylation promoted Drp1 translocation to the mitochondria, resulting in excessive mitochondrial fission, mitochondrial ROS accumulation, and loss of mitochondrial membrane potential, which was recovered by Drp1 inhibitor pretreatment. Ethanol-induced JNK1 phosphorylation activated the NLRP3 inflammasome that induced caspase-1 dependent mitophagy inhibition, thereby exacerbating ROS accumulation and causing cell death. Suppressing caspase-1 induced mitophagy and reversed the ethanol-induced apoptosis in neuronal cells.

CONCLUSIONS

Our results demonstrated that ethanol upregulated NMDAR-dependent CaMKII phosphorylation which is essential for Drp1-mediated excessive mitochondrial fission and the JNK1-induced NLRP3 inflammasome activation resulting in neuronal apoptosis. Video abstract.

摘要

背景

神经退行性变是慢性酒精中毒患者的代表性表型。乙醇诱导的钙超载导致 NOD 样受体蛋白 3(NLRP3)炎性小体的形成和线粒体动力学失衡,这与神经退行性变的发病机制密切相关。然而,钙如何调节神经元细胞中的这一过程尚不清楚。因此,本研究通过乙醇探讨了钙调节神经元细胞中线粒体动力学和 NLRP3 炎性小体形成的详细机制。

方法

在这项研究中,我们使用了 SK-N-MC 人神经母细胞瘤细胞系。为了确认 mRNA 和蛋白质的表达水平,我们进行了实时定量 PCR 和 Western blot。共免疫沉淀和免疫荧光染色用于确认蛋白质的复合物形成或相互作用。流式细胞术用于分析细胞内钙、线粒体功能障碍和神经元凋亡。

结果

乙醇增加了与神经元凋亡相关的裂解的半胱天冬酶-3 水平和线粒体活性氧(ROS)的产生。此外,乙醇增加了蛋白激酶 A(PKA)的激活和 cAMP 反应元件结合蛋白(CREB)的磷酸化,从而增加了 N-甲基-D-天冬氨酸受体(NMDAR)的表达。乙醇增加的 NMDAR 诱导细胞内钙超载和钙调蛋白依赖性蛋白激酶 II(CaMKII)的激活,导致动力相关蛋白 1(Drp1)和 c-Jun N 末端蛋白激酶 1(JNK1)的磷酸化。Drp1 磷酸化促进 Drp1 向线粒体易位,导致过度的线粒体裂变、线粒体 ROS 积累和线粒体膜电位丧失,通过 Drp1 抑制剂预处理可以恢复。乙醇诱导的 JNK1 磷酸化激活了 NLRP3 炎性小体,导致 caspase-1 依赖性线粒体自噬抑制,从而加剧了 ROS 积累并导致细胞死亡。抑制 caspase-1 诱导的线粒体自噬并逆转了神经元细胞中的乙醇诱导的凋亡。

结论

我们的结果表明,乙醇上调了 NMDAR 依赖性 CaMKII 磷酸化,这对于 Drp1 介导的过度线粒体裂变和 JNK1 诱导的 NLRP3 炎性小体激活导致神经元凋亡是必不可少的。视频摘要。

https://cdn.ncbi.nlm.nih.gov/pmc/blobs/e31b/7422600/06c7a1b4ae87/12964_2020_572_Fig1_HTML.jpg

文献AI研究员

20分钟写一篇综述,助力文献阅读效率提升50倍。

立即体验

用中文搜PubMed

大模型驱动的PubMed中文搜索引擎

马上搜索

文档翻译

学术文献翻译模型,支持多种主流文档格式。

立即体验