Suppr超能文献

系统识别中断 3'UTR 多聚腺苷酸化信号的功能 SNPs。

Systematic identification of functional SNPs interrupting 3'UTR polyadenylation signals.

机构信息

Department of Human Molecular Genetics and Biochemistry, Sackler School of Medicine, Tel Aviv University, Tel Aviv, Israel.

出版信息

PLoS Genet. 2020 Aug 17;16(8):e1008977. doi: 10.1371/journal.pgen.1008977. eCollection 2020 Aug.

Abstract

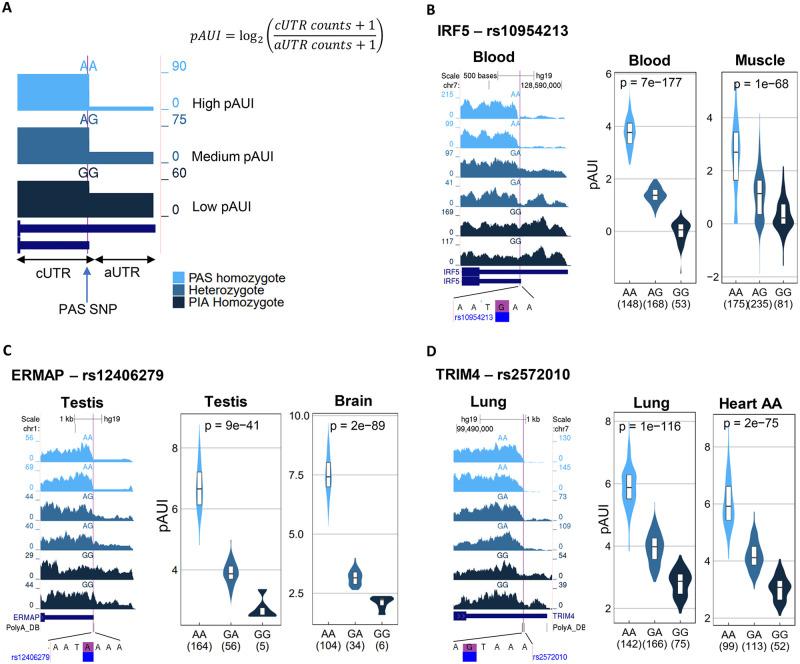
Alternative polyadenylation (APA) is emerging as a widespread regulatory layer since the majority of human protein-coding genes contain several polyadenylation (p(A)) sites in their 3'UTRs. By generating isoforms with different 3'UTR length, APA potentially affects mRNA stability, translation efficiency, nuclear export, and cellular localization. Polyadenylation sites are regulated by adjacent RNA cis-regulatory elements, the principals among them are the polyadenylation signal (PAS) AAUAAA and its main variant AUUAAA, typically located ~20-nt upstream of the p(A) site. Mutations in PAS and other auxiliary poly(A) cis-elements in the 3'UTR of several genes have been shown to cause human Mendelian diseases, and to date, only a few common SNPs that regulate APA were associated with complex diseases. Here, we systematically searched for SNPs that affect gene expression and human traits by modulation of 3'UTR APA. First, focusing on the variants most likely to exert the strongest effect, we identified 2,305 SNPs that interrupt the canonical PAS or its main variant. Implementing pA-QTL tests using GTEx RNA-seq data, we identified 330 PAS SNPs (called PAS pA-QTLs) that were significantly associated with the usage of their p(A) site. As expected, PAS-interrupting alleles were mostly linked with decreased cleavage at their p(A) site and the consequential 3'UTR lengthening. However, interestingly, in ~10% of the cases, the PAS-interrupting allele was associated with increased usage of an upstream p(A) site and 3'UTR shortening. As an indication of the functional effects of these PAS pA-QTLs on gene expression and complex human traits, we observed for few dozens of them marked colocalization with eQTL and/or GWAS signals. The PAS-interrupting alleles linked with 3'UTR lengthening were also strongly associated with decreased gene expression, indicating that shorter isoforms generated by APA are generally more stable than longer ones. Last, we carried out an extended, genome-wide analysis of 3'UTR variants and detected thousands of additional pA-QTLs having weaker effects compared to the PAS pA-QTLs.

摘要

可变多聚腺苷酸化(APA)作为一种广泛存在的调控层,正逐渐受到关注,因为大多数人类蛋白编码基因在其 3'UTR 中含有多个多聚腺苷酸化(p(A))位点。通过产生具有不同 3'UTR 长度的异构体,APA 可能会影响 mRNA 的稳定性、翻译效率、核输出和细胞定位。多聚腺苷酸化位点受邻近 RNA 顺式调控元件的调节,其中主要的是多聚腺苷酸化信号(PAS)AAUAAA 及其主要变体 AUUAAA,通常位于 p(A)位点上游约 20 个核苷酸处。已经发现,几个基因的 3'UTR 中的 PAS 和其他辅助多聚(A)顺式元件的突变会导致人类孟德尔疾病,迄今为止,只有少数调节 APA 的常见 SNP 与复杂疾病相关。在这里,我们通过调节 3'UTR APA 来系统地搜索影响基因表达和人类特征的 SNP。首先,我们专注于最有可能产生最强影响的变体,鉴定出 2305 个中断典型 PAS 或其主要变体的 SNP。利用 GTEx RNA-seq 数据实施 pA-QTL 测试,我们鉴定出 330 个 PAS SNP(称为 PAS pA-QTLs),它们与 p(A) 位点的使用显著相关。正如预期的那样,中断 PAS 的等位基因大多与它们的 p(A) 位点切割减少和随之而来的 3'UTR 延长有关。然而,有趣的是,在大约 10%的情况下,中断 PAS 的等位基因与上游 p(A) 位点的使用增加和 3'UTR 缩短有关。作为这些 PAS pA-QTLs 对基因表达和复杂人类特征的功能影响的指示,我们观察到其中几十个与 eQTL 和/或 GWAS 信号明显共定位。与 3'UTR 延长相关的中断 PAS 的等位基因也与基因表达的降低强烈相关,表明 APA 产生的较短异构体通常比较长异构体更稳定。最后,我们对 3'UTR 变体进行了广泛的全基因组分析,检测到数千个与 PAS pA-QTL 相比作用较弱的额外 pA-QTL。

https://cdn.ncbi.nlm.nih.gov/pmc/blobs/2887/7451987/f49a8ddc87a6/pgen.1008977.g001.jpg

文献AI研究员

20分钟写一篇综述,助力文献阅读效率提升50倍。

立即体验

用中文搜PubMed

大模型驱动的PubMed中文搜索引擎

马上搜索

文档翻译

学术文献翻译模型,支持多种主流文档格式。

立即体验