Suppr超能文献

反复间歇性高血糖通过 TLR4-IRF5 通路机制驱动 THP-1 巨噬细胞的 M1 极化和炎症反应。

Repetitive Intermittent Hyperglycemia Drives the M1 Polarization and Inflammatory Responses in THP-1 Macrophages Through the Mechanism Involving the TLR4-IRF5 Pathway.

机构信息

Immunology & Microbiology Department, Dasman Diabetes Institute, Kuwait City 15462, Kuwait.

Kuwait Ministry of Health, Immunology Unit, Mubarak Al Kabeer Hospital, Kuwait City 30000, Kuwait.

出版信息

Cells. 2020 Aug 12;9(8):1892. doi: 10.3390/cells9081892.

Abstract

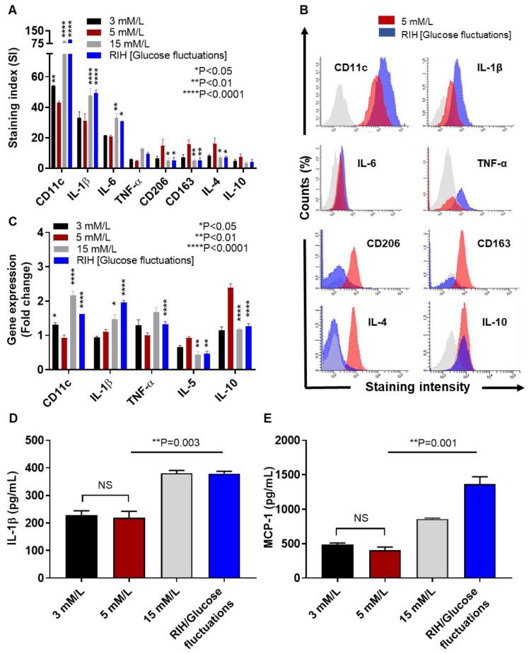
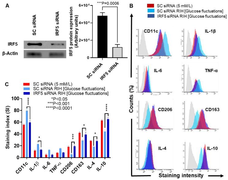
Repetitive intermittent hyperglycemia (RIH) is an independent risk factor for complications associated with type-2 diabetes (T2D). Glucose fluctuations commonly occur in T2D patients with poor glycemic control or following intensive therapy. Reducing blood glucose as well as glucose fluctuations is critical to the control of T2D and its macro-/microvascular complications. The interferon regulatory factor (IRF)-5 located downstream of the nutrient sensor toll-like receptor (TLR)-4, is emerging as a key metabolic regulator. It remains unclear how glucose fluctuations may alter the IRF5/TLR4 expression and inflammatory responses in monocytes/macrophages. To investigate this, first, we determined IRF5 gene expression by real-time qRT-PCR in the white adipose tissue samples from 39 T2D and 48 nondiabetic individuals. Next, we cultured THP-1 macrophages in hypo- and hyperglycemic conditions and compared, at the protein and transcription levels, the expressions of IRF5, TLR4, and M1/M2 polarization profile and inflammatory markers against control (normoglycemia). Protein expression was assessed using flow cytometry, ELISA, Western blotting, and/or confocal microscopy. IRF5 silencing was achieved by small interfering RNA (siRNA) transfection. The data show that adipose IRF5 gene expression was higher in T2D than nondiabetic counterparts (P = 0.006), which correlated with glycated hemoglobin (HbA1c) (r = 0.47/P < 0.001), homeostatic model assessment of insulin resistance (HOMA-IR) (r = 0.23/P = 0.03), tumor necrosis factor (TNF)-α (r = 0.56/P < 0.0001), interleukin (IL)-1β (r = 0.40/P = 0.0009), and C-C motif chemokine receptor (CCR)-2 (r = 0.49/P < 0.001) expression. IRF5 expression in macrophages was induced/upregulated (P < 0.05) by hypoglycemia (3 mM/L), persistent hyperglycemia (15 mM/L-25 mM/L), and RIH/glucose fluctuations (3-15 mM/L) as compared to normoglycemia (5 mM/L). RIH/glucose fluctuations also induced M1 polarization and an inflammatory profile (CD11c, IL-1β, TNF-α, IL-6, and monocyte chemoattractant protein (MCP)-1) in macrophages. RIH/glucose fluctuations also drove the expression of matrix metalloproteinase (MMP)-9 (P < 0.001), which is a known marker for cardiovascular complication in T2D patients. Notably, all these changes were counteracted by IRF5 silencing in macrophages. In conclusion, RIH/glucose fluctuations promote the M1 polarization and inflammatory responses in macrophages via the mechanism involving TLR4-IRF5 pathway, which may have significance for metabolic inflammation.

摘要

重复性间歇性高血糖(RIH)是与 2 型糖尿病(T2D)相关并发症的独立危险因素。血糖控制不佳或强化治疗后的 T2D 患者常出现血糖波动。降低血糖和血糖波动对于控制 T2D 及其大血管/微血管并发症至关重要。位于营养传感器 Toll 样受体(TLR)-4 下游的干扰素调节因子(IRF)-5 作为关键代谢调节剂而出现。目前尚不清楚血糖波动如何改变单核细胞/巨噬细胞中的 IRF5/TLR4 表达和炎症反应。为了研究这一点,首先,我们通过实时 qRT-PCR 测定了 39 名 T2D 患者和 48 名非糖尿病个体的白色脂肪组织样本中的 IRF5 基因表达。接下来,我们在低渗和高渗条件下培养 THP-1 巨噬细胞,并在蛋白质和转录水平上比较了 IRF5、TLR4 和 M1/M2 极化特征以及炎症标志物与对照(正常血糖)的表达。通过流式细胞术、ELISA、Western blot 和/或共聚焦显微镜评估蛋白质表达。通过小干扰 RNA(siRNA)转染实现 IRF5 沉默。数据显示,T2D 患者的脂肪组织中 IRF5 基因表达高于非糖尿病患者(P=0.006),这与糖化血红蛋白(HbA1c)(r=0.47/P<0.001)、稳态模型评估的胰岛素抵抗(HOMA-IR)(r=0.23/P=0.03)、肿瘤坏死因子(TNF)-α(r=0.56/P<0.0001)、白细胞介素(IL)-1β(r=0.40/P=0.0009)和 C-C 基序趋化因子受体(CCR)-2(r=0.49/P<0.001)表达相关。与正常血糖(5 mM/L)相比,低血糖(3 mM/L)、持续高血糖(15 mM/L-25 mM/L)和 RIH/血糖波动(3-15 mM/L)诱导/上调了巨噬细胞中的 IRF5 表达(P<0.05)。RIH/血糖波动还诱导了巨噬细胞中的 M1 极化和炎症特征(CD11c、IL-1β、TNF-α、IL-6 和单核细胞趋化蛋白(MCP)-1)。RIH/血糖波动还驱动了基质金属蛋白酶(MMP)-9 的表达(P<0.001),MMP-9 是 T2D 患者心血管并发症的已知标志物。值得注意的是,在巨噬细胞中,所有这些变化都被 IRF5 沉默所抵消。总之,RIH/血糖波动通过 TLR4-IRF5 途径促进了巨噬细胞中的 M1 极化和炎症反应,这可能对代谢炎症具有重要意义。

https://cdn.ncbi.nlm.nih.gov/pmc/blobs/9642/7463685/eed08597a5c6/cells-09-01892-g001.jpg

文献AI研究员

20分钟写一篇综述,助力文献阅读效率提升50倍。

立即体验

用中文搜PubMed

大模型驱动的PubMed中文搜索引擎

马上搜索

文档翻译

学术文献翻译模型,支持多种主流文档格式。

立即体验