Suppr超能文献

LCM-seq 揭示了耐药神经元独特的转录适应机制,并确定了脊髓性肌萎缩症中的保护途径。

LCM-seq reveals unique transcriptional adaptation mechanisms of resistant neurons and identifies protective pathways in spinal muscular atrophy.

机构信息

Department of Neuroscience, Karolinska Institutet, 171 77 Stockholm, Sweden.

Department of Cell and Molecular Biology, Karolinska Institutet, 171 77 Stockholm, Sweden.

出版信息

Genome Res. 2020 Aug;30(8):1083-1096. doi: 10.1101/gr.265017.120. Epub 2020 Aug 20.

Abstract

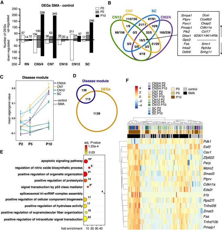
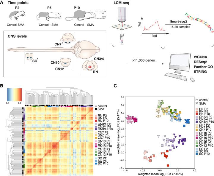
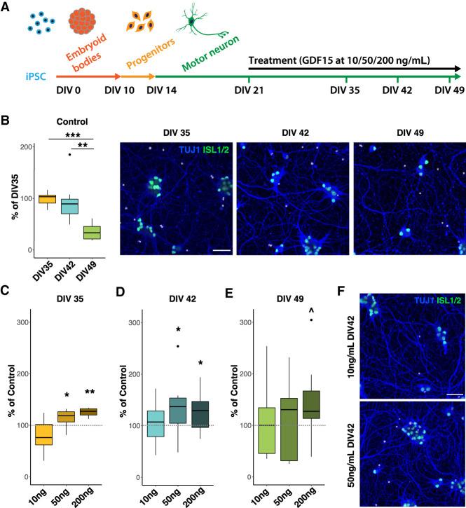
Somatic motor neurons are selectively vulnerable in spinal muscular atrophy (SMA), which is caused by a deficiency of the ubiquitously expressed survival of motor neuron protein. However, some motor neuron groups, including oculomotor and trochlear (ocular), which innervate eye muscles, are for unknown reasons spared. To reveal mechanisms of vulnerability and resistance in SMA, we investigate the transcriptional dynamics in discrete neuronal populations using laser capture microdissection coupled with RNA sequencing (LCM-seq). Using gene correlation network analysis, we reveal a TRP53-mediated stress response that is intrinsic to all somatic motor neurons independent of their vulnerability, but absent in relatively resistant red nucleus and visceral motor neurons. However, the temporal and spatial expression analysis across neuron types shows that the majority of SMA-induced modulations are cell type-specific. Using Gene Ontology and protein network analyses, we show that ocular motor neurons present unique disease-adaptation mechanisms that could explain their resilience. Specifically, ocular motor neurons up-regulate (1) , , and , which modulate neurotransmitter release; (2) the neuronal survival factors , and ; (3) that protects cells from oxidative stress; and (4) the caspase inhibitor Finally, we show that GDF15 can rescue vulnerable human spinal motor neurons from degeneration. This confirms that adaptation mechanisms identified in resilient neurons can be used to reduce susceptibility of vulnerable neurons. In conclusion, this in-depth longitudinal transcriptomics analysis in SMA reveals novel cell type-specific changes that, alone and combined, present compelling targets, including , for future gene therapy studies aimed toward preserving vulnerable motor neurons.

摘要

躯体运动神经元在脊髓性肌萎缩症(SMA)中选择性易损,这是由广泛表达的运动神经元生存蛋白缺乏引起的。然而,一些运动神经元群,包括支配眼肌的动眼神经和滑车神经(眼),由于未知原因而幸免。为了揭示 SMA 中的易损性和抗性机制,我们使用激光捕获显微切割与 RNA 测序(LCM-seq)研究了离散神经元群体中的转录动态。使用基因相关网络分析,我们揭示了一种内在的 TRP53 介导的应激反应,这种反应存在于所有躯体运动神经元中,与它们的易损性无关,但在相对抗性的红核和内脏运动神经元中不存在。然而,跨神经元类型的时空表达分析表明,大多数 SMA 诱导的调制是细胞类型特异性的。使用基因本体论和蛋白质网络分析,我们表明,眼运动神经元呈现出独特的疾病适应机制,可以解释它们的弹性。具体而言,眼运动神经元上调(1),,和,,调节神经递质释放;(2)神经元生存因子,和;(3)保护细胞免受氧化应激的;和(4)半胱天冬酶抑制剂。最后,我们表明 GDF15 可以挽救易损的人脊髓运动神经元免于退化。这证实了在有弹性的神经元中鉴定出的适应机制可用于降低易损神经元的易感性。总之,这项深入的 SMA 纵向转录组学分析揭示了新的细胞类型特异性变化,这些变化单独和组合起来呈现出引人注目的靶点,包括,用于未来旨在保护易损运动神经元的基因治疗研究。

https://cdn.ncbi.nlm.nih.gov/pmc/blobs/08e1/7462070/ab0d019a3ee8/1083f01.jpg

文献AI研究员

20分钟写一篇综述,助力文献阅读效率提升50倍。

立即体验

用中文搜PubMed

大模型驱动的PubMed中文搜索引擎

马上搜索

文档翻译

学术文献翻译模型,支持多种主流文档格式。

立即体验