Suppr超能文献

坎格列净这种糖尿病药物通过 AMPK-Sirt1-Pgc-1α 信号通路促进脂肪细胞的线粒体重塑。

The diabetes medication canagliflozin promotes mitochondrial remodelling of adipocyte via the AMPK-Sirt1-Pgc-1α signalling pathway.

机构信息

Department of Pharmacy, State Key Laboratory of Biotherapy, West China Hospital, Sichuan University . Chengdu China.

Department of Pharmacy, The Affiliated Hospital of Southwest Medical University , Luzhou, China.

出版信息

Adipocyte. 2020 Dec;9(1):484-494. doi: 10.1080/21623945.2020.1807850.

Abstract

UNLABELLED

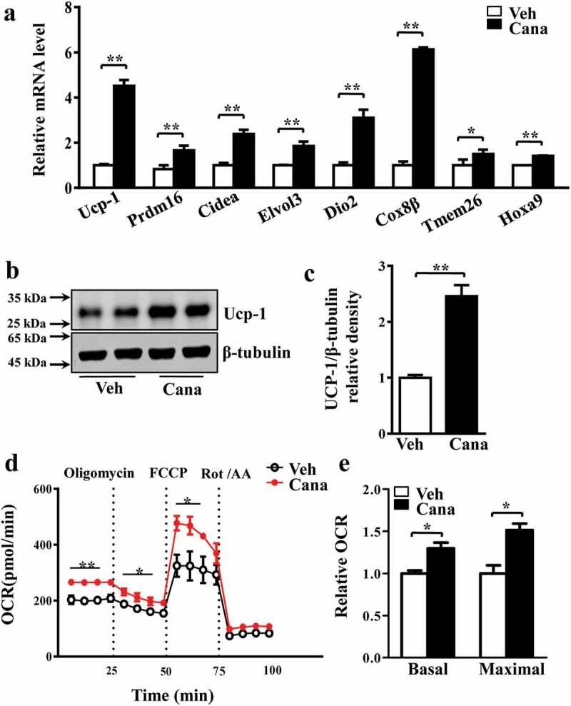
The diabetes medication canagliflozin (Cana) is a sodium glucose cotransporter 2 (SGLT2) inhibitor acting by increasing urinary glucose excretion and thus reducing hyperglycaemia. Cana treatment also reduces body weight. However, it remains unclear whether Cana could directly work on adipose tissue. In the present study, the pharmacological effects of Cana and the associated mechanism were investigated in adipocytes and mice. Stromal-vascular fractions (SVFs) were isolated from subcutaneous adipose tissue and differentiated into mature adipocytes. Our results show that Cana treatment directly increased cellular energy expenditure of adipocytes by inducing mitochondrial biogenesis independently of SGLT2 inhibition. Along with mitochondrial biogenesis, Cana also increased mitochondrial oxidative phosphorylation, fatty acid oxidation and thermogenesis. Mechanistically, Cana promoted mitochondrial biogenesis and function via an Adenosine monophosphate-activated protein kinase (AMPK) - silent information regulator 1 (Sirt1) - peroxisome proliferator-activated receptor γ coactivator-1α (Pgc-1α) signalling pathway. Consistently, study demonstrated that Cana increased AMPK phosphorylation and the expression of Sirt1 and Pgc-1α. The present study reveals a new therapeutic function for Cana in regulating energy homoeostasis.

ABBREVIATIONS

Ucp-1, uncoupling protein 1; cAMP, cyclic adenosine monophosphate; PKA, cAMP-dependent protein kinase A; SGLT, sodium glucose cotransporter; Cana, canagliflozin; T2DM: type 2 diabetes; Veh, vehicle; Pgc-1α, peroxisome proliferator-activated receptor γ coactivator-1α; SVFs, stromal-vascular fractions; FBS, bovine serum; Ad, adenovirus; mtDNA, mitochondrial DNA; COX2, cytochrome oxidase subunit 2; RT-PCR, real-time PCR; SDS-PAGE, sodium dodecyl sulphate-polyacrylamide gel electrophoresis; Prdm16, PR domain zinc finger protein 16; Cidea, cell death inducing DFFA-like effector A; Pgc-1β, peroxisome proliferator-activated receptor γ coactivator-1β; NRF1, nuclear respiratory factor 1; Tfam, mitochondrial transcription factor A; OXPHOS, oxidative phosphorylation; FAO, fatty acid oxidation; AMPK, Adenosine monophosphate-activated protein kinase; p-AMPK, phosphorylated AMPK; Sirt1, silent information regulator 1; mTOR, mammalian target of rapamycin; WAT, white adipose tissue; Fabp4, fatty acid binding protein 4; Lpl, lipoprotein lipase; Slc5a2, solute carrier family 5 member 2; ERRα, oestrogen related receptor α; Uqcrc2, ubiquinol-cytochrome c reductase core protein 2; Uqcrfs1, ubiquinol-cytochrome c reductase, Rieske iron-sulphur polypeptide 1; Cox4, cytochrome c oxidase subunit 4; Pparα, peroxisome proliferator activated receptor α; NAD, nicotinamide adenine dinucleotide; Dio2, iodothyronine deiodinase 2; Tmem26, transmembrane protein 26; Hoxa9, homeobox A9; FCCP, carbonyl cyanide 4-(trifluoromethoxy) phenylhydrazone; Rot/AA, rotenone/antimycin A; OCR, oxygen consumption rate; Pparγ, peroxisome proliferator activated receptor γ; C/ebp, CCAAT/enhancer binding protein; LKB1, liver kinase B1; AUC, area under the cure; Vd, apparent volume of distribution.

摘要

未注明

糖尿病药物坎格列净(Cana)是一种钠-葡萄糖协同转运蛋白 2(SGLT2)抑制剂,通过增加尿葡萄糖排泄从而降低高血糖。Cana 治疗还可降低体重。然而,目前尚不清楚 Cana 是否可以直接作用于脂肪组织。在本研究中,研究了 Cana 在脂肪细胞和小鼠中的药理作用及其相关机制。从皮下脂肪组织中分离出基质血管部分(SVFs)并分化为成熟脂肪细胞。我们的结果表明,Cana 通过独立于 SGLT2 抑制诱导线粒体生物发生来直接增加脂肪细胞的细胞能量消耗。伴随着线粒体生物发生,Cana 还增加了线粒体氧化磷酸化、脂肪酸氧化和产热。从机制上讲,Cana 通过腺苷酸活化蛋白激酶(AMPK)-沉默信息调节因子 1(Sirt1)-过氧化物酶体增殖物激活受体 γ 共激活因子 1α(Pgc-1α)信号通路促进线粒体生物发生和功能。一致地,研究表明 Cana 增加了 AMPK 磷酸化以及 Sirt1 和 Pgc-1α 的表达。本研究揭示了 Cana 在调节能量稳态方面的新治疗功能。

https://cdn.ncbi.nlm.nih.gov/pmc/blobs/35af/7469612/18c31d0f68e3/KADI_A_1807850_F0001_OC.jpg

文献AI研究员

20分钟写一篇综述,助力文献阅读效率提升50倍。

立即体验

用中文搜PubMed

大模型驱动的PubMed中文搜索引擎

马上搜索

文档翻译

学术文献翻译模型,支持多种主流文档格式。

立即体验