Suppr超能文献

DNA 损伤修复缺陷型胰腺癌的协同靶向治疗和对 PARP 抑制的耐药性

Synergistic targeting and resistance to PARP inhibition in DNA damage repair-deficient pancreatic cancer.

机构信息

Department of Internal Medicine I, Ulm University Hospital, Ulm, Germany.

Department of Obstetrics and Gynecology, Ulm University, Ulm, Germany.

出版信息

Gut. 2021 Apr;70(4):743-760. doi: 10.1136/gutjnl-2019-319970. Epub 2020 Sep 1.

Abstract

OBJECTIVE

(ATM) is the most frequently mutated DNA damage response gene, involved in homologous recombination (HR), in pancreatic ductal adenocarcinoma (PDAC).

DESIGN

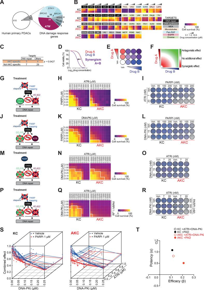
Combinational synergy screening was performed to endeavour a genotype-tailored targeted therapy.

RESULTS

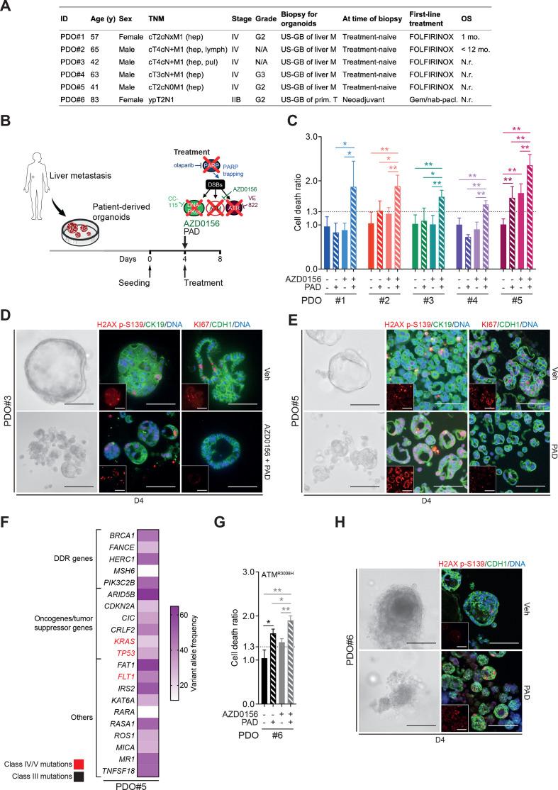
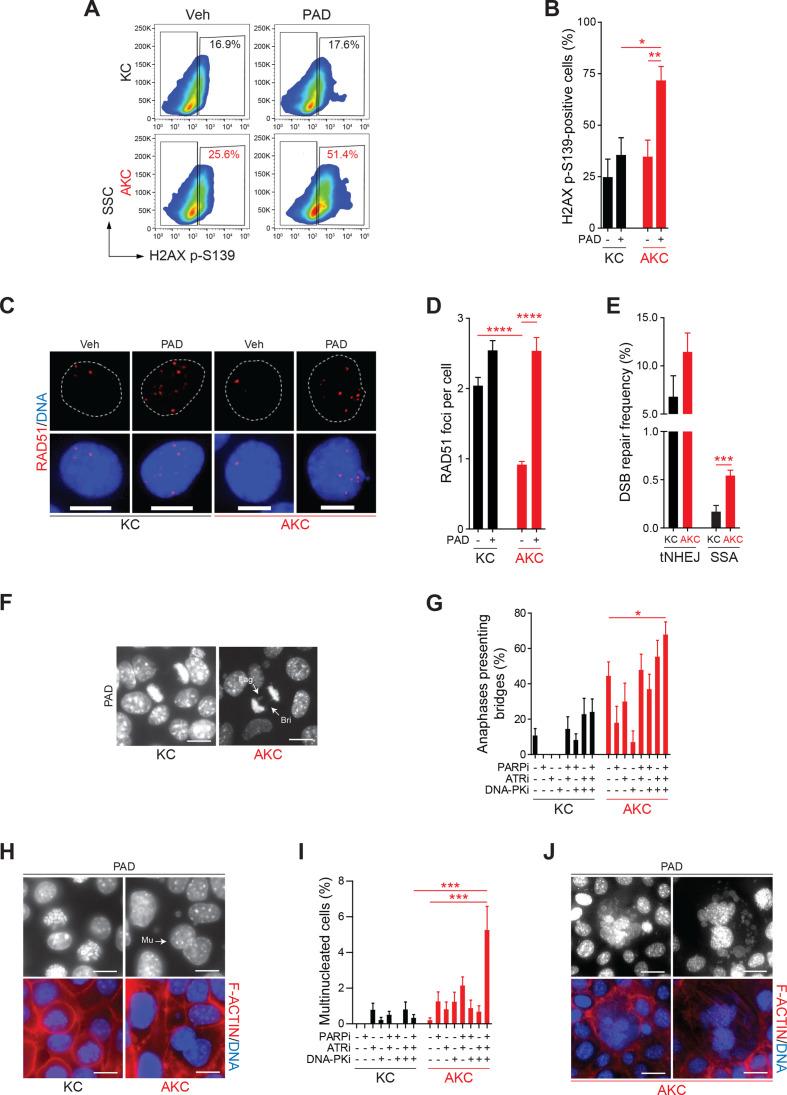
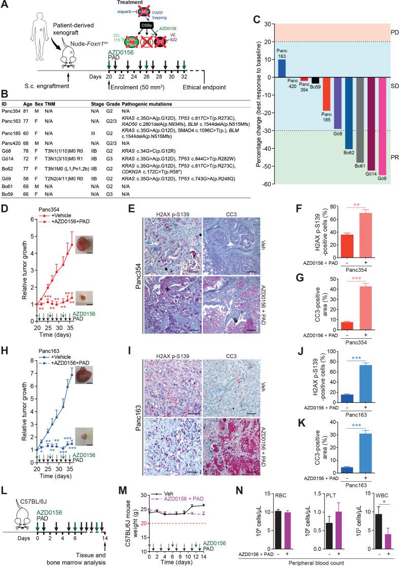
Synergy was found on inhibition of PARP, ATR and DNA-PKcs (PAD) leading to synthetic lethality in ATM-deficient murine and human PDAC. Mechanistically, PAD-induced PARP trapping, replication fork stalling and mitosis defects leading to P53-mediated apoptosis. Most importantly, chemical inhibition of ATM sensitises human PDAC cells toward PAD with long-term tumour control in vivo. Finally, we anticipated and elucidated PARP inhibitor resistance within the ATM-null background via whole exome sequencing. Arising cells were aneuploid, underwent epithelial-mesenchymal-transition and acquired multidrug resistance (MDR) due to upregulation of drug transporters and a bypass within the DNA repair machinery. These functional observations were mirrored in copy number variations affecting a region on chromosome 5 comprising several of the upregulated MDR genes. Using these findings, we ultimately propose alternative strategies to overcome the resistance.

CONCLUSION

Analysis of the molecular susceptibilities triggered by ATM deficiency in PDAC allow elaboration of an efficient mutation-specific combinational therapeutic approach that can be also implemented in a genotype-independent manner by ATM inhibition.

摘要

目的

(ATM)是最常发生突变的 DNA 损伤反应基因,参与胰腺导管腺癌(PDAC)中的同源重组(HR)。

设计

进行联合协同筛选,以努力实现基于基因型的靶向治疗。

结果

发现 PARP、ATR 和 DNA-PKcs(PAD)的抑制具有协同作用,导致 ATM 缺陷型鼠和人 PDAC 中的合成致死。从机制上讲,PAD 诱导的 PARP 捕获、复制叉停滞和有丝分裂缺陷导致 P53 介导的细胞凋亡。最重要的是,化学抑制 ATM 可使人类 PDAC 细胞对 PAD 敏感,从而在体内实现长期肿瘤控制。最后,我们通过全外显子组测序预测并阐明了 ATM 缺失背景下的 PARP 抑制剂耐药性。出现的细胞是非整倍体,经历上皮-间充质转化,并由于药物转运体的上调和 DNA 修复机制中的旁路获得多药耐药(MDR)。这些功能观察结果在影响包含多个上调的 MDR 基因的染色体 5 上的一个区域的拷贝数变化中得到了反映。利用这些发现,我们最终提出了克服耐药性的替代策略。

结论

对 PDAC 中 ATM 缺陷引发的分子易感性进行分析,允许制定一种有效的基于突变的组合治疗方法,也可以通过 ATM 抑制以基因型独立的方式实施。

https://cdn.ncbi.nlm.nih.gov/pmc/blobs/6748/7948173/d0af60c24516/gutjnl-2019-319970f01.jpg

文献AI研究员

20分钟写一篇综述,助力文献阅读效率提升50倍。

立即体验

用中文搜PubMed

大模型驱动的PubMed中文搜索引擎

马上搜索

文档翻译

学术文献翻译模型,支持多种主流文档格式。

立即体验