Suppr超能文献

肠巨噬细胞中长链非编码 RNA 和信使 RNA 的表达谱。

Expression profile of lncRNAs and mRNAs in intestinal macrophages.

机构信息

Department of General Surgery, The Affiliated Hospital, Jiangsu University, Zhenjiang, Jiangsu 212001, P.R. China.

Department of General Surgery, Pucheng Hospital, Weinan, Shaanxi 715500, P.R. China.

出版信息

Mol Med Rep. 2020 Nov;22(5):3735-3746. doi: 10.3892/mmr.2020.11470. Epub 2020 Aug 28.

Abstract

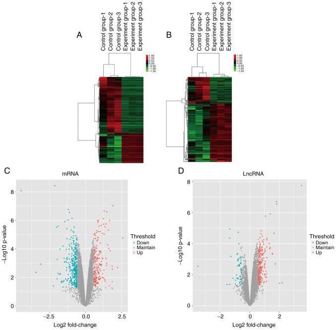
Non-coding RNAs (ncRNAs) have been previously reported to serve an important role in transcription. In addition, several studies have revealed that long ncRNAs (lncRNAs) have a crucial role in human diseases. However, the association between lncRNAs and inflammation‑induced intestinal macrophages in the intestinal mucosal barrier has remained elusive. In the present study, intestinal macrophages from healthy Sprague Dawley rats were divided into two groups: The experimental group, consisting of intestinal macrophages treated with 1 mg/l lipopolysaccharide (LPS) and the control group, composed of untreated cells. Differentially expressed (DE) lncRNAs and mRNAs between the control and experimental groups were identified using microarray profiling. The levels of DE mRNAs and lncRNAs were measured by reverse transcription‑quantitative PCR (RT‑qPCR). Furthermore, Gene Ontology (GO) and pathway enrichment analyses of DE mRNAs and lncRNAs were performed. To identify core regulatory factors among DE lncRNAs and mRNAs, a lncRNA‑mRNA network was constructed. A total of 357 DE lncRNAs and 542 DE mRNAs between the LPS‑treated and untreated groups were identified (fold-change >1.5; P<0.05). In addition, selected microarray data were confirmed by RT‑qPCR. GO analysis of the DE mRNAs indicated that the biological functions of the upregulated mRNAs included inflammatory response, immune response, metabolic process and signal transduction, whereas those of the downregulated mRNAs were metabolic process, cell cycle, apoptosis and inflammatory response. In addition, pathway enrichment analysis of the upregulated mRNAs revealed that the most enriched pathways were the NF‑κB signaling pathway, B‑cell receptor signaling pathway and apoptosis, while the downregulated mRNAs were significantly involved in metabolic pathways, the phosphatidylinositol signaling system, cytokine‑cytokine receptor interaction and the Toll‑like receptor signaling pathway. The lncRNA‑mRNA co‑expression network suggested that lncRNAs NONMMUT024673 and NONMMUT062258 may have an important role in LPS‑induced intestinal macrophages. The present study identified the DE profiles between LPS‑ and non‑LPS‑treated intestinal macrophages. These DE lncRNAs and mRNAs may be used as potential targets for attenuating excessive inflammatory response in intestinal mucosal barrier dysfunction.

摘要

非编码 RNA(ncRNA)已被报道在转录中发挥重要作用。此外,多项研究表明长链非编码 RNA(lncRNA)在人类疾病中具有关键作用。然而,lncRNA 与炎症诱导的肠道巨噬细胞在肠道黏膜屏障中的关系仍不清楚。在本研究中,来自健康 Sprague Dawley 大鼠的肠道巨噬细胞分为两组:实验组由用 1mg/L 脂多糖(LPS)处理的肠道巨噬细胞组成,对照组由未处理的细胞组成。使用微阵列分析鉴定对照组和实验组之间差异表达(DE)的 lncRNA 和 mRNA。通过逆转录-定量 PCR(RT-qPCR)测量 DE mRNA 和 lncRNA 的水平。此外,对 DE mRNA 和 lncRNA 进行基因本体论(GO)和途径富集分析。为了鉴定 DE lncRNA 和 mRNA 中的核心调控因子,构建了 lncRNA-mRNA 网络。在 LPS 处理组和未处理组之间共鉴定出 357 个 DE lncRNA 和 542 个 DE mRNA(倍数变化>1.5;P<0.05)。此外,通过 RT-qPCR 验证了选定的微阵列数据。DE mRNA 的 GO 分析表明,上调 mRNA 的生物学功能包括炎症反应、免疫反应、代谢过程和信号转导,而下调 mRNA 的生物学功能包括代谢过程、细胞周期、凋亡和炎症反应。此外,上调 mRNA 的途径富集分析表明,最丰富的途径是 NF-κB 信号通路、B 细胞受体信号通路和细胞凋亡,而下调 mRNA 则显著参与代谢途径、磷脂酰肌醇信号系统、细胞因子-细胞因子受体相互作用和 Toll 样受体信号通路。lncRNA-mRNA 共表达网络表明 lncRNA NONMMUT024673 和 NONMMUT062258 可能在 LPS 诱导的肠道巨噬细胞中发挥重要作用。本研究鉴定了 LPS 和非 LPS 处理的肠道巨噬细胞之间的差异表达谱。这些 DE lncRNA 和 mRNA 可能可作为减轻肠道黏膜屏障功能障碍中过度炎症反应的潜在靶点。

https://cdn.ncbi.nlm.nih.gov/pmc/blobs/b57f/7533500/e950657ed38e/MMR-22-05-3735-g00.jpg

文献AI研究员

20分钟写一篇综述,助力文献阅读效率提升50倍。

立即体验

用中文搜PubMed

大模型驱动的PubMed中文搜索引擎

马上搜索

文档翻译

学术文献翻译模型,支持多种主流文档格式。

立即体验