Suppr超能文献

肿瘤驯化的中性粒细胞激活间充质干细胞以促进胃癌生长和转移。

Tumor-Educated Neutrophils Activate Mesenchymal Stem Cells to Promote Gastric Cancer Growth and Metastasis.

作者信息

Zhang Jiahui, Ji Cheng, Li Wei, Mao Zheying, Shi Yinghong, Shi Hui, Ji Runbi, Qian Hui, Xu Wenrong, Zhang Xu

机构信息

Jiangsu Key Laboratory of Medical Science and Laboratory Medicine, School of Medicine, Jiangsu University, Zhenjiang, China.

Center of Research Laboratory, The First People's Hospital of Lianyungang, Lianyungang, China.

出版信息

Front Cell Dev Biol. 2020 Aug 13;8:788. doi: 10.3389/fcell.2020.00788. eCollection 2020.

Abstract

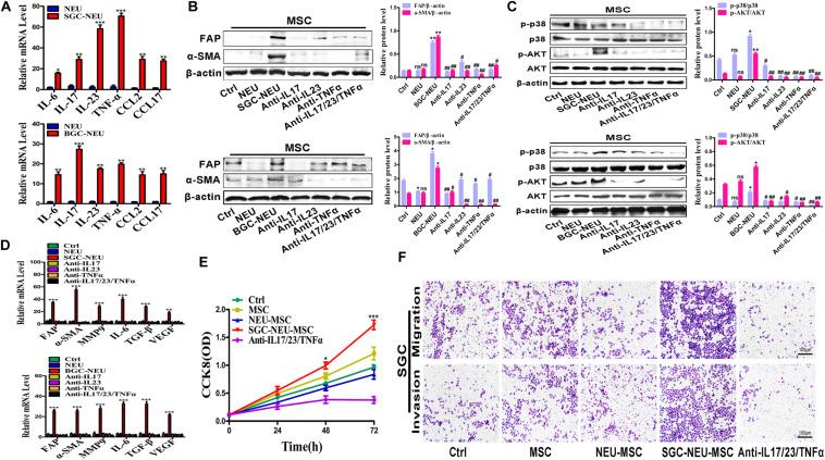
In response to tumor signals, mesenchymal stem cells (MSCs) are recruited to tumor sites and activated to promote tumor progression. Emerging evidences suggest that in addition to tumor cells, non-tumor cells in tumor microenvironment could also interact with MSCs to regulate their phenotype and function. However, the mechanism for MSCs regulation in gastric cancer has not been fully understood. In this study, we reported that tumor-educated neutrophils (TENs) induced the transformation of MSCs into cancer-associated fibroblasts (CAFs) which in turn remarkably facilitated gastric cancer growth and metastasis. Mechanistic study showed that TENs exerted their effects by secreting inflammatory factors including IL-17, IL-23 and TNF-α, which triggered the activation of AKT and p38 pathways in MSCs. Pre-treatment with neutralizing antibodies to these inflammatory factors or pathway inhibitors reversed TENs-induced transformation of MSCs to CAFs. Taken together, these data suggest that TENs promote gastric cancer progression through the regulation of MSCs/CAFs transformation.

摘要

响应肿瘤信号,间充质干细胞(MSCs)被募集到肿瘤部位并被激活,从而促进肿瘤进展。新出现的证据表明,除肿瘤细胞外,肿瘤微环境中的非肿瘤细胞也可与MSCs相互作用,调节其表型和功能。然而,MSCs在胃癌中的调控机制尚未完全阐明。在本研究中,我们报道肿瘤驯化的中性粒细胞(TENs)诱导MSCs转变为癌症相关成纤维细胞(CAFs),进而显著促进胃癌的生长和转移。机制研究表明,TENs通过分泌包括IL-17、IL-23和TNF-α在内的炎症因子发挥作用,这些炎症因子触发了MSCs中AKT和p38信号通路的激活。用针对这些炎症因子的中和抗体或信号通路抑制剂进行预处理可逆转TENs诱导的MSCs向CAFs的转变。综上所述,这些数据表明TENs通过调节MSCs/CAFs转变促进胃癌进展。

https://cdn.ncbi.nlm.nih.gov/pmc/blobs/9325/7438587/6020cfcf85e7/fcell-08-00788-g002.jpg

文献AI研究员

20分钟写一篇综述,助力文献阅读效率提升50倍。

立即体验

用中文搜PubMed

大模型驱动的PubMed中文搜索引擎

马上搜索

文档翻译

学术文献翻译模型,支持多种主流文档格式。

立即体验