Suppr超能文献

长链非编码RNA MAFG-AS1通过调控miR143/LASP1促进食管鳞状细胞癌进展。

lncRNA MAFG-AS1 Contributes to Esophageal Squamous-Cell Carcinoma Progression via Regulating miR143/LASP1.

作者信息

Qu Yunhui, Liu Jinbo

机构信息

Department of Clinical Laboratory, First Affiliated Hospital of Zhengzhou University, Zhengzhou, Henan, People's Republic of China.

Department of Colorectal Surgery, First Affiliated Hospital of Zhengzhou University, Zhengzhou, Henan, People's Republic of China.

出版信息

Onco Targets Ther. 2020 Aug 20;13:8359-8370. doi: 10.2147/OTT.S258157. eCollection 2020.

Abstract

BACKGROUND

Increasing investigations indicate that long noncoding RNA (lncRNA) is responsible for diverse biological functions during the progression of cancer. However, its functions and underlying mechanisms remain elusive. Here, we investigated the MAFG-AS1- expression profile in esophageal squamous-cell carcinoma (ESCC) patients and explored its biological function and potential molecular mechanisms.

METHODS

qRT-PCR and the GEPIA data base were used to evaluate expression levels of MAFG-AS1 in ESCC tissue and cells. WST1-proliferation, -migration, and -invasion assays were performed to define the role of MAFG-AS1 in ESCC. Potential molecular mechanisms of MAFG-AS1 were investigated with online bioinformatic analysis, qRT-PCR, and rescue assays.

RESULTS

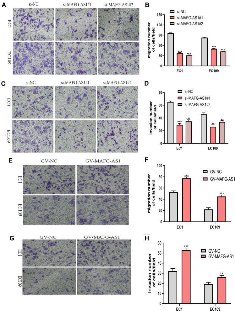
MAFG-AS1 was upregulated in 45 ESCC-tissue samples and cell lines compared to that of adjacent nontumor tissue and normal esophageal cells. Higher MAFG-AS1 expressionindicated poor survival. Gain- and loss-of-function experiments suggested that MAFG-AS1 promoted ESCC-cell proliferation, migration, and invasion. Molecular mechanism analysis and rescue assay showed that miR143 inhibitors partly abolished the suppression of MAFG-AS1 knockdown on EC109-cells proliferation. Moreover, we found that LASP1 specifically targeted miR143. Collectively, these data indicated that MAFG-AS1 served as a ceRNA to elevate LASP1 levels by sponging miR143, and played an oncogenic role in ESCC.

CONCLUSION

Our research findings demonstrate that MAFG-AS1 is a key regulator through a novel MAFG-AS1-miR143-LASP1 axis in ESCC development and progression, which may offer a potential therapeutic target for ESCC.

摘要

背景

越来越多的研究表明,长链非编码RNA(lncRNA)在癌症进展过程中发挥着多种生物学功能。然而,其功能及潜在机制仍不清楚。在此,我们研究了食管鳞状细胞癌(ESCC)患者中MAFG-AS1的表达谱,并探讨了其生物学功能及潜在分子机制。

方法

采用qRT-PCR和GEPIA数据库评估MAFG-AS1在ESCC组织和细胞中的表达水平。通过WST1增殖、迁移和侵袭试验确定MAFG-AS1在ESCC中的作用。利用在线生物信息分析、qRT-PCR和拯救试验研究MAFG-AS1的潜在分子机制。

结果

与相邻非肿瘤组织和正常食管细胞相比,45例ESCC组织样本和细胞系中MAFG-AS1表达上调。MAFG-AS1表达水平较高表明患者生存率较低。功能获得和功能缺失实验表明,MAFG-AS1促进ESCC细胞增殖、迁移和侵袭。分子机制分析和拯救试验表明,miR143抑制剂部分消除了MAFG-AS1敲低对EC109细胞增殖的抑制作用。此外,我们发现LASP1特异性靶向miR143。总体而言,这些数据表明MAFG-AS1作为一种竞争性内源性RNA(ceRNA),通过海绵吸附miR143提高LASP1水平,在ESCC中发挥致癌作用。

结论

我们的研究结果表明,MAFG-AS1是ESCC发生发展过程中通过新型MAFG-AS1-miR143-LASP1轴发挥关键调控作用的因子,这可能为ESCC提供潜在的治疗靶点。

https://cdn.ncbi.nlm.nih.gov/pmc/blobs/27b5/7445532/9758cda2bbc7/OTT-13-8359-g0001.jpg

文献AI研究员

20分钟写一篇综述,助力文献阅读效率提升50倍。

立即体验

用中文搜PubMed

大模型驱动的PubMed中文搜索引擎

马上搜索

文档翻译

学术文献翻译模型,支持多种主流文档格式。

立即体验