Suppr超能文献

LOXL1 通过抑制 YAP 的转录活性来调节结直肠癌的恶性进展。

LOXL1 modulates the malignant progression of colorectal cancer by inhibiting the transcriptional activity of YAP.

机构信息

Institutes of Biology and Medical Sciences, Soochow University, Suzhou, China.

Department of General surgery, The First Affiliated Hospital of Soochow University, Suzhou, China.

出版信息

Cell Commun Signal. 2020 Sep 10;18(1):148. doi: 10.1186/s12964-020-00639-1.

Abstract

BACKGROUND

LOX-like 1 (LOXL1) is a lysyl oxidase, and emerging evidence has revealed its effect on malignant cancer progression. However, its role in colorectal cancer (CRC) and the underlying molecular mechanisms have not yet been elucidated.

METHODS

LOXL1 expression in colorectal cancer was detected by immunohistochemistry, western blotting and real-time PCR. In vitro, colony formation, wound healing, migration and invasion assays were performed to investigate the effects of LOXL1 on cell proliferation, migration and invasion. In vivo, metastasis models and mouse xenografts were used to assess tumorigenicity and metastasis ability. Molecular biology experiments were utilized to reveal the underlying mechanisms by which LOXL1 modulates the Hippo pathway.

RESULTS

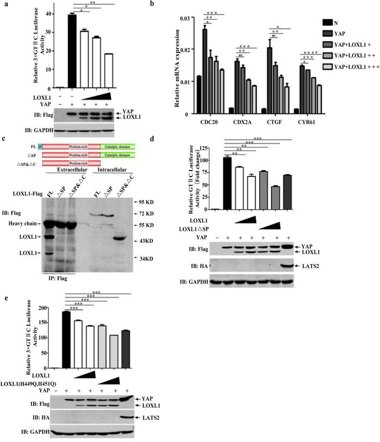
LOXL1 was highly expressed in normal colon tissues compared with cancer tissues. In vitro, silencing LOXL1 in CRC cell lines dramatically enhanced migration, invasion, and colony formation, while overexpression of LOXL1 exerted the opposite effects. The results of the in vivo experiments demonstrated that the overexpression of LOXL1 in CRC cell lines drastically inhibited metastatic progression and tumour growth. Mechanistically, LOXL1 inhibited the transcriptional activity of Yes-associated protein (YAP) by interacting with MST1/2 and increasing the phosphorylation of MST1/2.

CONCLUSIONS

LOXL1 may function as an important tumour suppressor in regulating tumour growth, invasion and metastasis via negative regulation of YAP activity. Video abstract.

摘要

背景

赖氨酰氧化酶样蛋白 1(LOXL1)是一种赖氨酰氧化酶,有研究表明其在恶性肿瘤的进展中发挥作用。然而,其在结直肠癌(CRC)中的作用及其潜在的分子机制尚未阐明。

方法

通过免疫组织化学、Western blot 和实时 PCR 检测结直肠癌中 LOXL1 的表达。体外进行集落形成、划痕愈合、迁移和侵袭实验,以研究 LOXL1 对细胞增殖、迁移和侵袭的影响。体内使用转移模型和小鼠异种移植来评估肿瘤发生和转移能力。利用分子生物学实验揭示 LOXL1 调节 Hippo 通路的潜在机制。

结果

LOXL1 在正常结肠组织中的表达明显高于癌组织。在体外,CRC 细胞系中 LOXL1 的沉默显著增强了迁移、侵袭和集落形成能力,而过表达 LOXL1 则产生相反的效果。体内实验结果表明,CRC 细胞系中 LOXL1 的过表达极大地抑制了转移进展和肿瘤生长。在机制上,LOXL1 通过与 MST1/2 相互作用并增加 MST1/2 的磷酸化来抑制 Yes 相关蛋白(YAP)的转录活性。

结论

LOXL1 可能通过负向调节 YAP 活性,在调节肿瘤生长、侵袭和转移中作为重要的肿瘤抑制因子发挥作用。

https://cdn.ncbi.nlm.nih.gov/pmc/blobs/c650/7488294/83e2b796563b/12964_2020_639_Fig4_HTML.jpg

文献AI研究员

20分钟写一篇综述,助力文献阅读效率提升50倍。

立即体验

用中文搜PubMed

大模型驱动的PubMed中文搜索引擎

马上搜索

文档翻译

学术文献翻译模型,支持多种主流文档格式。

立即体验