Suppr超能文献

保护性热休克反应耗竭通过凋亡诱导显著的肿瘤损伤,该凋亡发生于对小鼠三阴性乳腺癌同基因移植瘤进行调制式电穿孔热疗之后。

Exhaustion of Protective Heat Shock Response Induces Significant Tumor Damage by Apoptosis after Modulated Electro-Hyperthermia Treatment of Triple Negative Breast Cancer Isografts in Mice.

作者信息

Danics Lea, Schvarcz Csaba András, Viana Pedro, Vancsik Tamás, Krenács Tibor, Benyó Zoltán, Kaucsár Tamás, Hamar Péter

机构信息

Institute of Translational Medicine, Semmelweis University, 1094 Budapest, Hungary.

1st Department of Pathology and Experimental Cancer Research, Semmelweis University, 1085 Budapest, Hungary.

出版信息

Cancers (Basel). 2020 Sep 10;12(9):2581. doi: 10.3390/cancers12092581.

Abstract

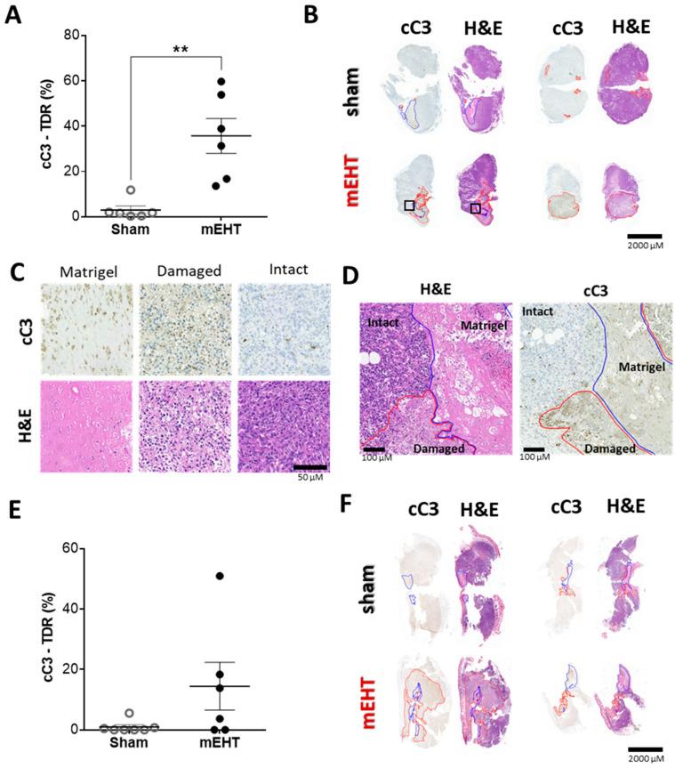
Modulated electro-hyperthermia (mEHT) is a complementary antitumor therapy applying capacitive radiofrequency at 13.56 MHz. Here we tested the efficiency of mEHT treatment in a BALB/c mouse isograft model using the firefly luciferase-transfected triple-negative breast cancer cell line, 4T1. Tumors inoculated orthotopically were treated twice using a novel ergonomic pole electrode and an improved mEHT device (LabEHY 200) at 0.7 ± 0.3 W for 30 min. Tumors were treated one, two, or three times every 48 h. Tumor growth was followed by IVIS, caliper, and ultrasound. Tumor destruction histology and molecular changes using immunohistochemistry and RT-qPCR were also revealed. In vivo, mEHT treatment transitionally elevated Hsp70 expression in surviving cells indicating heat shock-related cell stress, while IVIS fluorescence showed a significant reduction of viable tumor cell numbers. Treated tumor centers displayed significant microscopic tumor damage with prominent signs of apoptosis, and major upregulation of cleaved/activated caspase-3-positive tumor cells. Serial sampling demonstrated substantial elevation of heat shock (Hsp70) response twelve hours after the treatment which was exhausted by twenty-four hours after treatment. Heat shock inhibitors Quercetin or KRIBB11 could synergistically amplify mEHT-induced tumor apoptosis in vitro. In conclusion, modulated electro-hyperthermia exerted a protective heat shock response as a clear sign of tumor cell stress. Exhaustion of the HSR manifested in caspase-dependent apoptotic tumor cell death and tissue damage of triple-negative breast cancer after mEHT monotherapy. Inhibiting the HSR synergistically increased the effect of mEHT. This finding has great translational potential.

摘要

调制式电热疗法(mEHT)是一种采用13.56 MHz电容性射频的辅助抗肿瘤疗法。在此,我们使用转染了萤火虫荧光素酶的三阴性乳腺癌细胞系4T1,在BALB/c小鼠异种移植模型中测试了mEHT治疗的效果。使用新型人体工程学杆状电极和改进的mEHT设备(LabEHY 200),以0.7±0.3 W的功率对原位接种的肿瘤进行30分钟的两次治疗。每48小时对肿瘤进行一、二或三次治疗。通过IVIS、卡尺和超声跟踪肿瘤生长情况。还通过免疫组织化学和RT-qPCR揭示了肿瘤破坏的组织学和分子变化。在体内,mEHT治疗使存活细胞中的Hsp70表达短暂升高,表明存在热休克相关的细胞应激,而IVIS荧光显示存活肿瘤细胞数量显著减少。经治疗的肿瘤中心显示出明显的微观肿瘤损伤,伴有明显的凋亡迹象,以及裂解/活化的caspase-3阳性肿瘤细胞的大量上调。连续取样显示,治疗后12小时热休克(Hsp70)反应大幅升高,而在治疗后24小时耗尽。热休克抑制剂槲皮素或KRIBB11在体外可协同增强mEHT诱导的肿瘤凋亡。总之,调制式电热疗法引发了保护性热休克反应,这是肿瘤细胞应激的明显迹象。mEHT单一疗法后,HSR的耗尽表现为三阴性乳腺癌细胞依赖caspase的凋亡和组织损伤。抑制HSR可协同增强mEHT的效果。这一发现具有巨大的转化潜力。

https://cdn.ncbi.nlm.nih.gov/pmc/blobs/a471/7565562/d4a7ba9d5dbf/cancers-12-02581-g001.jpg

文献AI研究员

20分钟写一篇综述,助力文献阅读效率提升50倍。

立即体验

用中文搜PubMed

大模型驱动的PubMed中文搜索引擎

马上搜索

文档翻译

学术文献翻译模型,支持多种主流文档格式。

立即体验