Suppr超能文献

单细胞多组学:技术与数据分析方法。

Single-cell multiomics: technologies and data analysis methods.

机构信息

School of Biological Sciences, Seoul National University, Seoul, 08826, Republic of Korea.

出版信息

Exp Mol Med. 2020 Sep;52(9):1428-1442. doi: 10.1038/s12276-020-0420-2. Epub 2020 Sep 15.

Abstract

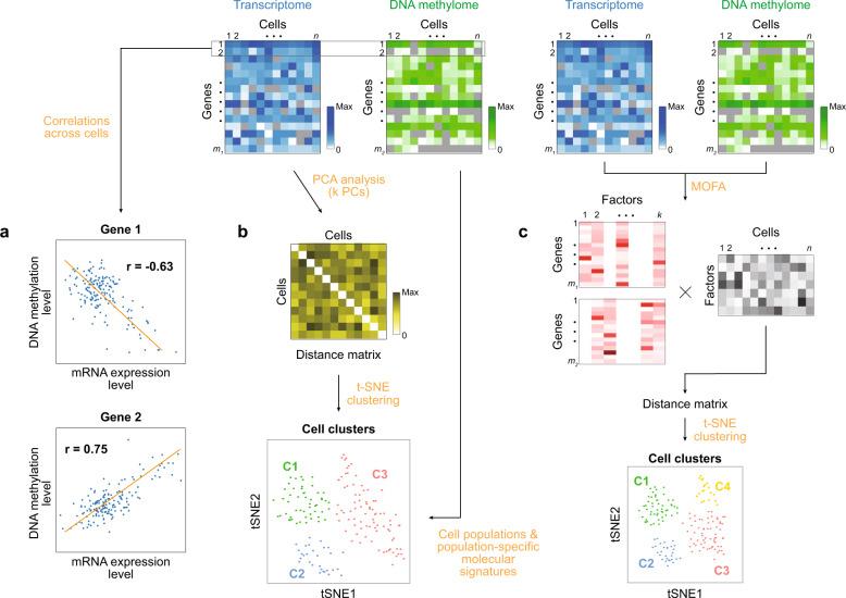
Advances in single-cell isolation and barcoding technologies offer unprecedented opportunities to profile DNA, mRNA, and proteins at a single-cell resolution. Recently, bulk multiomics analyses, such as multidimensional genomic and proteogenomic analyses, have proven beneficial for obtaining a comprehensive understanding of cellular events. This benefit has facilitated the development of single-cell multiomics analysis, which enables cell type-specific gene regulation to be examined. The cardinal features of single-cell multiomics analysis include (1) technologies for single-cell isolation, barcoding, and sequencing to measure multiple types of molecules from individual cells and (2) the integrative analysis of molecules to characterize cell types and their functions regarding pathophysiological processes based on molecular signatures. Here, we summarize the technologies for single-cell multiomics analyses (mRNA-genome, mRNA-DNA methylation, mRNA-chromatin accessibility, and mRNA-protein) as well as the methods for the integrative analysis of single-cell multiomics data.

摘要

单细胞分离和标记技术的进步为在单细胞分辨率下对 DNA、mRNA 和蛋白质进行分析提供了前所未有的机会。最近,批量多组学分析,如多维基因组和蛋白质基因组分析,已被证明有利于全面了解细胞事件。这一益处促进了单细胞多组学分析的发展,使特定于细胞类型的基因调控能够得到研究。单细胞多组学分析的主要特点包括:(1) 单细胞分离、标记和测序技术,用于从单个细胞中测量多种类型的分子;(2) 基于分子特征,对分子进行整合分析,以描述细胞类型及其在生理病理过程中的功能。在这里,我们总结了单细胞多组学分析的技术(mRNA-基因组、mRNA-DNA 甲基化、mRNA-染色质可及性和 mRNA-蛋白质)以及单细胞多组学数据整合分析的方法。

https://cdn.ncbi.nlm.nih.gov/pmc/blobs/e7d0/8080692/795afdcac866/12276_2020_420_Fig1_HTML.jpg

文献AI研究员

20分钟写一篇综述,助力文献阅读效率提升50倍。

立即体验

用中文搜PubMed

大模型驱动的PubMed中文搜索引擎

马上搜索

文档翻译

学术文献翻译模型,支持多种主流文档格式。

立即体验