Suppr超能文献

钙黏蛋白 11 与炎症因子协同促进色素绒毛结节性滑膜炎成纤维样滑膜细胞的迁移和侵袭。

Cadherin-11 cooperates with inflammatory factors to promote the migration and invasion of fibroblast-like synoviocytes in pigmented villonodular synovitis.

机构信息

Institute of Sports Medicine, Beijing Key Laboratory of Sports Injuries, Peking University Third Hospital, 49 North Garden Road, Haidian District, Beijing 100191, People's Republic of China.

State Key Laboratory of Membrane Biology, Institute of Molecular Medicine, Peking University, 5 Yiheyuan Road, Haidian District, Beijing 100871, People's Republic of China.

出版信息

Theranostics. 2020 Aug 21;10(23):10573-10588. doi: 10.7150/thno.48666. eCollection 2020.

Abstract

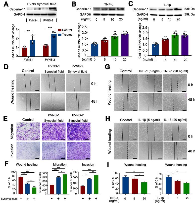
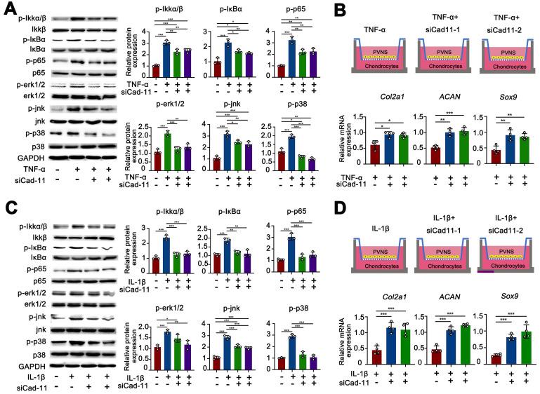
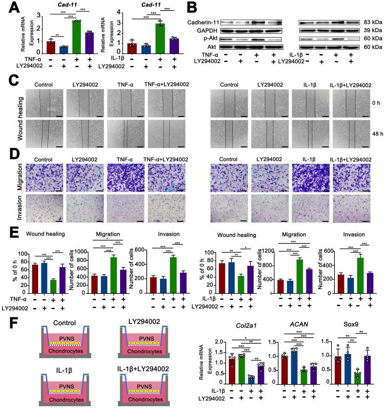
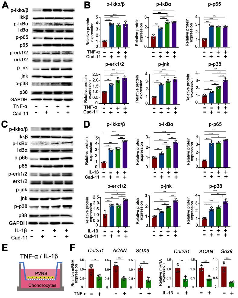
Pigmented villonodular synovitis (PVNS) is a destructive benign tumor-like hyperplastic disease that occurs in synovial tissue. Fibroblast-like synoviocytes (FLS) are the predominant cell type comprising the structure of the PVNS synovial lining layer. Due to a high recurrence rate, high invasion, migration, and cartilage destruction ability, PVNS causes substantial damage to patients and the efficacy of surgical resection is not satisfactory. Therefore, exploring the pathogenesis and identifying novel therapeutic targets for PVNS are urgently required. Currently, the pathogenesis of PVNS remains unclear, and there is uncertainty and controversy regarding whether PVNS is an inflammatory or a neoplastic disease. Cadherin-11 is a classical molecule that mediates hemophilic cell-to-cell adhesion in FLS and plays an important role in the normal synovium lining layer formation. This study aimed to explore the role of inflammation and cadherin-11 in PVNS pathogenesis and determine the effects of cadherin-11 as a molecular target for PVNS treatment. FLS were primarily cultured from PVNS patients during arthroscopic synovectomy. The level of cytokines in the PVNS synovial fluid was evaluated using a human antibody array. Cadherin-11 expression of PVNS FLS was detected by qPCR, Western blots, tissue immunohistochemistry, and cell immunofluorescence. Cadherin-11 was down-regulated by siRNA or up-regulated with a plasmid, with or without inflammatory factor stimulation, and PI3K/Akt was inhibited with LY294002. The capacity of migration and invasion of PVNS FLS was tested using Transwell and wound-healing assays. Activation of the nuclear factor-kappaB (NF-κB) and mitogen-activated protein kinase (MAPK) pathways was detected by Western blots. Chondrocyte damage by PVNS FLS was assessed with a co-culture assay. Inflammatory factors (IL-1β and TNF-α) in the synovial fluid of PVNS patients were significantly up-regulated. Cadherin-11 was highly expressed in the FLS of PVNS patients, and positively correlated with recurrence, extra-articular migration, and cartilage destruction of PVNS. Knocking down of cadherin-11 inhibited the migration and invasion of PVNS FLS. Moreover, inflammatory factors up-regulated the expression of cadherin-11, which activated the NF-κB and MAPK signaling pathways and led to cartilage destruction. Inhibition of cadherin-11 blocked IL-1β- and TNF-α-induced activation of the above pathways, migration and invasion of PVNS FLS, and damage of chondrocyte. In addition, the elevation of cadherin-11 expression, together with the migration and invasion, of PVNS FLS was down-regulated by the inhibition of the PI3K/Akt signaling pathway. Cadherin-11 plays an important role in the pathogenesis of PVNS and forms a positive feedback loop with inflammatory factors, which further activates the NF-κB and MAPK pathways to trigger an inflammatory cascade. Cadherin-11-mediated inflammation results in PVNS with high recurrence, invasiveness, and strong cartilage destruction ability, and eventually promotes the transformation of PVNS from the initial inflammatory disease to neoplastic disease. Thus, inhibition of cadherin-11 together with its related inflammatory reaction, represents a new therapeutic strategy for PVNS.

摘要

色素沉着绒毛结节性滑膜炎 (PVNS) 是一种发生在滑膜组织中的破坏性良性肿瘤样增生性疾病。成纤维细胞样滑膜细胞 (FLS) 是构成 PVNS 滑膜衬里层结构的主要细胞类型。由于复发率高、侵袭性高、迁移和软骨破坏能力强,PVNS 对患者造成了很大的损害,手术切除的疗效并不理想。因此,迫切需要探索 PVNS 的发病机制和寻找新的治疗靶点。目前,PVNS 的发病机制尚不清楚,对于 PVNS 是炎症性疾病还是肿瘤性疾病,存在不确定性和争议。钙黏蛋白-11 是一种经典的分子,在 FLS 中介导嗜血性细胞间的黏附,在正常滑膜衬里层形成中发挥重要作用。本研究旨在探讨炎症和钙黏蛋白-11 在 PVNS 发病机制中的作用,并确定钙黏蛋白-11 作为 PVNS 治疗的分子靶点。

从关节镜滑膜切除术中的 PVNS 患者中主要培养 FLS。使用人抗体阵列评估 PVNS 滑膜液中的细胞因子水平。通过 qPCR、Western blot、组织免疫组织化学和细胞免疫荧光检测 PVNS FLS 的钙黏蛋白-11 表达。用 siRNA 下调或用质粒上调钙黏蛋白-11,有或没有炎症因子刺激,并使用 LY294002 抑制 PI3K/Akt。使用 Transwell 和划痕愈合测定法测试 PVNS FLS 的迁移和侵袭能力。通过 Western blot 检测核因子-κB (NF-κB) 和丝裂原活化蛋白激酶 (MAPK) 通路的激活。通过共培养测定评估 PVNS FLS 对软骨细胞的损伤。

PVNS 患者滑膜液中的炎症因子 (IL-1β 和 TNF-α) 明显上调。钙黏蛋白-11 在 PVNS 患者的 FLS 中高表达,与 PVNS 的复发、关节外迁移和软骨破坏呈正相关。敲低钙黏蛋白-11 抑制了 PVNS FLS 的迁移和侵袭。此外,炎症因子上调了钙黏蛋白-11 的表达,激活了 NF-κB 和 MAPK 信号通路,导致软骨破坏。抑制钙黏蛋白-11 可阻断 IL-1β 和 TNF-α 诱导的上述通路的激活、PVNS FLS 的迁移和侵袭以及软骨细胞的损伤。此外,通过抑制 PI3K/Akt 信号通路,下调了与炎症因子一起迁移和侵袭的 PVNS FLS 中钙黏蛋白-11 的表达。

钙黏蛋白-11 在 PVNS 的发病机制中起着重要作用,并与炎症因子形成正反馈回路,进一步激活 NF-κB 和 MAPK 通路,引发炎症级联反应。钙黏蛋白-11 介导的炎症导致 PVNS 具有高复发率、侵袭性和强烈的软骨破坏能力,并最终促使 PVNS 从最初的炎症性疾病向肿瘤性疾病转变。因此,抑制钙黏蛋白-11 及其相关炎症反应代表了 PVNS 的一种新的治疗策略。

https://cdn.ncbi.nlm.nih.gov/pmc/blobs/56ca/7482803/b6321b2dcc0a/thnov10p10573g001.jpg

文献AI研究员

20分钟写一篇综述,助力文献阅读效率提升50倍。

立即体验

用中文搜PubMed

大模型驱动的PubMed中文搜索引擎

马上搜索

文档翻译

学术文献翻译模型,支持多种主流文档格式。

立即体验