Suppr超能文献

ERα-miR-575-p27 反馈环路调节 ER 阳性乳腺癌对他莫昔芬的敏感性。

The ERα-miR-575-p27 feedback loop regulates tamoxifen sensitivity in ER-positive Breast Cancer.

机构信息

The First Department of Breast Cancer, Tianjin Medical University Cancer Institute and Hospital, National Clinical Research Center for Cancer, Tianjin 300060, China.

Key Laboratory of Cancer Prevention and Therapy, Tianjin 300060, China.

出版信息

Theranostics. 2020 Aug 29;10(23):10729-10742. doi: 10.7150/thno.46297. eCollection 2020.

Abstract

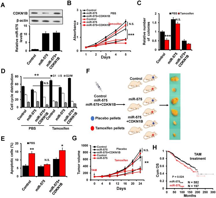
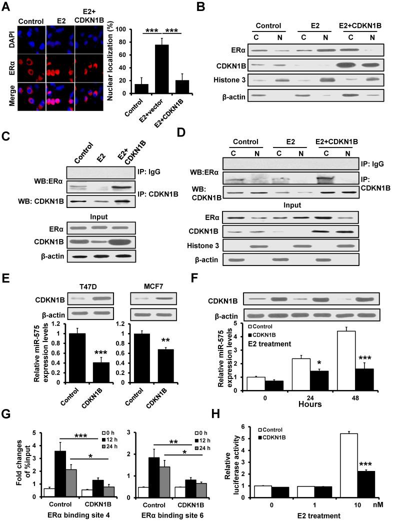
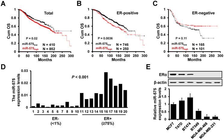
Breast cancer is the most common malignancy, and approximately 70% of breast cancers are estrogen receptor-α (ERα) positive. The anti-estrogen tamoxifen is a highly effective and commonly used treatment for patients with ER+ breast cancer. However, 30% of breast cancer patients fail adjuvant tamoxifen therapy and most of metastatic breast cancer patients develop tamoxifen resistance. Although increasing evidence suggests that microRNA (miRNA) dysregulation influences tamoxifen sensitivity, the mechanism of the cross-talk between miRNA and ERα signaling remains unclear. miR-575 has been reported to be involved in carcinogenesis and progression, however, the role of miR-575 in breast cancer remains limited. The aim of this study was to understand the mechanism of miR-575 in breast cancer tamoxifen resistance. RT-qPCR was employed to assess miR-575 expression in breast cancer tissues and cell lines. The association of miR-575 expression with overall survival in patients with breast cancer was evaluated with KM plotter. Additionally, the effects of miR-575 on breast cancer proliferation and tamoxifen sensitivity were investigated both and . Bioinformatic analyses and luciferase reporter assays were performed to validate CDKN1B and BRCA1 as direct targets of miR-31-5p. The ERα binding sites in the miR-575 promoter region was validated with ChIP and luciferase assays. ERα interactions with CDKN1B, cyclin D1 or BRCA1 were determined by IP analysis, and protein expression levels and localization were analyzed by western blotting and immunofluorescence, respectively. miR-575 levels were higher in ER+ breast cancer than in ER- breast cancer and patients with high miR-575 expression had a significantly poorer outcome than those with low miR-575 expression. ERα bound the miR-575 promoter to activate its transcription, and tamoxifen treatment downregulated miR-575 expression in ER+ breast cancer. Overexpression of miR-575 decreased tamoxifen sensitivity by targeting CDKN1B and BRCA1. CDKN1B and BRCA1 were both able to antagonize ERα activity by inhibiting ERα nuclear translocation and interaction with cyclin D1. Furthermore, miR-575 expression was found to be upregulated in ER+ breast cancer cell with acquired tamoxifen resistance, whereas depletion of miR-575 partially re-sensitized these cells to tamoxifen by regulation of CDKN1B. Our data reveal the ERα-miR-575-CDKN1B feedback loop in ER+ breast cancer, suggesting that miR-575 can be used as a prognostic biomarker in patients with ER+ breast cancer, as well as a predictor or a promising target for tamoxifen sensitivity.

摘要

乳腺癌是最常见的恶性肿瘤,约 70%的乳腺癌雌激素受体-α(ERα)阳性。抗雌激素他莫昔芬是一种治疗 ER+乳腺癌的高效、常用药物。然而,30%的乳腺癌患者对辅助他莫昔芬治疗无效,大多数转移性乳腺癌患者对他莫昔芬产生耐药性。尽管越来越多的证据表明 microRNA(miRNA)失调会影响他莫昔芬的敏感性,但 miRNA 与 ERα 信号转导之间的相互作用机制尚不清楚。miR-575 已被报道参与了癌症的发生和进展,然而,miR-575 在乳腺癌中的作用仍然有限。本研究旨在探讨 miR-575 在乳腺癌他莫昔芬耐药中的作用机制。采用 RT-qPCR 检测乳腺癌组织和细胞系中 miR-575 的表达。利用 KM plotter 评估 miR-575 表达与乳腺癌患者总生存率的相关性。此外,还通过 和 研究了 miR-575 对乳腺癌增殖和他莫昔芬敏感性的影响。生物信息学分析和荧光素酶报告基因实验验证了 CDKN1B 和 BRCA1 是 miR-31-5p 的直接靶标。通过 ChIP 和荧光素酶实验验证了 ERα 在 miR-575 启动子区域的结合位点。通过 IP 分析确定了 ERα 与 CDKN1B、cyclin D1 或 BRCA1 的相互作用,通过 Western blot 和免疫荧光分别分析蛋白表达水平和定位。miR-575 在 ER+乳腺癌中的表达高于 ER-乳腺癌,高 miR-575 表达的患者预后明显差于低 miR-575 表达的患者。ERα 结合 miR-575 启动子以激活其转录,他莫昔芬治疗下调 ER+乳腺癌中 miR-575 的表达。过表达 miR-575 通过靶向 CDKN1B 和 BRCA1 降低了他莫昔芬的敏感性。CDKN1B 和 BRCA1 均可通过抑制 ERα 核转位和与 cyclin D1 的相互作用来拮抗 ERα 活性。此外,在获得他莫昔芬耐药的 ER+乳腺癌细胞中发现 miR-575 表达上调,而 miR-575 的耗竭部分通过调节 CDKN1B 使这些细胞对他莫昔芬重新敏感。我们的数据揭示了 ER+乳腺癌中的 ERα-miR-575-CDKN1B 反馈回路,表明 miR-575 可作为 ER+乳腺癌患者的预后生物标志物,以及预测他莫昔芬敏感性的指标或有前途的靶点。

https://cdn.ncbi.nlm.nih.gov/pmc/blobs/13a0/7482812/72f1850531b5/thnov10p10729g001.jpg

文献AI研究员

20分钟写一篇综述,助力文献阅读效率提升50倍。

立即体验

用中文搜PubMed

大模型驱动的PubMed中文搜索引擎

马上搜索

文档翻译

学术文献翻译模型,支持多种主流文档格式。

立即体验