Suppr超能文献

大黄素通过抑制MDR1/P-糖蛋白和多药耐药相关蛋白的表达减轻胰腺癌对吉西他滨的耐药性。

Emodin alleviates gemcitabine resistance in pancreatic cancer by inhibiting MDR1/P-glycoprotein and MRPs expression.

作者信息

Guo Hongchun, Liu Feng, Yang Shuguang, Xue Tao

机构信息

Department of General Surgery, Shanxian Central Hospital, Heze, Shandong 274300, P.R. China.

Department of Neurosurgery, Shanxian Central Hospital, Heze, Shandong 274300, P.R. China.

出版信息

Oncol Lett. 2020 Nov;20(5):167. doi: 10.3892/ol.2020.12030. Epub 2020 Aug 27.

Abstract

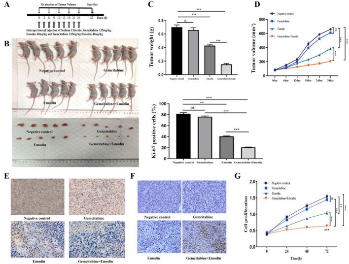
Gemcitabine is a gold standard chemotherapeutic agent for pancreatic cancer. However, gemcitabine has limited effectiveness due to the short-term development of chemoresistance. Emodin, a natural anthraquinone derivative isolated from the roots of rheumatic palm leaves prevents immunosuppression and exerts anticancer effects. The present study aimed to evaluate the effect of emodin on gemcitabine resistance. Gemcitabine-resistant PANC-1 pancreatic cancer cell xenografts were established in athymic mice, which were randomly assigned into four treatments groups as follows: Gemcitabine group, Emodin group, Gemcitabine+Emodin group and Negative control group. Body weight, tumor volume and tumor weight were measured over the course of treatment. The effect of each treatment on tumor tissue proliferation and apoptosis from nude mice was evaluated by using immunohistochemistry. The effect of each treatment on the proliferation of gemcitabine-resistant PANC-1 cells was also determined by using the Cell Counting Kit-8. Then, reverse transcription-quantitative (RT-q) PCR and western blotting were used to detect the mRNA and protein expression, respectively, of multidrug resistance gene 1 (MDR1) and the drug resistance-related proteins MRP1 and MRP5. The function and expression level of DR1 gene product, p-glycoprotein, was also analysed by flow cytometry and RT-qPCR, respectively. The results demonstrated that the combination of gemcitabine and emodin significantly reduced xenograft volume and reduced tumor growth in mice compared with treatment with gemcitabine or emodin only. In addition, emodin treatment reduced resistance to gemcitabine, which was characterized by the downregulation of P-glycoprotein, MRP1 and MRP5 expression in the group receiving combination treatment. The level of P-glycoprotein was also decreased in the group treated with gemcitabine+emodin compared with the single treatment groups. Taken together, these results demonstrated that emodin enhanced gemcitabine efficacy in tumor treatment and alleviated gemcitabine resistance in PANC-1 cell xenografts in mice via suppressing MDR1/P-glycoprotein and MRP expression.

摘要

吉西他滨是胰腺癌化疗的金标准药物。然而,由于化疗耐药性的短期产生,吉西他滨的疗效有限。大黄素是从掌叶大黄根中分离出的一种天然蒽醌衍生物,具有免疫抑制作用和抗癌作用。本研究旨在评估大黄素对吉西他滨耐药性的影响。在无胸腺小鼠中建立吉西他滨耐药的PANC-1胰腺癌细胞异种移植模型,并将其随机分为四个治疗组:吉西他滨组、大黄素组、吉西他滨+大黄素组和阴性对照组。在治疗过程中测量体重、肿瘤体积和肿瘤重量。通过免疫组织化学评估每种治疗对裸鼠肿瘤组织增殖和凋亡的影响。还使用细胞计数试剂盒-8测定每种治疗对吉西他滨耐药的PANC-1细胞增殖的影响。然后,分别使用逆转录定量(RT-q)PCR和蛋白质印迹法检测多药耐药基因1(MDR1)以及耐药相关蛋白MRP1和MRP5的mRNA和蛋白表达。还分别通过流式细胞术和RT-qPCR分析了DR1基因产物P-糖蛋白的功能和表达水平。结果表明,与单独使用吉西他滨或大黄素治疗相比,吉西他滨和大黄素联合使用可显著减小异种移植瘤体积并抑制小鼠肿瘤生长。此外,大黄素治疗降低了对吉西他滨的耐药性,联合治疗组中P-糖蛋白、MRP1和MRP5表达下调是其特征。与单一治疗组相比,吉西他滨+大黄素治疗组的P-糖蛋白水平也降低。综上所述,这些结果表明大黄素通过抑制MDR1/P-糖蛋白和MRP表达增强了吉西他滨在肿瘤治疗中的疗效,并减轻了小鼠PANC-1细胞异种移植瘤对吉西他滨的耐药性。

https://cdn.ncbi.nlm.nih.gov/pmc/blobs/30b5/7471752/c2e1d175c590/ol-20-05-12030-g00.jpg

文献AI研究员

20分钟写一篇综述,助力文献阅读效率提升50倍。

立即体验

用中文搜PubMed

大模型驱动的PubMed中文搜索引擎

马上搜索

文档翻译

学术文献翻译模型,支持多种主流文档格式。

立即体验